11月11日,上纬新材(688585)股价在午后实现涨停。消息面上,公众号“智元上纬”于11月11日11点11分发布消息,图片内容显示,上纬新材或将发布一款身高1.88米的全尺寸机器人。值得注意的是该公众号为11月3日注册,账号主体为上纬新材料科技股份有限公司。

(图片来源:公众号智元上纬)
对此21财经以投资者身份致电上纬新材证券部,公司证券部工作人员表示:“目前公司业务都在正常开展,没有收到过剥离原有业务的信息,并未掌握负责开展机器人业务部门的信息。”对于今天上午公众号消息的发布,前述工作人员回应,“应该是营运方向的部门在做,证券部门目前还没有收到这块内部协作的信息。”
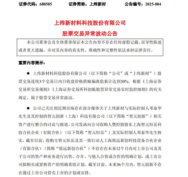
此前10月15日,上纬新材发布股价异动公告,表示公司已关注到近期市场存在部分媒体关于上纬新材与实际控制人邓泰华及其控制的智元创新(上海)科技有限公司(简称“智元创新”)相关资产进行整合的讨论与报道。经核实,截至目前,收购方智元恒岳及其一致行动人上海致远新创科技设备合伙企业(有限合伙)(简称“致远新创合伙”)不存在在未来12个月内对上市公司及其子公司的资产和业务进行出售、合并、与他人合资或合作的明确计划,或上市公司拟购买或置换资产的明确重组计划。截至目前,未来36个月内,智元创新不存在通过上市公司借壳上市的计划或安排。

免责声明:所有平台仅提供服务对接功能,资讯信息、数据资料来源于第三方,其中发布的文章、视频、数据仅代表内容发布者个人的观点,并不代表泡财经平台的观点,不构成任何投资建议,仅供参考,用户需独立做出投资决策,自行承担因信赖或使用第三方信息而导致的任何损失。投资有风险,入市需谨慎。

迁址公告
古东管家APP
关于我们
请先登录后发表评论