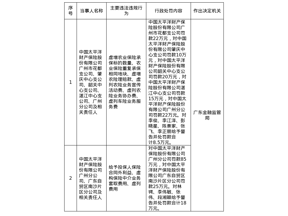
蓝鲸新闻1月13日讯,近日,广东金融监管局开出多张罚单,剑指太平洋财产保险股份有限公司多家分公司及相关责任人。
罚单显示,中国太平洋财产保险股份有限公司广州市花都支公司、肇庆中心支公司、韶关中心支公司、湛江中心支公司、广州分公司的主要违法违规行为是:虚增农业保险承保标的数量、农业保险重复承保相同地块、虚增农险理赔款、虚列农险业务宣传活动费、虚列农险业务协办费、虚列车险业务服务费。
针对以上问题,广东金融监管局对中国太平洋财产保险广州市花都支公司罚款22万元,对肇庆中心支公司罚款10万元,对韶关中心支公司罚款20万元,对湛江中心支公司罚款15万元,对广州分公司罚款22万元。对李俊、李江泽、彭晓星、陈景家、张飞、李正丽给予警告并处罚款合计8.5万元。
此外,中国太平洋财产保险股份有限公司广州分公司、广东自贸区南沙片区分公司的主要违法违规行为是:给予投保人保险合同外利益、虚构保险中介业务套取费用、虚列费用。
针对以上问题,广东金融监管局对中国太平洋财产保险股份有限公司广州分公司罚款85万元,对广东自贸区南沙片区分公司罚款25万元。对林锷、李伟敏、张伟、段湘颖给予警告并处罚款合计18万元。

免责声明:所有平台仅提供服务对接功能,资讯信息、数据资料来源于第三方,其中发布的文章、视频、数据仅代表内容发布者个人的观点,并不代表泡财经平台的观点,不构成任何投资建议,仅供参考,用户需独立做出投资决策,自行承担因信赖或使用第三方信息而导致的任何损失。投资有风险,入市需谨慎。

迁址公告
古东管家APP
关于我们
请先登录后发表评论