7月7日,央行发布消息,针对以往执法检查中发现的问题,金融管理部门近期对邮储银行、平安银行(SZ:000001)、人保财险和财付通公司等实施了行政处罚。其中,平安银行因“10宗罪”合计罚没约5341.17万元,也是2023年以来银行业收到的第二大罚单。

对比来看,平安银行此次被处罚的金额仅仅低于前不久上海银行(SH:601229)收到的“天价”罚单。据贝多财经了解,国家外汇管理局上海分局曾于2023年4月21日对上海银行警告,并罚款9834.5万元,没收违法所得19.9万元,罚没款合计9854.4万元。
根据罚单披露,平安银行存在的违法行为包括:违反账户管理规定;其他危及支付机构稳健运行、损害客户合法权益或危害支付服务市场的违法违规行为;违反信用信息采集、提供、查询及相关管理规定;违反消费者金融信息保护管理规定;违反金融营销宣传管理规定等。
基于此,央行对平安银行作出“警告,没收违法所得1848.67元,罚款3492.5万元”的处罚决定,处罚日期为2023年7月7日。同时,平安银行多名负责人一并被处罚,罚款金额从0.6万元至20万元不等。

其中,包括平安银行运营管理部/安全保卫部总经理助理史某、零售网络金融事业部副总裁谢某英、网金及财富管理事业部总裁李某、零售经营及消费贷款事业部常务副总裁王某晖、运营管理部/安全保卫部总经理范某延等12人。
特别说明的,这并非平安银行被通报。此前的2019年11月18日,中国建设银行北京市分行和平安银行北京分行曾因办理小微企业贷款借贷搭售转嫁成本问题被国务院办公厅督查室、原银保监会接连通报。
其中,平安银行北京分行因“个人贷款业务借贷搭售严重违反审慎经营规则”,被原北京银保监局责令改正,并给予50万元罚款的行政处罚。同时,当事人解朋崃被给予警告并处罚款5万元,处罚时间为2019年11月15日。
但在2020年1月,平安银行则因15项违法违规行为被罚款720万元,涉“汽车金融事业部将贷款调查的核心事项委托第三方完成”“代理保险销售的人员为非商业银行人员”“汽车消费及经营贷款审查不到位”“信用卡现金分期用途管控不力”等。
值得一提的是,平安集团总经理、联席首席执行官、平安银行董事长谢永林还曾在2020年1月撰文称,银行必须以客户为中心,深入分析行业,围绕客户需求打造全方位、立体式产品服务体系。
天眼查信息显示,平安银行成立于1987年12月,前身为深圳市发展银行,由以吸收合并原平安银行股份有限公司(“原平安银行”)的方式完成两行整合并更名而来。目前,平安银行的注册资本约为114.25亿元,法定代表人为谢永林,股东包括平安集团等。

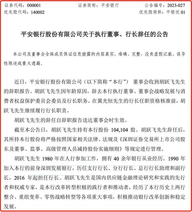
贝多财经发现,平安银行的行长胡跃飞还曾在前不久宣布辞职。根据平安银行2023年6月9日公告,胡跃飞因年龄原因,辞去该行执行董事、董事会战略发展与消费者权益保护委员会委员及行长职务。
据公告介绍,胡跃飞拥有40余年银行从业经历。1990年,胡跃飞加入平安银行的前身——深圳发展银行,历任支行行长、分行行长、总行行长助理和副行长,2016年起担任平安银行行长。
平安银行在公告中表示,在冀光恒的行长任职资格核准前,胡跃飞继续履行行长职责。这意味着,冀光恒将出任平安银行行长一职。据贝多财经了解,冀光恒于2020年加入平安集团,现任该集团副总经理,亦为平安集团上海管理总部总经理。

此前,冀光恒曾出任宝能集团副董事长、联席总裁,并曾任上海农商银行董事长,上海浦东发展银行副行长、行长,中国工商银行北京市分行副行长,长安支行行长,总行副行长专职秘书等职务。
另据贝多财经了解,平安银行的业绩也出现下降的情形。据平安银行2023第一季度财报,该行2023年第一季度的营业收入为450.98亿元,同比下降2.4%;净利润146.02亿元,同比增长13.6%;扣非后净利润144.69亿元,同比增长12.4%。

对于收入下滑,平安银行在财报中解释称,主要是持续让利实体经济、净息差有所下降,以及债券和外汇市场波动等因素影响。据财报披露,平安银行2023年第一季度的营业收入环比2022年四季度增长8.3%。
放长时间来看,平安银行的业绩增速也呈现一定的波动。具体而言,平安银行2018年-2022年的营收分别为1167.16亿元、1379.58亿元、1535.42亿元、1693.83亿元和1798.95亿元,分别为10.33%、18.20%、11.30%、10.32%和6.21%。
不难看出,平安银行2020年的营收增长率相较2019年下降约4个百分点。
就资产质量而言,平安银行的表现也难言优异。截至2023年3月31日,平安银行的不良贷款率为1.05%,与截至2022年12月31日持平,不良贷款金额约为360.69亿元。作为对比,平安银行截至2021年12月31日的不良贷款率则为1.02%。

贝多财经发现,平安银行个人与企业贷款不良率分化尤为明显。其中,个人贷款不良率较2022年末增加0.09个百分点至1.41%,而企业贷款不良率则较2022年末降低了0.1个百分点至0.51%。
相比之下,招商银行截至2022年12月31日的不良贷款总额为580.04亿元,较2021年末增加71.42亿元;不良贷款率为0.96%,较2022年末上升0.05个百分点。对比来看,招商银行的资产质量要优于平安银行。
另据中国银保监会发布最新银行业消费投诉数据显示,2023年第一季度平安银行投诉量达4649件,而股份制商业银行投诉量的中位数为2489件。其中,平安银行的投诉量占股份制商业银行投诉总量的16%,位列各银行投诉量首位。
免责声明:所有平台仅提供服务对接功能,资讯信息、数据资料来源于第三方,其中发布的文章、视频、数据仅代表内容发布者个人的观点,并不代表泡财经平台的观点,不构成任何投资建议,仅供参考,用户需独立做出投资决策,自行承担因信赖或使用第三方信息而导致的任何损失。投资有风险,入市需谨慎。

迁址公告
古东管家APP
关于我们
请先登录后发表评论