#暑期创作大赛#

作者:程诺,编辑:小市妹
在加快实现双碳目标和新能源汽车市场渗透率持续提升的背景下,具备节能、减重、降本等优势的轻量化发展已成为汽车行业的大势所趋。
受轻量化设计需求驱动,用铝合金材料替代底盘、车门、整车身等以钢铸件为主的大型部位,使用大型化、一体化压铸工艺是当前车企实现轻量化的主要手段。
在传统工艺中,汽车制造主要包括冲压、焊装、涂装、总装四大环节。而一体化压铸则是将冲压和焊装合并,将原本需要组装的多个独立零部件一次压铸成完整部件,简化了制造过程。
据东吴证券研究所测算,预计到2025年,我国一体化压铸市场规模有望达到389亿元,其中新能源汽车一体化压铸市场将达258亿元,2021-2025年CAGR高达205%。
当前,由于市场准入门槛较高,在新设备高投入成本、免加热材料高技术含量等因素影响下,行业仍处于高速发展期,企业正加速入局但还未出现具有代表性的龙头企业。
随着行业渗透率的不断提高,哪些国产厂商有望快速放量,领跑行业发展?
1、文灿股份
国内汽车铝合金压铸行业龙头,成立于1998年,主营汽车类压铸件、非汽车类压铸件和压铸模具产品的研发、生产和销售等业务,主要产品有发动机、传动系统、制动系统用传统壳体,车身横梁、纵梁等车身结构件,游艇驱动壳体等非汽车铸件,以及一体化压铸件等汽车零部件。

据官网,公司前身靠家电和日用生活类压铸件起家;2011年,公司开始研发车身结构件;2015年后,公司相继为特斯拉和蔚来提供车身结构件产品,当前平均良品率达90%-95%以上;
2020年,通过收购法国百炼集团,公司实现了高压、低压和重力三大铸造工艺的补齐;同年下半年,公司开始大力发展一体化压铸业务,并在材料、模具、设备等多方面进行布局研发。
据公告,在一体化压铸业务材料方面,公司于2022年5月与免热处理材料供应商立中集团签订了战略合作协议,延续双方在高性能铝合金材料上的开发合作;在设备方面,通过自研与外采,公司已拥有多套9000T、7000T和6000T等大型压铸单元,用于大型一体化结构件的研造。
目前,公司已是国内率先在大型一体化结构件产品领域获得客户量产项目定点(包括后地板、前总成和上车体一体化等项目),并成功完成试模的企业。
据公告显示,截至2022年第四季度,公司大型一体化结构件产品已实现量产交付,且良品率达到90%以上,位居行业领先地位;2023年3月,公司获得一头部新能源汽车主机厂的一体化压铸产品项目定点,为客户开发生产前后和侧围一体式大铸件等多个车身铝压铸结构件产品。
2、旭升股份
国内汽车精密铝合金零部件龙头,成立于2003年,主营精密铝合金汽车零部件和工业零部件的研发、生产和销售等业务,产品覆盖汽车类、工业类、模具类三大类,包括新能源汽车传动、控制、悬挂系统等核心系统零部件,清洗机配件、注塑机配件等配件,以及铝压铸产品壳体等。
据官网,成立初期,公司主要从事模具加工业务,为客户提供注塑机零配件;2012年后,公司开始布局新能源汽车市场,转型新能源汽车铝压铸零部件,并逐步成为特斯拉的一级供应商。
据公告显示,深耕行业多年,当前公司产品线已延伸拓展至锻造、挤出领域,产品已基本覆盖汽车动力、底盘和电池系统的铝合金产品,是国内同时掌握压铸、锻造、挤出三大铝合金成型工艺的企业之一,技术全面,可针对不同客户需求提供一站式轻量化解决方案。

截至2022上半年,公司已拥有100余台压铸机,其中包括40余台拥有210T-4400T不同吨位的自动化压铸机,具备年产5万吨铝压铸产品的制造能力。据公告,凭借新能源汽车铝合金减速器箱体产品,公司成为国内制造业单项冠军示范企业。
目前,公司业务范围已覆盖至北美、欧洲、亚太三大全球新能源汽车主要消费地,主要客户包括采埃孚、法雷奥-西门子、特斯拉、长城汽车、蔚来汽车、宝马、宁德时代、亿纬锂能等。
3、爱柯迪
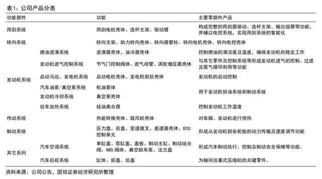
国内雨刮电机壳体细分领域龙头,成立于2003年,主营汽车铝合金精密压铸件的研发、生产及销售等业务,主要产品品类有汽车雨刮系统、动力系统、传动系统、制动系统、转向系统等。
据官网,成立早期,公司业务主要围绕铝合金精密压铸件中小件品类;2018年后,公司开始逐步加大在新能源汽车、汽车智能化领域产品的开发布局,产品品类从中小件转向新能源汽车三电系统、智能驾驶系统(雷达、域控、中控显示等)、线控制动系统、车身结构件等领域。
据公告显示,公司产品品类齐全,目前总计共有超4000种。其中,在雨刮系统中的雨刮电机壳体领域,公司市占率已高达30%以上,是该细分领域龙头。

深耕压铸件行业近二十年,公司掌握的生产工序已涵盖至模具开发-产品压铸-切边加工-热处理-精密机械加工-表面处理-组装成零部件制造的整个环节。
公司注重研发,当前已具备高真空压铸技术、局部挤压压铸技术、节能环保熔炼及保温技术、气雾喷涂技术、模温控制、自动化集成、薄壁加工、在线检测等多项核心生产工艺及技术。
在一体化压铸方面,公司于2022年10月完成了可转债发行,建设智能制造科技产业园项目,项目产品涵盖新能源汽车的电池系统单元、电机壳体、车身部件和电控及其他类壳体等。
同时,公司还在压铸机、模具等核心环节加大布局。据财报,目前公司已拥有1250T、1650T、2200T、2800T、4400T等多台各种规格型号的大型压铸机。
4、嵘泰股份
汽车转向系统铝铸件龙头,成立于2000年,主营铝合金精密压铸件及模具的研发、生产与销售等业务,主要产品是转向系统、传动系统、发动机系统等汽车系统的铝合金精密压铸件,其中包括转向器壳体、转向管柱、伺服壳体、变速箱箱体、箱盖适配器、制动泵阀类壳体等。
据官网,成立初期,公司主要从事铝合金汽车精密压铸零部件产品的生产;2011年,公司与博世建立合作,共同研发EPS电动助力转向系统,完成了大众首个EPS国产化项目,并借此经验逐步与博世、蒂森可努伯、采埃孚、耐世特等全球知名汽车一级供应商建立稳定合作关系。
据公告示,在转向系统零部件产品细分电动助力转向器长壳体领域,公司优势明显,2021年该产品在国内乘用车市场的市占率高达21.5%,位居行业领先地位。

基于与一级零部件供应商多年的合作经验,公司压铸技术布局丰富,曾创新性地开发出了适用于支架及电池盒类产品的高真空压铸,及适用于发动机支架产品的超低速层流压铸等核心技术。
2021年,公司正式切入新能源汽车三电系统压铸件领域。据财报显示,当前公司已成功拿到比亚迪、小鹏、长城等多家新能源汽车主机厂新项目定点,并已实现比亚迪、小鹏部分车型变速箱前后箱体、电机端盖等压铸件产品的量产。
而在一体化压铸方面,公司已于2022年6月向力劲采购了第一批9000T超大型压铸单元,当前正加速布局一体化压铸,进军新能源汽车板块大型一体化结构件市场。
5、广东鸿图
国内压铸零部件龙头,成立于2000年,主营压铸件和注塑件的设计、生产和制造业务,主要产品有发动机壳体、阀板、侧盖、电池上下壳体、电控箱体等精密轻合金零部件,散热器格栅、出风口、门扣手等汽车内外饰件及其他塑料件等,可广泛应用于汽车、通讯和机电领域。

据官网,自成立起,公司便专注深耕压铸行业;2016-2017年,通过并购等方式,公司先后切入专用车整车制造及汽车内外饰领域;2022年,由于亏损问题,公司公开出售了专用车业务。
据公告,公司压铸业务规模、技术工艺和产能装备水平等综合实力均排名国内行业前列,压铸零部件收入规模常年位居业内第一。
在一体化压铸业务方面,公司于2021年开始战略布局。通过向力劲科技采购多套包括12000T压铸单元在内的大型及超大型压铸单元,正式切入一体压铸赛道。
据公告显示,公司当前已在工艺、材料、模具全产业链进行布局,可为客户提供汽车轻量化的整体解决方案。其中,在生产工艺方面,公司目前已掌握了一体化压铸成型、高真空压铸等工艺技术;在生产材料方面,公司已成功研制出免热处理材料、高强高韧铝合金材料等材料。
2022年初,公司研制的首个6800T国产底盘一体化结构件成功下线,并拿到小鹏汽车某款车型产品定点。

2023年6月底,公司汽车零部件子公司正式投产,标志着其与力劲集团共同研发的12000T(目前全球已装备最大压铸单元)超大型智能压铸单元已实现正式量产。
免责声明
本文涉及有关上市公司的内容,为作者依据上市公司根据其法定义务公开披露的信息(包括但不限于临时公告、定期报告和官方互动平台等)作出的个人分析与判断;文中的信息或意见不构成任何投资或其他商业建议,市值观察不对因采纳本文而产生的任何行动承担任何责任。
——END——
免责声明:所有平台仅提供服务对接功能,资讯信息、数据资料来源于第三方,其中发布的文章、视频、数据仅代表内容发布者个人的观点,并不代表泡财经平台的观点,不构成任何投资建议,仅供参考,用户需独立做出投资决策,自行承担因信赖或使用第三方信息而导致的任何损失。投资有风险,入市需谨慎。

迁址公告
古东管家APP
关于我们
请先登录后发表评论