3月25日早盘,A股情绪高涨,算力硬件、算力租赁板块大举走高,同类费率最低创业板人工智能ETF华夏(159381)开盘冲高,截至10:01,涨幅突破4%,持仓股全线飘红,其中光环新网20cm涨停,东方国信、铜牛信息、奥飞数据、网宿科技、天孚通信等多股冲高。同指数规模最大通信ETF华夏(515050)涨3.8%。
Token中文名正式确定为“词元”。国家数据局表示,Token“词元”被官方确定为智能时代的价值锚点和连接技术供给与商业需求的“结算单位”,为商业模式落地提供可量化基础。数据显示,截至2025年底,我国已建成高质量数据集超10万个;到今年3月,我国日均词元调用量超140万亿,较2025年底增长逾40%,较2024年初的1000亿增幅超1000倍。
西南证券表示,AI大模型技术超预期迭代升级,全球Token消耗量爆发式增长,由此带来海量的数据存储、处理和检索需求,存储行业迎来超级景气周期。在国金证券看来,国产算力全链景气加速,有望量价齐升。在供需双侧强逻辑的挤压下,预计2026年算力产业链将进入“全链通胀”周期。
算力相关ETF:
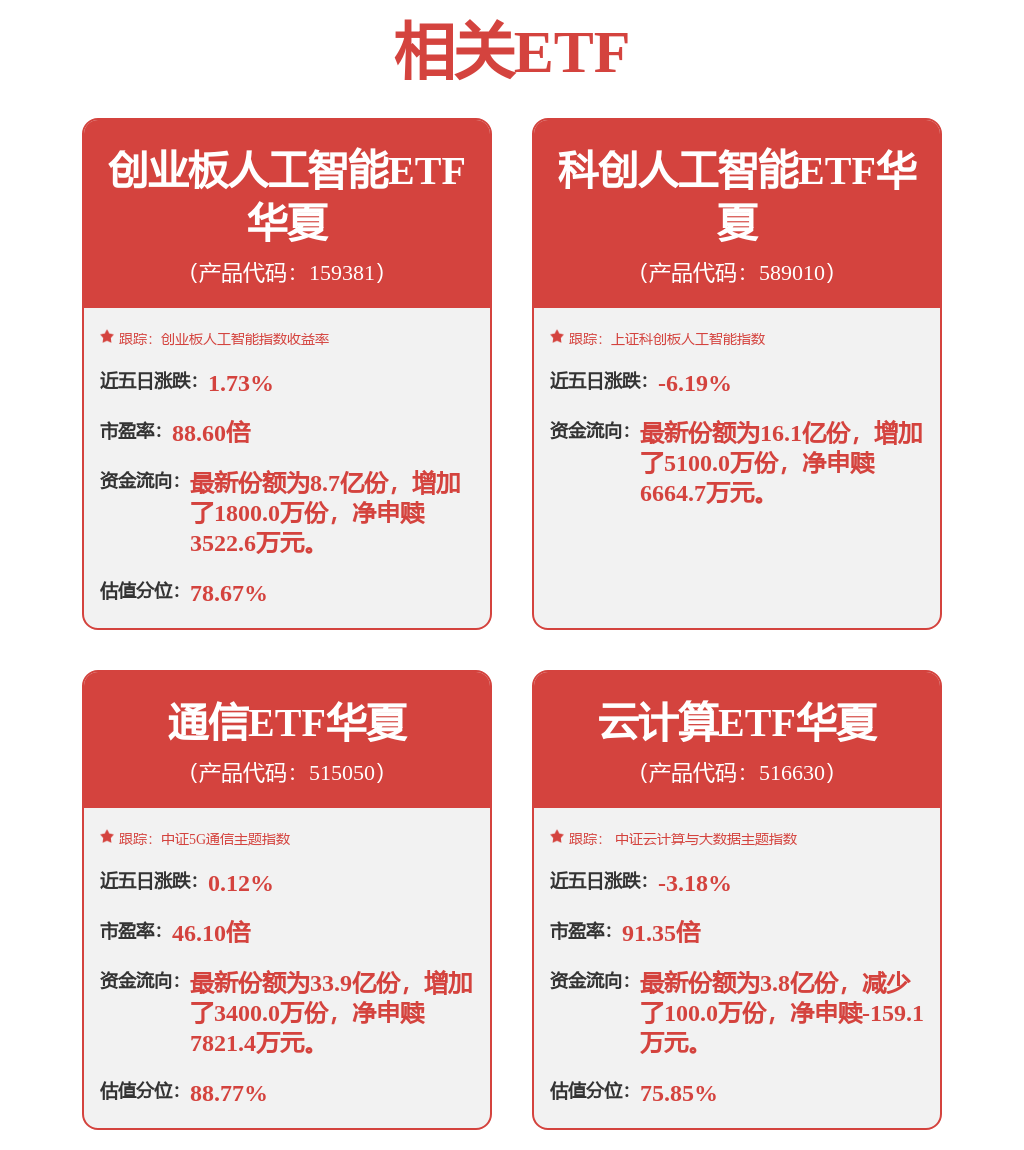
通信ETF华夏(515050)深度聚焦电子(芯片、PCB、消费电子)+通信(光模块、服务器、光纤光缆)算力硬件。前10大持仓股:新易盛、中际旭创、立讯精密、工业富联、兆易创新、东山精密、天孚通信、华工科技、沪电股份、中兴通讯。场外联接(A类:008086;C类:008087)
创业板人工智能ETF华夏(159381):跟踪指数的一半权重集中在光模块CPO板块,另一半权重覆盖AI软件应用领域,形成“硬件+应用”的均衡布局。前10大权重股为新易盛(15.07%)、中际旭创(14.87%)、天孚通信(9.85%)、蓝色光标、润泽 科技、协创数据、北京君正、昆仑万维、网宿科技、同花顺。目前基金规模近20亿元,场内综合费率仅0.20%,为同类最低,适合追求高弹性、看好AI+主线的投资者。场外联接(A类:025505;C类:025506)。

免责声明:所有平台仅提供服务对接功能,资讯信息、数据资料来源于第三方,其中发布的文章、视频、数据仅代表内容发布者个人的观点,并不代表泡财经平台的观点,不构成任何投资建议,仅供参考,用户需独立做出投资决策,自行承担因信赖或使用第三方信息而导致的任何损失。投资有风险,入市需谨慎。

迁址公告
古东管家APP
关于我们
请先登录后发表评论