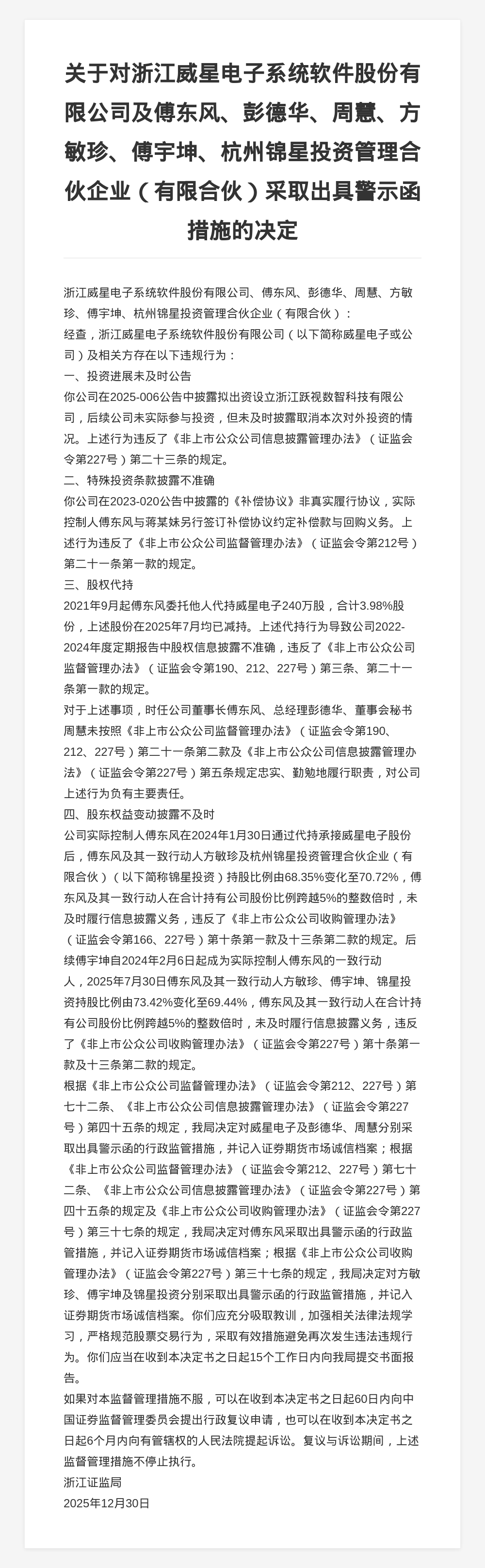
蓝鲸新闻1月2日讯,近日,浙江证监局发布行政监管措施决定书,剑指浙江威星电子系统软件股份有限公司及相关责任人傅东风、彭德华、周慧、方敏珍、傅宇坤、杭州锦星投资管理合伙企业(有限合伙)。
决定书显示,浙江威星电子系统软件股份有限公司及相关方存在以下违规行为:投资进展未及时公告;特殊投资条款披露不准确;股权代持;股东权益变动披露不及时。
上述行为违反了《非上市公众公司收购管理办法》《非上市公众公司监督管理办法》《非上市公众公司信息披露管理办法》的相关规定。
针对以上问题,浙江证监局决定对威星电子及相关责任人彭德华、周慧、傅东风、方敏珍、傅宇坤及锦星投资分别采取出具警示函的行政监管措施,并记入证券期货市场诚信档案。
免责声明:所有平台仅提供服务对接功能,资讯信息、数据资料来源于第三方,其中发布的文章、视频、数据仅代表内容发布者个人的观点,并不代表泡财经平台的观点,不构成任何投资建议,仅供参考,用户需独立做出投资决策,自行承担因信赖或使用第三方信息而导致的任何损失。投资有风险,入市需谨慎。

迁址公告
古东管家APP
关于我们
请先登录后发表评论