近期,随着股市大盘的调整,红利资产再次成为市场关注的焦点。作为备受投资者青睐的优秀“防守队员”,中证红利ETF(515080)持续多年备受瞩目,于11月28日正式迎来了成立五周年的重要时刻。
分红公告显示,该ETF也将于近日同步进行第11次分红,根据分红公告,本次每十份累计分红0.2元,分红比例为1.32%,并于今日(11月29日)权益登记。
从资金面上看,近期中证红利ETF(515080)持续净申购状态,截至11月27日,近五日累计获1.77亿元资金净申购。
近期红利资产的走热,或一定程度透露出波动行情中大家对“确定性”的追逐。中信建投在2025年的A股策略展望报告中写道,A股市场在政策支持下,市场对中长期预期较为乐观,但企业盈利复苏短期尚需时间得到数据确认。
当面对不确定性时,我们往往更倾向于追求竞争格局较为稳定的行业公司,以及更充沛灵活的现金流,或许这也是红利资产持续成为市场优选的原因。
1、 红利策略穿越牛熊的秘诀在哪里?
红利策略近年来表现亮眼,大幅跑赢沪深300指数,展现了其穿越牛熊市场的属性。以跟踪中证红利指数(000922.CSI)的中证红利ETF(515080)为例,据Wind数据统计,在2019年11月28日至2024年11月25日期间,中证红利ETF(515080)的累计收益率高达86.66%,而同期沪深300指数的涨幅则为-0.37%。
中证红利ETF(515080)收益走势图

资料来源:Wind,数据时间:2024.11.27
这五年间,中证红利ETF(515080)赢得众多资金青睐。根据Wind数据,截至2024.11.26,中证红利ETF(515080)的流通规模已达51.94亿元。
中证红利ETF(515080)流通规模走势图

资料来源:Wind,数据时间:2021.11.29-2024.11.27
红利策略为何如此有效?
从表面上看,红利策略是寻找高股息的公司。以中证红利指数(000922.CSI)为例,其选样方法为在样本空间内,按照过去三年平均现金股息率由高到低排名,选取排名靠前的100只上市公司证券作为指数样本。而实际上,红利策略更是寻找一篮子高分红率、低市盈率、增长确定性强的上市公司,在市场波动中运用复利思维获取投资收益。
根据股息率公式的拆解,股息率=现金分红/总市值,可化简为股息率=分红率/市盈率,这些公司一般是处于企业生命周期中的成熟期的上市公司,通常具有行业地位稳固、抗风险能力强、业绩确定性高、现金流充沛稳定、盈利能力强、分红政策稳健的特点。
此外,中证红利指数(000922.CSI)的选样方法兼具了股息率时效性,可被动降低如房地产行业的衰退期成份股,还通过权重分配降低了如大市值银行成份股的单个样本权重,使得持仓足够分散,以使样本采用股息率加权,构建出一篮子近三年股息率高的组合。在经济总量增长时期,组合公司的业绩往往也会获取经济总量增长带来的贝塔增长。
近年来中证红利指数(000922.CSI)权重行业占比统计表

资料来源:Wind,数据时间:2024.11.27
2、 红利策略的分红到底有多少?
红利策略分红率高特点突出,通过长期持有这类股票,投资者可以获取持续的现金分红收益,以降低现金流风险和捕捉潜在的机会。而且在构建投资组合时,红利资产还可以作为底仓配置,以降低整体投资组合的波动,提升收益稳定性。
近年来,红利策略除了资产涨幅表现良好外,也提供了可观的分红回报。目前,中证红利ETF(515080)已经进行了10次分红,过去四年分红比例分别为4.53%、4.14%、4.19%、4.78%。今年以来,该ETF已经连续分红三次,累计分红比例为3.35%。
中证红利ETF(515080)历史分红统计表

资料来源:Wind,数据时间:2024.11.27
此外,中证红利ETF(515080)近日已发布了第四季度现金分红公告,每十份分红0.20元,分红比例约1.32%,其中权益登记日为2024 年11月29日,现金红利发放日2024年12月5日。
加上今年前三次分红,中证红利ETF(515080)2024年的年度现金分红比例为4.66%。而根据Wind数据,被普遍作为无风险收益率参考的十年期国债收益率最新值为2.06%。对比之下,中证红利ETF(515080)目前的现金分红比例魅力更足,或更能吸引稳健投资者的关注。
十年期国债收益率走势图

资料来源:Wind,数据时间:2024.11.27
值得注意的是,根据相关规定,基金向投资者分配的基金收益,暂免征收所得税,免收分红手续费。
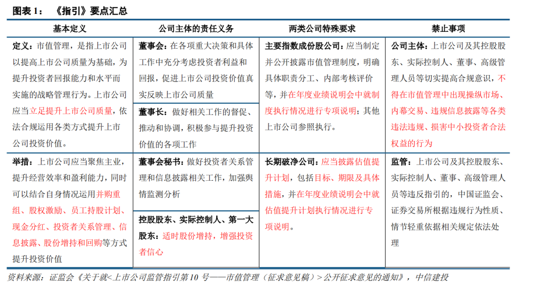
三、时隔10年,市值管理新规发布,红利策略再添“保险杠”
近日,重要部门发布正式版本 “市值管理新规”。这是继2014年市值管理首次被写入资本市场顶层设计文件后,再度发布的专门针对市值管理的重要文件。
其中,市值管理新规对长期破净公司提出了特殊要求。长期破净公司应当披露估值提升计划,包括模板、期限及具体措施,并在年度业绩说明会中就估值提升计划执行情况进行专项说明。
市值管理新规要点

资料来源:中信建投证券,时间:2024.11.18
由于红利策略实则是寻找一篮子高分红率、低市盈率的股票,低市盈率则意味着低市净率的概率较大。而市值管理新规为低市净率上市公司的信息披露以及估值提升计划提供了更多观察窗口,此外也督促上市公司提升估值,有助于降低投资者投资低市净率上市公司面临的信息不对称等风险,为红利策略再添一道“保险杠”。
四、红利策略目前的性价比如何?
目前,中证红利指数(000922.CSI)的估值已低于历史平均水平,跟踪该指数的中证红利ETF(515080)或已迎来配置良机。根据Wind数据,截至2024.11.27,中证红利指数(000922.CSI)的市盈率TTM为7.46,而历史市盈率TTM中位数为7.77,处于较为安全的区间。
中证红利指数(000922.CSI)历史市盈率TTM走势图

资料来源:Wind,数据时间:2014.11.28-2024.11.27
综上所述,中证红利 ETF (515080)通过配置一篮子因时因势调整的高分红率、低市盈率、业绩增长确定性强的上市公司,在近5年的市场波动中滚雪球,大幅跑赢沪深300,并为投资者提供了可观的分红回报。在市值管理新规推出的背景下,估值较低的中证红利 ETF (515080)或已迎来配置良机,在当前市场震荡之际,有望获取行情+分红双重收益,值得重点布局。没有股票账户的也可以通过联接基金(A类012643;C类012644)进行布局。
风险提示:基金有风险,投资须谨慎。上述观点、看法和思路根据截至当前情况判断做出,今后可能发生改变。对于以上引自证券公司等外部机构的观点或信息,不对该等观点和信息的真实性、完整性和准确性做任何实质性的保证或承诺。基金过往业绩不代表其未来表现,基金管理人管理的其他基金的业绩并不构成本基金业绩表现的保证。投资者应认真阅读《基金合同》《招募说明书》《产品资料概要》等基金法律文件,全面认识基金产品的风险收益特征,在了解产品情况及听取销售机构适当性意见的基础上,根据自身的风险承受能力、投资期限和投资目标,对基金投资做出独立决策,选择合适的基金产品。
以上仅为对指数成份券的列示,不构成对上述行业及股票的推荐。指数成份券及权重根据市场情况变化。中证红利指数近五年表现分别为15.73%(2019)、3.49%(2020)、13.37%(2021)5.45%(2022)、0.89%(2023)。中证红利指数由中证指数有限公司编制和发布。指数编制方将采取一切必要措施以确保指数的准确性,但不对此作任何保证,亦不因指数的任何错误对任何人负责。指数过往业绩不代表其未来表现,亦不构成基金投资收益的保证或任何投资建议。指数运作时间较短,不能反映市场发展的所有阶段。
免责声明:所有平台仅提供服务对接功能,资讯信息、数据资料来源于第三方,其中发布的文章、视频、数据仅代表内容发布者个人的观点,并不代表泡财经平台的观点,不构成任何投资建议,仅供参考,用户需独立做出投资决策,自行承担因信赖或使用第三方信息而导致的任何损失。投资有风险,入市需谨慎。

迁址公告
古东管家APP
关于我们
请先登录后发表评论