近日,消费金融行业内“运营商数据寻回”类失联用户联络业务引发业内广泛关注,该类业务被业内成为“失联修复”。但部分舆论对该类业务解读为“买号催收”“侵犯隐私”等。
具体这类业务怎么开展的呢?
蓝鲸新闻从业内人士了解到,此类失联用户联络业务的核心定位,是针对已逾期且通过预留联系方式完全失联的借款人,通过合规技术手段恢复有效沟通,提醒其履行还款义务、协商还款方案,并非外界传言的“买号催收”。
“持牌机构与运营商的合作,均基于严格的合规协议,本质是合规的联络服务协作,全程不涉及任何个人信息买卖行为,这是行业开展此类业务的基本前提。”素喜智研高级研究员苏筱芮在接受采访时表示。
苏筱芮进一步解释,此类业务的核心技术亮点是“虚拟号码隔离机制”,这也是保障用户信息安全的关键。“机构无法获取、展示或存储用户的真实手机号,运营商仅提供加密虚拟号码用于单次外呼,通话结束后虚拟号码立即失效,用户真实信息全程在运营商后台隔离,从技术层面彻底杜绝了信息泄露风险,这是行业通行的隐私保护做法。”

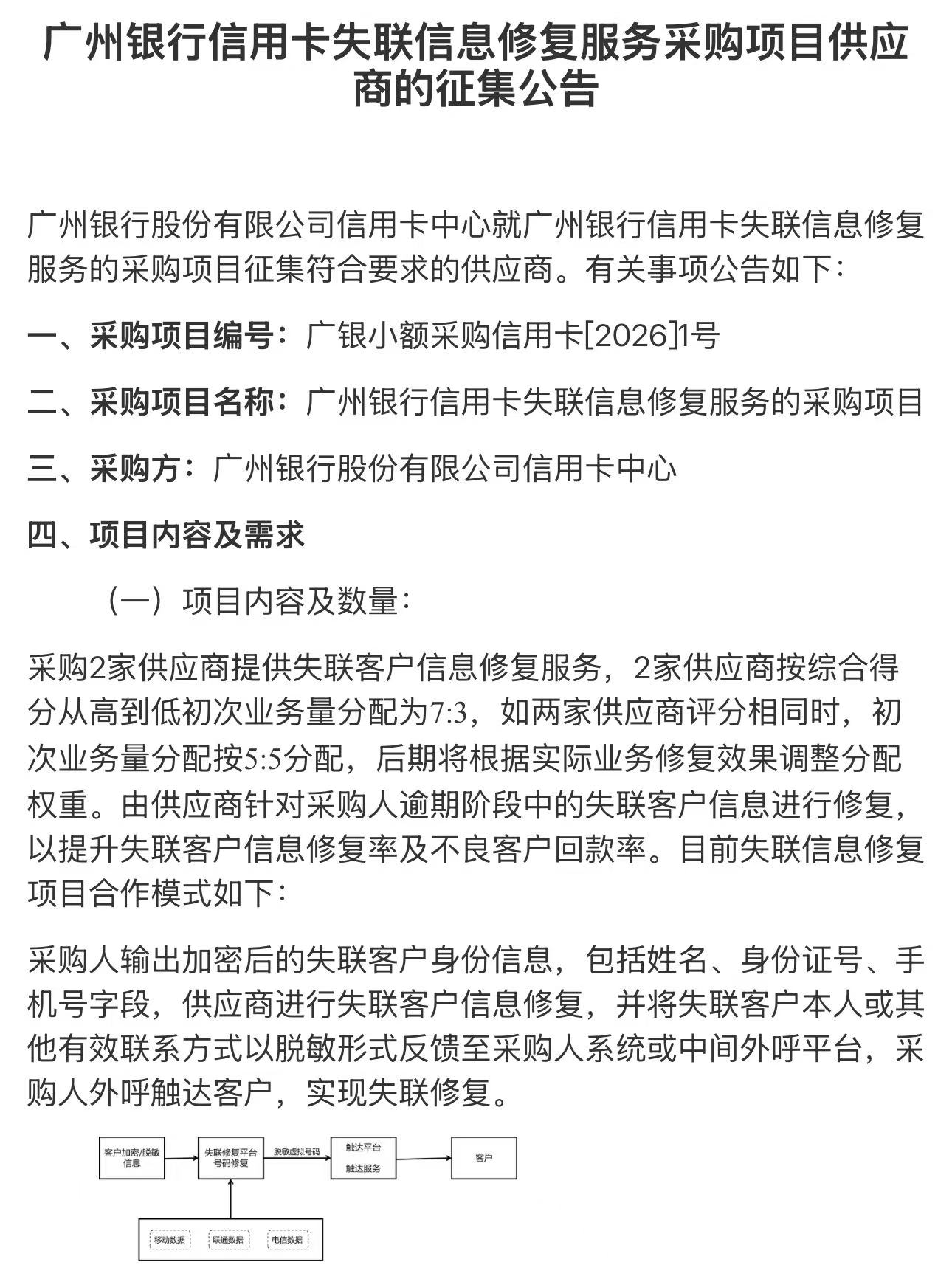
比如,招投标网站公告显示,今年3月,广州银行信用卡发布《失联信息修复服务采购项目供应商的征集公告》,明确提及“采购人输出加密后的失联客户身份信息,包括姓名、身份证号、手机号字段,供应商进行失联客户信息修复,并将失联客户本人或其他有效联系方式以脱敏形式反馈至采购人系统或中间外呼平台,采购人外呼触达客户,实现失联修复。”银行通过第三方供应商,较多是通信运营商,开展此类业务,因此合规授权是此类业务开展的核心前提。
从公告中亦能了解到,失联修复业务中,“脱敏”是关键词。银行输出的失联客户身份信息字段是加密的,供应商返回的失联客户信息也是脱敏的。
记者了解到,正规持牌机构在用户申请贷款时,都会通过单独、明确的授权条款,告知用户在逾期失联情况下,可通过合规渠道(含运营商)辅助联络本人,该授权严格遵循《中华人民共和国个人信息保护法》“合法、正当、必要、诚信”的原则,并非隐藏在冗长格式合同中的概括性授权。“用户的授权是自愿、明确作出的,这为业务开展奠定了坚实的法律基础,也是所有正规机构开展此类业务的底线要求。”一专注个人信息安全领域的律师对记者表示。
金融行业通行的合规贷后管理手段,覆盖银行、保险等多个细分领域,且均有明确的招标采购记录与实践案例。
记者了解到,除上述广州银行外,多家主流银行也已常态化开展此类失联修复相关业务,其中,中信银行在信用卡及个人贷款贷后管理中,明确将失联用户联络纳入合规流程,针对逾期失联借款人,通过合规授权的技术手段辅助恢复联络,在实践中严格遵循“不获取、不存储真实手机号”的原则,仅通过加密虚拟联络渠道提醒用户履约,同时提供多元还款方案,兼顾债权保护与用户隐私。中国农业银行曾公开招标智能外呼系统配套服务,招标内容中明确包含失联修复特服号码、失联修复服务费等相关采购项,预算清晰、资质要求严格,用于优化贷后失联用户联络效率,规范失联修复业务流程。
失联修复业务的核心,在于对“债权保护”与“信息保护”边界的认知差异。一方面,消费者担忧个人信息安全,这一诉求值得重视,也是行业持续优化业务流程的核心导向;另一方面,金融机构的合法债权也应得到保护,部分借款人逾期后恶意换号、失联,不仅违背契约精神,也会推高行业整体风险成本,最终影响所有守约用户的服务体验与融资成本,不利于普惠金融生态的健康发展。
“《个人信息保护法》保护的是合法、正当的个人信息权益,而非为恶意逃废债提供‘保护伞’。”上述律师表示,正规机构开展的失联联络业务,均严格限定于债务人本人,严格控制联络频次与时段,严禁向无关第三方透露债务信息,既符合中国银行业协会《金融机构个人消费类贷款催收工作指引》要求,也实现了“债权实现”与“隐私保护”的双向平衡,是行业规范化发展的体现。
记者了解到,为进一步规范业务流程,多数正规持牌机构均构建了“技术隔离+流程管控+全程留痕”的三重防护体系,所有联络行为均有系统记录、全程录音,严格遵守每日22:00至次日8:00禁止外呼、同一号码单日拨打不超过规定次数的要求,坚决杜绝过度侵扰。同时,机构普遍畅通协商还款渠道,用户若有还款困难,可通过官方客服、APP等途径申请延期、分期等方案,依法依规获得合理支持,彰显行业人性化服务的导向。
作为普惠金融生态的重要组成部分,银行与持牌消费金融机构在开展贷后管理过程中,如何在保障金融债权与保护个人信息权益之间寻求平衡,未来依然会持续成为行业关注的焦点。
免责声明:所有平台仅提供服务对接功能,资讯信息、数据资料来源于第三方,其中发布的文章、视频、数据仅代表内容发布者个人的观点,并不代表泡财经平台的观点,不构成任何投资建议,仅供参考,用户需独立做出投资决策,自行承担因信赖或使用第三方信息而导致的任何损失。投资有风险,入市需谨慎。

迁址公告
古东管家APP
关于我们
请先登录后发表评论