近期AI概念股集体回调,甲骨文、英伟达、台积电等龙头市值回调,“AI泡沫要破”的论调瞬间在市场刷屏。
这一幕,难免让人想起2000年互联网泡沫破裂时的惨烈景象:纳斯达克指数断崖式下跌,无数“.com”公司一夜倒闭,万亿市值凭空蒸发。
如今的AI热潮,到底是重蹈覆辙的投机狂欢,还是有真材实料的产业革命?结合高盛的专业研判和行业核心数据,咱们把它和当年的互联网泡沫好好掰扯掰扯,答案自然就清晰了。
01
危险的萌芽?
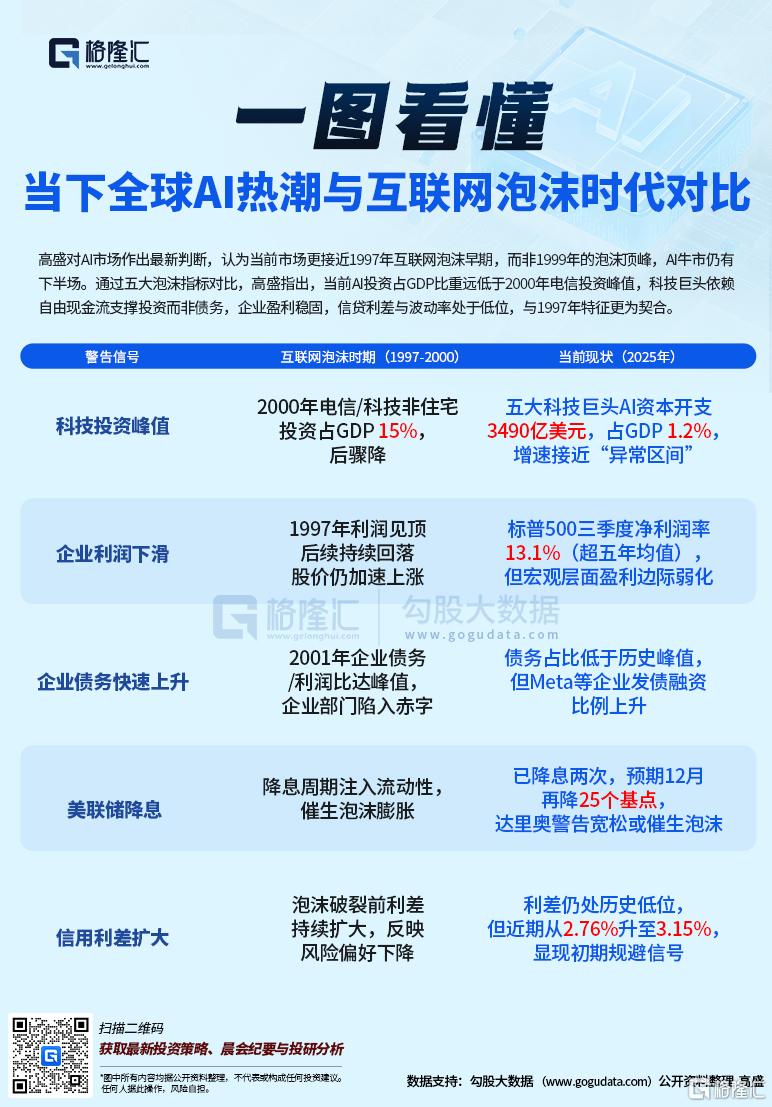
不可否认,当前AI市场确实有几个“苗头”,看着和1997-2000年互联网泡沫早期越来越像,这也是大家心里发慌的原因。
2025年五大科技巨头的AI资本开支高达3490亿美元,占GDP的1.2%,增速快到逼近“警戒线”,像极了当年电信/科技投资占GDP15%的狂热前兆。
标普500三季度净利润率13.1%虽超五年均值,但宏观盈利增长已显疲态,这和互联网泡沫时期1997年利润见顶后持续回落的轨迹颇为相似。
Meta等企业还在靠发债融资砸AI,300亿美元的债券规模不算小,虽没到2001年债务/利润比的峰值,但杠杆上升的趋势确实值得警惕。
格隆汇研究院明确指出,AI行业仍处于发展早期,企业为布局AI大幅扩张资本开支,无论是发债还是股权融资带来的财务压力,本就是科技产业演进的常态——快速成长必然伴随超前投资,无需过度恐慌。
更关键的是,美联储已降息两次,市场预期12月还会再降25个基点,这种流动性放水的场景,和当年催生互联网泡沫的情况如出一辙,达里奥就直言“宽松政策可能会加剧投机”。
就连资金都开始悄悄避险,信用利差从2.76%涨到3.15%,虽仍处历史低位,但已出现初期避险信号,这和泡沫破裂前利差持续扩大的苗头,确实有几分相似。

02
形似神不似?这次真的不一样!
但剥开表象看内核,现在的AI和当年的互联网泡沫,根本不是一回事,这才是AI牛市的真正底气。
当年仅14%的“.com”公司能实现盈利,而且全靠广告“讲故事”,多数都是没现金流、没实际产品的空壳公司;可现在AI产业的净利润率高达27.7%,医疗AI能辅助诊断赚钱,能源AI能优化电网盈利,每一分增长都有实打实的现金流支撑,绝非空中楼阁。
估值方面更是天差地别,2000年纳斯达克综合指数的远期市盈率飙到60倍,科技板块相对大盘的估值溢价超2倍;而当前纳斯达克100指数的远期市盈率仅26.7倍,溢价也才1.34倍,更重要的是,现在的高估值靠的是真实盈利增长,不是当年那种纯粹的概念炒作。
市场格局也清爽很多,当年互联网创业几乎零门槛,阿猫阿狗都敢进场,行业里鱼龙混杂;现在的AI赛道是“巨头主导+细分突围”,头部企业家底厚、技术硬,中小企业得有真本事才能在细分场景立足,没人敢盲目跟风蹭热点。
更关键的是投资方向,当年互联网资本全砸在广告和概念包装上,17家.com公司挤破头抢超级碗广告位,却没多少实际产出;现在的AI投资全花在刀刃上,3490亿美元都变成了数据中心、服务器、芯片这些硬资产,就算短期有波动,也能留下长期能用的技术遗产。
说白了,当年是“虚火”,现在是“实热”。
03
业绩才是消化泡沫最好的底气
几家核心企业的三季度成绩单,更能说明AI不是泡沫,只是在经历成长过程中的“小阵痛”。
CoreWeaveQ3营收同比暴涨134%至14亿美元,订单储备直接飙到556亿美元,几乎是上季度的两倍,而且客户也不再依赖单一巨头,年初单一客户收入占比还高达85%,现在已经降到35%以下。
虽然受第三方交付延迟影响,2025年资本开支砍了40%,但公司2026年计划砸下“远超2025年两倍”的资金扩产,而且延迟的客户都同意调整交付时间,合同价值一分没少,这足以证明算力需求是真真切切的刚性需求。
NebiusGroup的表现也很有说服力,Q3营收同比暴涨355%至1.46亿美元,核心基础设施业务增长400%,还拿下了Meta30亿美元、微软174-194亿美元的大额合同,需求储备高达40亿美元,环比增长70%,行业景气度肉眼可见。
虽然当前产能只有1吉瓦(计划2026年扩到2.5吉瓦),全年调整后EBITDA还是负数,还得通过融资稀释股权,但这是产业扩张期的正常现象,缺的是产能,不是订单。
格隆汇研究院也看得透彻:AI还处在成长的“起跑阶段”,企业因AI布局产生的财务压力,不管是发债募资还是增发股份,都是科技公司从小到大的“必经之路”。毕竟快速扩张离不开提前投入,这顶多是“成长的烦恼”,没必要过分担忧。
AMD的情况则体现了AI产业的成长节奏,CEO苏姿丰直接放话:2030年AI数据中心市场规模将突破1万亿美元,公司AI业务年均增长80%,未来3-5年营收增速目标超35%。
短期股价波动,只是因为三季度传统服务器业务增长比AI芯片快,没达到市场对AI突破的预期,但这只是转型过程中的节奏问题,长期增长逻辑压根没断。
04
如何辨别真正的泡沫?
高盛的判断其实很准:当前AI市场更像1997年互联网泡沫早期,而不是1999年的崩盘前夜,这意味着AI牛市还有很大的扩张空间。
历史是最好的参照物,1996年格林斯潘喊出“非理性繁荣”时,没人想到之后纳斯达克100指数还能上涨500%才见顶,而现在AI泡沫化程度,比当年低多了。
格隆汇研究院进一步补充,当前AI毫无争议仍处于发展早期,资本开支快速扩张引发的企业财务承压,无论是发债还是股权融资的影响,都是科技产业从萌芽走向成熟的正常现象。快速成长本就需要“提前铺路”,市场不必为此过度焦虑。
真正的泡沫是“没盈利、没技术、没需求”的三无炒作,而AI是真能改变生产力的产业革命:算力需求未来五年预计增长3.5倍,40%的企业应用都会嵌入AI功能,从芯片到基建的完整产业链已经形成。
现在的市场回调,更像是技术成熟过程中的“幻灭期低谷”,不是泡沫破裂的信号。
对投资者来说,不用慌于短期波动,想把握AI牛市“下半场”的机会,关键要看这三个核心节点,直接决定增长动能强弱。
订单转化节奏:CoreWeave2026年资本开支能否如期落地,556亿美元订单能否顺利转化为营收,验证算力需求的持续性。
技术落地进度:AMD的AI芯片业务增速能否提升,是否达到市场预期,成为中期增长的“压舱石”。
产能盈利拐点:Nebius能否在2026年完成产能扩至2.5吉瓦的目标,EBITDA能否转正,印证基建企业的盈利兑现能力。
如果这三个信号均向好,AI牛市“下半场”的增长目标大概率能实现。而在这场产业革命背后,A股市场中为算力基建、AI芯片提供核心零部件、配套服务的企业,也有望吃到产业链红利。
想知道AI牛市会带动哪些细分赛道?想实时跟踪巨头订单与技术的最新进展?想提前锁定AI产业链的投资机会?
扫码关注格隆汇研究院,我们会通过“订单跟踪+技术拆解+估值建模”的全方位体系,帮你穿透市场波动,精准把握这场AI革命中的确定性红利!

注:文中所涉公司仅为案例分析,不构成任何投资推荐。市场有风险,投资需谨慎,决策前请务必结合独立研判。
免责声明:所有平台仅提供服务对接功能,资讯信息、数据资料来源于第三方,其中发布的文章、视频、数据仅代表内容发布者个人的观点,并不代表泡财经平台的观点,不构成任何投资建议,仅供参考,用户需独立做出投资决策,自行承担因信赖或使用第三方信息而导致的任何损失。投资有风险,入市需谨慎。

迁址公告
古东管家APP
关于我们
请先登录后发表评论