
公司情报专家《财经涂鸦》获悉,伴随各类机器和智能设备对时空智能的需求空前增长,截至2025年11月,千寻位置的月度时空智能服务调用量已经连续两个月突破1万亿次,成为全球首个达到这一里程碑的时空智能服务平台。
通俗讲,如果将这1万亿次平均到每1秒,相当于千寻位置每秒处理38万次时空服务请求。
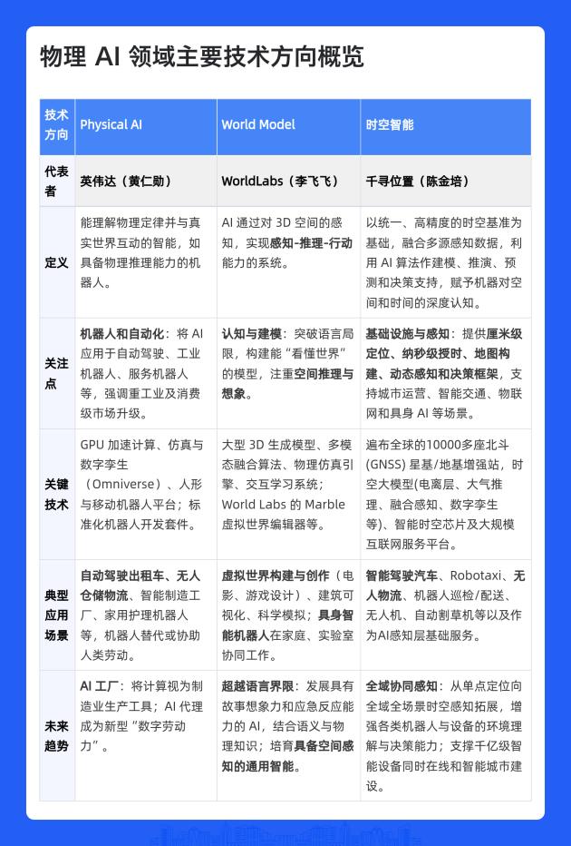
“为我们工作的AI,需要理解世界、感知世界、看清世界。”千寻位置CEO陈金培认为,时空智能是让AI真正“落地到物理世界”的基础设施,它为AI提供“在哪里、时、如何运动”的高精准时空感知、规划、决策和控制能力。
当下,物理AI(PhysicalAI)已经成为AI发展的下一个浪潮,而时空智能则是“物理AI”的空间基础设施,为AI在现实世界行动提供必要的“神经系统+感知地图+物理常识”,让各类AI智能体不仅知道自己的位置,还能感知其他智能体的位置。
英伟达、World Labs、千寻位置对物理AI的各自理解
随着AI技术不断深入机器人、自动驾驶车辆等自主机器实体系统,现实世界物理交互能力的需求日益凸显,令“物理AI”(Physical AI)成为最新AI发展热点。
在英伟达创始人黄仁勋眼中,机器人、汽车等都属于物理AI范畴,AI的下一个阶段就是物理AI,“数字孪生工厂、仓库、手术室等——AI正在实时学习如何理解和操作现实世界。”
近日,斯坦福大学教授李飞飞创办的World Labs,推出了首款商业产品、由生成式AI驱动的三维世界生成系统Marble,使用户能够仅凭一张图片、一段影片或一段文字提示,创建空间连贯、高保真且可持续的三维世界。
“目前AI卷参数,卷算法的方向,可能跑偏了。模型不理解世界,就实现不了真正的智能。”李飞飞近日曾发布长文指出。

(来源:千寻位置)
千寻位置CEO陈金培则认为,AI在理解物理世界、能推理并执行任务的过程中,核心难点是把数字驱动指令转化为物理世界的精准操作。
2019年,他曾提出“时空智能”是连接物理和数字世界中间的不可或缺的桥梁,助力各类不同的设备在不同的场景里面,在不同需求中进行时空的规划、决策和控制。
具体看,在感知层,千寻位置融合北斗时空智能基础能力、视觉系统、惯性导航系统等多种先进技术,为机器提供集成时空感知与端侧算力的行动中枢,让机器人拥有像人一样的方向感,能够完成复杂环境中的多样化任务。
在规划层,其为机器提供高精度的环境感知和地图先验信息,帮助机器合理地进行路径规划和自主行动,避开障碍物并顺利到达目标位置。
截至目前,千寻位置已利用遍布全球的10000多座GNSS星基/地基增强站,自主研发的智能算法、芯片及大规模互联网服务平台,为机器提供厘米级定位、毫米级感知、纳秒级授时的时空智能服务。
时空服务调用量三年激增10倍
业内认为,突破万亿次调用大关,同时标志着我国北斗高精度时空服务正从前沿技术走向通用服务,北斗应用不仅“可用”更是“好用”,与各类AI新技术不断融合,迈向更高质量发展。
从2022年3月1000亿次,到如今突破1万亿次,三年内千寻位置时空服务每月调用量增长了10倍。
据悉,千寻位置所提供的时空智能,以统一、高精度的时空(时间+空间)基准为基础,融合多源感知数据,利用AI算法作建模、推演、预测和决策支持,从而超越传统二维视觉的局限,赋予机器对空间的深度认知,使其能够像人类一样在复杂的三维世界中导航、操作和决策。
在智能驾驶领域,目前千寻时空智能已服务了超过350万辆智能网联汽车,助力其实现高速NOA等高阶智驾功能,涵盖小鹏、埃安、理想、智己、问界、零跑、吉利、上汽、一汽红旗等主流品牌。目前,其每月服务智驾里程已超100亿公里,市场前景广阔。
在低空经济领域,其已助力超20万台无人机等低空飞行器完成电网巡检、水域治理、农业植保、夜空表演等专业任务,低空服务里程数累计近40亿公里,相当于护航这些飞行器绕地球飞行近10万圈。
在大众消费领域,支持千寻位置高精度定位能力的手机出货量目前已突破5000万部,覆盖华为、荣耀、OPPO、VIVO等主流品牌,为用户带来了导航体验的革命性变化。
陈金培指出,随着产业从“物联”迈向“智联”,智能汽车、机器人、低空飞行器的数量将呈指数级增长,它们对高精度时空服务的需求将从“可选”变为“刚需”。时空智能正在从技术供给转向需求牵引,成为驱动产业创新的基础要素。
作者:苏打
编辑:tuya
出品:财经涂鸦(ID:caijingtuya)
免责声明:所有平台仅提供服务对接功能,资讯信息、数据资料来源于第三方,其中发布的文章、视频、数据仅代表内容发布者个人的观点,并不代表泡财经平台的观点,不构成任何投资建议,仅供参考,用户需独立做出投资决策,自行承担因信赖或使用第三方信息而导致的任何损失。投资有风险,入市需谨慎。

迁址公告
古东管家APP
关于我们
请先登录后发表评论