“杭州六小龙”首个IPO来了!群核科技弃美赴港,创始人来自硅谷大厂

发布时间:

2026-03-30 20:34:43

来源:财通社

港股市场热度持续之际,科技企业开始集中走向资本市场。

3月30日,华沿机器人(01021.HK)、德适-B(02526.HK)、瀚天天成(02726.HK)、极视角(06636.HK)四家公司在港交所挂牌上市。

加上此前已经上市的34只新股,年内已有38只新股在港上市,融资总额突破千亿港元。

就在这一窗口期,Manycore Tech Inc.(下称“群核科技”)于3月29日通过港交所上市聆讯,距离正式挂牌交易仅一步之遥。

若顺利上市,这家公司不仅有望成为“全球空间智能第一股”,也可能成为“杭州六小龙”中首家完成IPO的企业。

01

三闯港股终过聆讯

“杭州六小龙”,指的是总部位于杭州、聚焦前沿技术领域的六家代表性企业。

它们分别是群核科技、DeepSeek、游戏科学、宇树科技、云深处科技和强脑科技。

过去一年,“杭州六小龙”明显进入资本化加速期。

截至目前,六家公司中已有四家启动或推进IPO进程。

宇树科技的科创板上市申请已于3月获上交所受理,拟募资42.02亿元;

强脑科技在1月份完成约20亿元融资后,被曝已秘密递交港股上市申请;

云深处科技则已提交上市辅导备案,计划在6月前完成相关工作。

相比之下,DeepSeek与游戏科学尚未披露明确的上市计划。

在这一轮集体冲刺中,群核科技走在最前面,但其上市之路颇为坎坷。

公司最早于2021年6月向美国证券交易委员会递交F-1招股书,试图在纳斯达克挂牌上市。

但很快,其在当年11月传出拟转向香港上市的消息。2023年2月,群核科技正式宣布放弃赴美上市计划。

2025年2月,公司首次向港交所递表,随后文件失效;同年8月二次递表,再度失效。

直到今年2月,群核科技第三次递表港交所,最终通过聆讯。

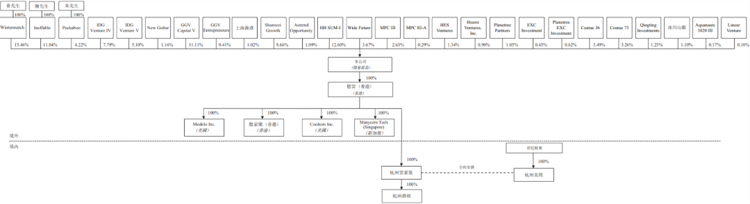
招股书披露,2013年至2021年,公司共完成11轮融资,累计募资约2.95亿美元(约合人民币21.13亿元)。

IPO前,公司股权结构相对分散。三位创始人黄晓煌、陈航、朱皓分别间接持股15.46%、11.04%和4.22%,合计持股约三成。

“杭州六小龙”首个IPO来了!群核科技弃美赴港,创始人来自硅谷大厂

机构投资者中,IDG资本、高瓴资本、纪源资本和顺为资本分别持股12.89%、12.6%、11.52%和9.75%。

值得注意的是,招股书并未显示群核科技三位创始人是否签署一致行动协议。因此,公司在股权层面呈现无实际控制人状态。

管理层方面,群核科技创始团队具有明显的技术背景以及一定的海外经历。

黄晓煌和陈航是大学同班同学,2007年毕业于浙江大学竺可桢学院;这一年,朱皓从清华大学毕业。

读完本科后,三人均前往美国伊利诺伊大学厄巴纳-香槟分校读硕,进修计算机科学。

群核科技三位创始人:朱皓(左一)、黄晓煌、陈航(右一)

回国创立群核科技前,黄晓煌曾任职英伟达,参与CUDA等软件的设计与开发。

2009年7月至2012年3月,朱皓先后在微软和亚马逊担任软件工程师。

目前,41岁的黄晓煌任群核科技董事长,39岁的陈航担任CEO,40岁的朱皓任CTO,三人和CFO沈倍均为执行董事。

2019年9月加入公司的沈倍,此前在高盛高华证券(现名为高盛中国)任执行董事,具备投行背景。

2025年,黄晓煌、陈航、朱皓的薪酬分别为240.2万元、213万元、199万元,没有股份支付。

2023年至2025年,沈倍累计获得约794.6万元的股份支付薪酬,2025年总薪酬达319.8万元,在4名高管中居首。

这类激励安排,在一定程度上反映出公司对CFO推动上市进程的重视。

02

三年亏损超15亿元

群核科技成立于2011年11月,自身定位为中国领先的云原生空间设计软件提供商。

公司成立次年,便构建了自己的第一个专有GPU集群,用以打造产品原型。

其核心产品“酷家乐”于2013年11月上线,提供快速拖放式3D设计、即时逼真渲染、广泛模型库及BIM能力。

2018年,群核科技推出酷家乐国际版Coohom,主要目标市场为韩国、东南亚、印度、美国及日本。

根据招股书,截至2025年底,其产品已覆盖200多个国家和地区,客户数量达到46.36万,其中企业客户4.74万,占比10.23%。

尽管占比仅约一成,但从收入结构来看,企业客户才是公司收入核心贡献者。

群核科技的收入主要来自企业及个人客户对其软件的订阅,其次是向企业客户提供专业服务。

2023年至2025年,公司收入分别约为6.63亿元、7.55亿元和8.20亿元,保持稳定增长,其中97%左右的收入来自订阅服务。

其中,2025年企业客户贡献收入占比达81.59%。也就是说,10%的客户为群核科技贡献了80%的收入。

这一结构意味着,B端业务已成为群核科技的核心业务,而C端业务还有待进一步发展。

公开信息显示,群核科技已与智元机器人、银河通用、PICO、禾赛科技、华策影视等行业龙头企业建立战略合作。

根据弗若斯特沙利文数据,按2024年收入计,群核科技在中国空间设计软件市场占有率约23.2%,位居行业第一。

盈利能力方面,公司毛利率持续提升,2023年至2025年分别为76.8%、80.9%和82.2%。

但在利润端,公司仍处于由亏转盈的过渡阶段。

2023年至2025年,群核科技录得年内亏损分别约为6.46亿元、5.13亿元、4.28亿元,三年累计亏损约15.87亿元,亏损规模逐年收窄。

不过,在2025年,公司录得经调整Non-IFRS净利润为5712.7万元,扭亏为盈。这一变化,体现出软件业务规模化带来的效益提升。

群核科技在招股书中也表示:“随着经常性收入增长及服务每一位额外客户的边际成本降低,我们预期经营杠杆将持续存在。”

公司表示,通过进一步扩大客户群、改进产品及提高满意度╱续约率,以及严格的成本管理及营运效率,相信其能够实现长期盈利能力。

03

结语

三次递表后,群核科技终于站在了港交所门口。

对于这家以技术起家的企业而言,这既是阶段性成果,也是新一轮考验的开始。

在“杭州六小龙”集体迈向资本市场的背景下,群核科技率先突围,成为先行者。

但上市只是起点,企业能走多远,关键仍取决于能否实现持续增长与稳健盈利。

免责声明:所有平台仅提供服务对接功能,资讯信息、数据资料来源于第三方,其中发布的文章、视频、数据仅代表内容发布者个人的观点,并不代表泡财经平台的观点,不构成任何投资建议,仅供参考,用户需独立做出投资决策,自行承担因信赖或使用第三方信息而导致的任何损失。投资有风险,入市需谨慎。

古东管家

请先登录后发表评论

0条评论