
本文系深潜atom第998篇原创作品
“安全”是沃尔沃刻入骨髓的品牌基因,三点式安全带、City Safety城市安全系统等技术曾让其成为全球消费者心中的“安全标杆”。
不知何时开始,沃尔沃陷入了产品质量漩涡。2026年开年,因为欣旺达电池的风险问题,沃尔沃在英国市场有10440辆EX30车型,存在安全隐患,让沃尔沃再次绷紧了神经。
过去一年时间内,已经5次集中召回。沃尔沃官方始终以“预防性召回”“零容忍安全风险”为由回应市场,试图强化“坚守安全初心”的品牌认知。本次召回事件,暴露了沃尔沃在供应链审核环节的疏漏,虽可归因于供应商管理责任,但难以用“单纯预防性措施”完全解释。
一年内5召回:安全坚守还是质量滑坡?
据Hypermiler报道,为降低欣旺达电池导致的失控风险,沃尔沃已经在全球范围内对旗下热门纯电SUV车型EX30发起紧急召回和安全警告。值得注意的是,本次召回范围为2024年9月6日至2025年10月25日期间生产的搭载欣旺达电池的车辆。可见,此次召回问题和电池关系巨大。
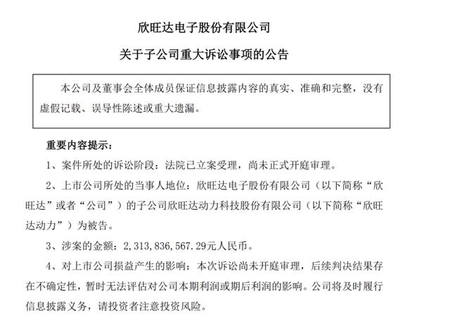
实际上,2021年6月至2023年12月供应给极氪等车型的电芯存在质量问题,吉利子公司威睿电动,已经在2025年12月26日正式起诉欣旺达,索赔23.14亿元。作为深度合作伙伴,欣旺达的电芯问题横跨了4年左右时间,沃尔沃的质量管控能力依然有待提升。

这已经不是沃尔沃第一次召回,在过去一年内沃尔沃已经经历了5次覆盖全球的召回事件。从高压电池短路风险到制动功能失效,从玻璃胶粘性不足到后视摄像头故障,问题覆盖核心三电系统与基础车身装配。
2025年3月,沃尔沃向国家市场监督管理总局备案召回计划,覆盖国产XC60插混、S90插混、S60插混及进口XC90插混四大车型共计13728辆,涉事车辆生产时间集中在2019年9月至2021年11月;核心缺陷为供应商生产问题导致高压电池模组内部分电芯内部短路,极端情况下可能引发热失控和起火。
2025年5月23日,因为玻璃胶粘性不足,玻璃与车身粘合不牢固,碰撞时玻璃可能松脱加重伤害风险。大庆沃尔沃备案召回计划,覆盖2024年9月12日至2024年12月17日生产的国产6973辆S60和5492辆S90共计12465辆,由授权经销商为召回范围内车辆免费检查玻璃粘合情况并重新粘合,无特殊应急处置要求。
2025年6月,沃尔沃因制动控制模块软件偏差启动召回,涉及国产插混XC60、插混S90、插混S60、纯电C40、纯电XC40及进口插混XC90共计5668辆,涉事车辆生产时间跨2021年8月至2025年6月。
2025年9月26日,沃尔沃集中备案两起召回计划,共计影响6572辆国产及进口车型;其中转向管柱缺陷召回涉及2025年4月24日至8月7日生产的5793辆国产S90,核心问题为生产参数调整导致密封胶涂抹位置偏差,存在进水隐患可能引发仪表报警和主动安全系统失效,应对措施为免费重新涂抹密封胶;安全带缺陷召回覆盖3辆国产S90、723辆进口XC90和53辆进口V90CC共计776辆,缺陷源于安全带卷收器扭力杆生产时受损,碰撞时约束效果受影响。

过去一年,沃尔沃召回问题的覆盖面之广令人担忧,几乎涵盖了车辆安全的关键维度,这无疑暴露了前期质量检测的不全面性。核心缺陷的出现频率与严重程度超出合理范围,2025年3月与2026年初的两次电池相关召回,均直指“热失控/起火风险”这一电动车最致命的安全隐患,且涉事电池来自核心供应商欣旺达,而该供应商在此之前已因质量问题被吉利系企业提起巨额索赔,沃尔沃在供应链审核环节的疏漏显而易见。
更关键的是,频繁召回已实质性动摇消费者对沃尔沃“安全标杆”的信任。当“安全”从品牌优势沦为高频召回的背景板,沃尔沃的品牌溢价能力正在快速流失,2024年中国市场销量同比下滑8.2%、2025年第三季度全球销量同比下降7%的业绩表现,正是市场信任流失的直接体现。
一年5次召回难以单纯用“安全坚守”解释,结合缺陷覆盖核心三电与车身装配、同类电池风险重复出现等情况来看,更可能是电气化转型中质量管控能力未及时匹配发展节奏的阶段性体现,沃尔沃品牌“安全神话”已出现明显褪色。
高层与供应链震荡:召回是偶然叠加还是必然结果?
梳理沃尔沃近一年的时间线不难发现,召回潮与高层变动、供应链调整几乎同步发生,三者之间并非孤立事件,而是存在因果关联。
从高层变动的逻辑来看,管理团队的频繁调整直接导致战略执行的连贯性不足,为质量问题埋下隐患。
2025年3月,掌舵仅两年的CEO骆文襟提前卸任,74岁的前CEO哈坎·萨缪尔森重掌帅印。彼时,沃尔沃2025年一季度营业利润同比暴跌近60%,高层更迭往往伴随管理思路的调整,2025年年中,沃尔沃启动全球裁员3000人和管理思路调整不无关系。裁员虽能降低成本,但也直接削弱了质量管控与供应链审核的人力支撑,或为后续产品质量问题,埋下了隐患。
天眼查数据显示,2025年12月,沃尔沃中国董事长信息完成变更,由袁小林变更为HU YANHANG。虽被官方定义为“事务性调整”,但结合此前中国市场的销量下滑与转型滞后,背后或许是对亚太区战略的重新梳理。

从供应链变动的维度来看,电池供应链的危机更是直接触发了大规模召回,两者之间的因果关系尤为明确。
2017年,沃尔沃宣布启动全面电动化战略,将电动化作为其未来发展的核心。在这个过程中,欣旺达成为了沃尔沃重要的合作伙伴。不过,欣旺达在2024年动力电池业务表现并不好,2024年电动汽车类电池毛利率不足10%,低价竞争往往会引起品控缩水。
毫无疑问,沃尔沃在选择供应商时,未能有效把控品控风险,甚至在欣旺达已被吉利系企业投诉质量问题的情况下,仍继续采购其电池用于EX30等主力车型,最终导致2025年11月巴西经销商车间EX30起火事件,进而触发全球召回。
2023年沃尔沃与Northvolt宣布战略合作,计划由Northvolt在瑞典建设专属电池工厂,为沃尔沃下一代纯电动车供应定制化动力电池,该工厂由Northvolt运营,沃尔沃仅为长期采购客户。但Northvolt也一度出现经营困境,甚至进行了一轮裁员,严重影响了沃尔沃的整体规划。

此外,供应链的其他调整也间接影响了质量稳定性。2025年9月,沃尔沃结束与山东临工长达19年的合作,这种合作关系的突然终止,一定程度上加剧了质量管控的压力;而与戴姆勒卡车合资开发软件平台、与谷歌深化车载AI合作等举措,虽旨在推动软件定义汽车转型,但短期内分散了企业的资源与精力,使其难以集中力量解决核心的硬件质量问题。
高层变动导致的战略摇摆与执行断层,叠加供应链调整中的审核疏漏与资源分散,共同构成了召回潮的核心诱因。当管理动荡、供应链危机与转型压力三者叠加,质量问题的集中爆发成为大概率事件,频繁召回不过是这些深层矛盾的集中体现。
对于沃尔沃而言,“安全”从来不是营销口号,而是品牌生存的根基,唯有重新筑牢质量防线,才能在激烈的新能源市场竞争中保住“安全标杆”的底色。对于沃尔沃而言,近一年的召回潮与高层、供应链震荡,本质上是百年车企在电气化、智能化转型中的“成长阵痛”。阵痛之下,品牌最核心的“安全”资产正在被消耗,如何重构质量管控体系、稳定供应链与管理团队,已成为关乎未来发展的关键命题。
免责声明:所有平台仅提供服务对接功能,资讯信息、数据资料来源于第三方,其中发布的文章、视频、数据仅代表内容发布者个人的观点,并不代表泡财经平台的观点,不构成任何投资建议,仅供参考,用户需独立做出投资决策,自行承担因信赖或使用第三方信息而导致的任何损失。投资有风险,入市需谨慎。

迁址公告
古东管家APP
关于我们
请先登录后发表评论