3月30日,CPO光模块方向午后走高,同指数规模最大通信ETF华夏(515050)午间一度翻红,截至发文,持仓股中,亨通光电涨停,宝信软件、烽火通信、长芯博创、新易盛等多股跟涨。同类费率最低一档云计算ETF华夏(516630)跌幅收至0.37%,持仓股云赛智联涨停,上个交易日获资金净流入500万元。
消息面上,润泽(香港)沙岭数据园区动工仪式在香港新界沙岭举行。这是香港史上规模最大、算力能力最高、产业带动能力最强的算力基础设施项目,项目投资总额达238亿港元,未来将给香港带来36倍算力提升。该园区未来能与大湾区数据产业链和算力集群形成高效互补,成为推动香港人工智能产业发展的核心引擎。
中国银河证券指出,算力需求与资本投入共振上行,AI产业进入“需求爆发—价格传导—资本加码”的高强度扩张周期。OpenClaw爆火推动AI产业价值向“任务完成能力”迁移,其高消耗特性导致Token使用量激增。这带来算力基础设施的结构性变革,短期利好算力租赁,中期驱动光模块、液冷等环节升级,市场已显现涨价与供需失衡信号,通信全板块迎来景气共振。
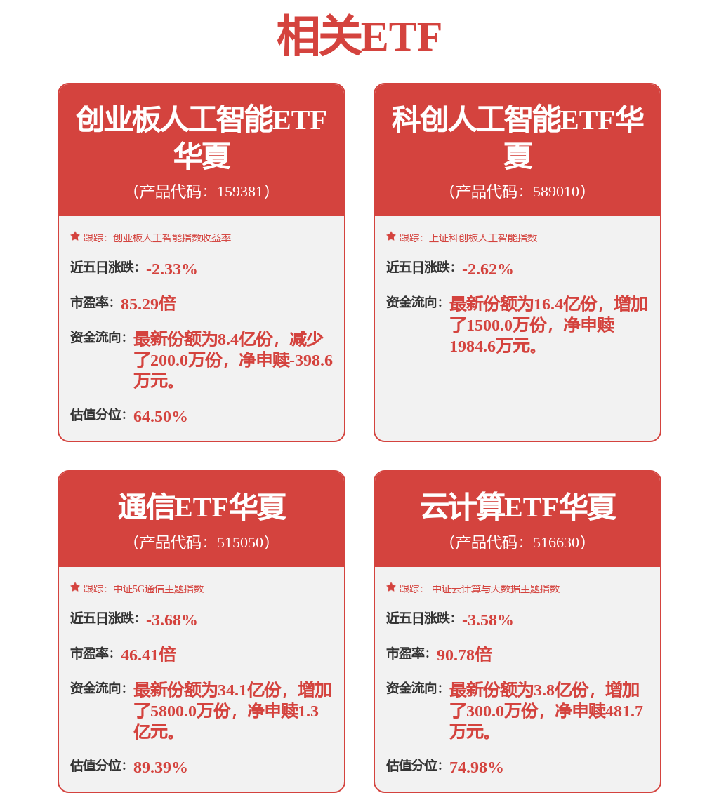
算力相关ETF
通信ETF华夏(515050)深度聚焦电子(芯片、PCB、消费电子)+通信(光模块、服务器、光纤光缆)算力硬件。前10大持仓股:新易盛、中际旭创、立讯精密、工业富联、兆易创新、天孚通信、东山精密、华工科技、沪电股份、中兴通讯。场外联接(A类:008086;C类:008087);
云计算ETF华夏(516630)聚焦国产AI软硬件算力,计算机软件+云服务+计算机设备合计权重高达83.7%,deep seek含量超80%,OpenClaw含量近70%。场内综合费率仅0.20%,位居同类最低。场外联接(A类:019868;C类:019869)。

免责声明:所有平台仅提供服务对接功能,资讯信息、数据资料来源于第三方,其中发布的文章、视频、数据仅代表内容发布者个人的观点,并不代表泡财经平台的观点,不构成任何投资建议,仅供参考,用户需独立做出投资决策,自行承担因信赖或使用第三方信息而导致的任何损失。投资有风险,入市需谨慎。

迁址公告
古东管家APP
关于我们
请先登录后发表评论