4月24日,消费者网、对外经济贸易大学消费者保护法研究中心、北京阳光消费大数据研究院等机构发布《直播带货消费维权舆情分析报告》。报告显示,2022年直播带货消费维权舆情聚焦产品质量、虚假宣传、价格误导等七大问题,其中产品质量问题最为突出。
其中,涉及产品质量问题的占45.75%,虚假宣传的占37.82%,不文明带货的占5.19%,价格误导的占5.08%,发货的占4.46%,退换货的占1.45%,销售违禁商品的占0.14%,诱导场外交易的占0.11%。

根据报告,有关头部主播的维权舆情反映出的问题涉及虚假宣传、产品质量、价格误导、发货问题、退换货和不文明带货等方面。其中,虚假宣传问题最多,占比由2021年的30.54%上升至44.76%,成为主播带货维权舆情反映最多的问题;
其次是产品质量问题,占比43.94%,相比2021年增加了11.88%。此外,价格误导问题占比7.35%,相比2021年下降26.02%;发货问题占1.59%,退换货问题占1.23%,两种问题占比相较2021年都有所下降;今年,新增问题不文明带货占1.13%。
报告指出,“疯狂小杨哥”和“李佳琦”的虚假宣传舆情相对突出,“刘畊宏”“罗永浩”等的产品质量舆情则更突出。就统计来看,“疯狂小杨哥”“李佳琦”和“刘畊宏”的维权舆情占比排在前三位,分别是29.27%、28.49%和15.01%,“罗永浩”的也达到10%。

企查查APP显示,李佳琦共关联16家企业,其中宁波镁麒电子商务有限公司曾两次因发布虚假广告被行政处罚,分别被罚款1.5万元、1万元,合计罚款总金额为2.5万元,处罚单位为宁波市江北区市场监督管理局,处罚时间均为2019年。
另外,上海妆佳电子商务有限公司也曾因其经营的李佳琦专属店菲诗寇洗发水商品广告中宣传该商品具有防脱发功效,实际上没有而被消费者投诉虚假广告,被上海市崇明区市场监督管理局处以1万元罚款。
据了解,上述两家企业(宁波镁麒电子商务有限公司、上海妆佳电子商务有限公司)均由美腕(上海)网络科技有限公司(简称“美腕”或“美ONE”)与李佳琦共同持股,持股比例分别为51%和49%。
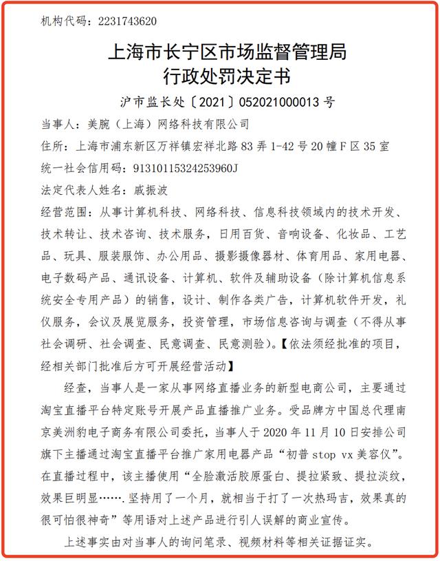
值得一提的是,美腕也曾遭到处罚。因“2020年11月10日安排主播李佳琦通过淘宝直播平台‘李佳琦Austin’推广产品‘初普stop vx美容仪’,直播过程中使用“坚持用了一个月,就相当于打了一次热玛吉”的描述用语”。


上海市长宁区市场监督管理局认为,“初普 stop vx 美容仪”与“热玛吉”两者从定价、产品使用性能、功能、持续效果等方面都存在较大差异。当事人在无任何依据的情况下,将两者进行对比,容易引发受众不恰当的联想,足以对消费者造成误导。
2021年8月,上海市长宁区市场监督管理局对美腕公司处以罚款30万元的处罚,并责令其停止违法行为。
穿透股权可知,美腕公司的间接股东包括戚振波、郑明、启峰资本、德同资本等。
免责声明:所有平台仅提供服务对接功能,资讯信息、数据资料来源于第三方,其中发布的文章、视频、数据仅代表内容发布者个人的观点,并不代表泡财经平台的观点,不构成任何投资建议,仅供参考,用户需独立做出投资决策,自行承担因信赖或使用第三方信息而导致的任何损失。投资有风险,入市需谨慎。

迁址公告
古东管家APP
关于我们
请先登录后发表评论