
(图片来源:视觉中国)
蓝鲸新闻11月28日讯(记者 石雨)香港宏福苑火灾引发广泛关注,相关善后与保险理赔工作也是社会关注焦点。
作为宏福苑维修工程项目的承保方,今日,中国太平保险(香港)有限公司(下称 “太平香港”)再度发声,表示正全速推进理赔工作,一方面积极与再保人沟通,研究制定理赔方案;另一方面,已委聘独立公证与勘察机构,一旦具备条件,将即刻赴现场开展损失评估,确保理赔工作高效快速。
与此同时,记者注意到,亦有部分宏福苑住户个人投保家居保险、家佣险等产品。据了解,香港居民针对家屋主要会投保火险与家居保险两类产品,但投保率并不高。
屋苑保险保额超20亿
从保险覆盖情况来看,此次事件涉及三方投保主体:屋苑物业机构、工程承建商以及住户个人。
据香港政府新闻公报,宏福苑是已出售的“居者有其屋”,工程由屋苑业主立案法团负责聘请的注册承建商──宏业建筑工程有限公司进行。
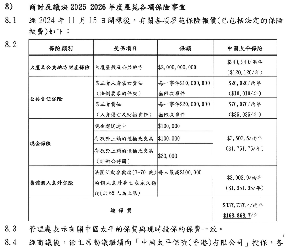
据宏福苑业立案法团2024年12月披露的会议纪要,经开标后,法团决议2025-2026年度屋苑保险事宜:投保大厦及公共地方财产保险、公共责任保险、现金保险和集体个人意外保险,承保方为太平香港,总保费为33.77万港元/两年。

(图片来源:宏福苑业主立案法团网站)
其中,大厦及公共地方财产保险保额为20亿港元,对应保费为24.02万港元/两年;公众责任保险受保项目包括第三者人身伤亡责任、第三者责任,其中第三者人身伤亡责任保额为每一次事件1000万港元,对应的保费为2万港元/两年;第三者责任的保额为每一次事件2亿港元,保费为7万港元/两年。
据太平香港信息,公司承保了宏福苑维修工程项目的建筑工程全险、建筑雇员赔偿保险,业主立案法团第三者责任险以及财产全险、公众责任险,并承保了部分住户的家居保险、家佣险。
目前,香港警方已相继拘捕三名工程公司负责人及两名工程顾问公司董事,事故原因也在进一步调查。据业内人士分析,综合多重因素,大概率将触发工程保险理赔,以事故严重程度及保额数据判断,赔付或达20亿港元。
太平香港称正全速推进理赔工作,一方面积极与再保人沟通,研究制定理赔方案;另一方面,已委聘独立公证与勘察机构,一旦具备条件,将即刻赴现场开展损失评估,确保理赔工作高效快速。
香港《保险业条例》明确规定保险公司需为其所经营的保险业务安排足够的再保险,以确保在面临不可预测风险时能稳健应对。香港保监局发布的《再保险指引》明确,“除具充分理由外,保险人须就其保险业务作出足够的再保险安排。”
记者此前从接近太平香港人士处获悉,针对宏福苑承保的相关保险,该公司均有按照相关法律法规、风险管理各项要求进行妥善的再保险分保工作。
“根据相关规定和自身风控要求,对于此类保额较高的承保项目,主承保公司通常会进行分保与再保安排,将风险分散,这意味着,此次火灾的最终赔款将由不止一家保险公司承担”,保险业内人士向记者分析指出。
记者注意到,前海再保险表示,经初步排查,公司参与了大埔火灾相关的财产、工程、雇主责任、公众责任等多个险种的风险承接,将及时为当地保险公司的灾后理赔提供赔款补偿。公司将加强与直保公司及经纪人的沟通协作,积极配合推进保险理赔及其他相关工作,助力受灾地区和群众尽快恢复生产生活秩序。
家庭财产风险保障缺口引忧
在此次事故中,已有部分宏福苑住户通过个人投保的家居保险、家佣险提出索赔,且有保险机构表示,对目前收到本次事件相关的索赔申请,已全部完成处理。
“在个人家居风险的保障上,香港市民主要投保两类保险,一类是火险,另一类是家居险”,一位香港资深代理人向记者介绍道。
据香港保监局资料,火险,普遍称作“楼宇结构保险”,最初是保障物业因火灾造成的损失为主,后来大部分保险公司将保障延伸至物业因雷电、爆炸、水浸及台风等其他意外而导致的楼宇结构损毁。在港银行一般都会要求业主购买火险作为批审按揭条件。
家居保险的主要作用则是当发生意外(如盗窃、台风、水灾及火灾等)导致家居财物(包括家庭电器、家俬、收藏品、珠宝首饰等)损毁时,可由保险公司作出赔偿,减低个人财务损失;同时亦会涵盖投保人及其同住家人的第三者责任,甚至关乎家佣的雇主责任。
尽管此类保险必要性突出,且具备“保费低、杠杆高”的特点,但其市场渗透率并不理想。“主动投保的客户并不多”,前述香港保险代理人坦言。这一现象在家庭财产风险意识相对薄弱的内地市场更为突出。
在内地,家居保障主要通过家庭财产保险(下称 “家财险”)覆盖,但该险种的投保率、市场份额长期处于低位,与保险业发达国家的家财险普及率存在较大差距。业内数据显示,目前,国内家财险的普及率远低于10%,其中,剔除银行代销、政府单位、企业代为投保的数量,个人家庭主动投保的比率更低。
“从业近十年,咨询家财险的客户屈指可数”,一位头部保险经纪公司的经纪人印证了这一现象,“一是大家对于风险感知度较低,认为火灾、台风等这种事发生概率低;二是普遍担忧理赔流程复杂,定损标准不清晰,存在‘买了赔不到’的顾虑。”
从产品供给端分析,业内人士指出,当前内地家财险市场还存在产品同质化严重、保障覆盖面有限、保额设置偏低等问题,加之保险公司及销售渠道的推广动力不足,共同制约了市场渗透率的提升。
此次火灾事件,则会更大程度引发公众对于风险防范的关注与思考。
免责声明:所有平台仅提供服务对接功能,资讯信息、数据资料来源于第三方,其中发布的文章、视频、数据仅代表内容发布者个人的观点,并不代表泡财经平台的观点,不构成任何投资建议,仅供参考,用户需独立做出投资决策,自行承担因信赖或使用第三方信息而导致的任何损失。投资有风险,入市需谨慎。

迁址公告
古东管家APP
关于我们
请先登录后发表评论