春节前最后一个工作日,央行给两家大行下了罚单,一家是建设银行,另一家是浦发银行。
这两份罚单,不仅是2026年央行公开发布的首批罚单,而且金额不小。
建行被罚没4350万,浦发银行被罚没4250万。两家银行加起来,快一个小目标没了。
尤其值得注意的是,浦发银行除了总部被巨额罚没外,还有一位信用卡中心员工被警告并罚款31.5万元。
这么大的个人罚单,过往是不多见的。
01
两家银行领了32张罚单
两份罚单,不等于两张罚单。
根据央行网站信息,建行领到了银罚决字〔2026〕5-26号罚单,浦发银行领到了银罚决字〔2026〕27-36号罚单。
意味着两家银行一共领了32张罚单。
建设银行的罚单,涉及10项违法行为类型:

建设银行被警告,没收违法所得55.10万元,罚款4295.51万元,合计罚没4350.61万元。
浦发银行同样涉及10项违法行为类型。浦发银行被处以警告,并没收违法所得27.55万元,罚款4222.89万元,合计罚没4250万元。

对比两大行的违法行为类型,有多个共同项,比如都存在占压财政存款或资金;违反信用信息采集、提供、查询及相关管理规定;未按规定履行客户身份识别义务等。
但差异项也很明显。
比如建行是违反特约商户管理规定;违反人民币流通管理规定;而浦发银行是违反清算管理规定;违反银行卡收单业务管理规定。
对比起来,建行的违法行为更偏向具体业务操作层面,而浦发银行的违法行为涉及清算管理、银行卡收单等,在金融系统中的基础性、系统性风险更高。
具体点说,清算管理涉及的是金融机构间资金清算、账户清算、系统对接等核心金融基础设施,违规可能引发系统性资金结算风险、市场秩序混乱;
而银行卡收单业务涵盖资金清算、商户风控、交易转接全链条,比建行涉及的单纯“特约商户管理”的业务链条更长、风险传导性更强。
02
浦发银行一名员工被重罚
除了总行被罚,两家银行都有不少员工被罚。
建设银行有21名员工被罚,合计罚款金额119.5万元。而浦发银行有9名员工被罚,合计罚款金额75.5万元。
罚单最重的,是浦发银行一位员工。浦发银行信用卡中心员工夏某平,被罚款31.5万元。
原因是对浦发银行违反账户管理规定;违反信用信息采集、提供、查询及相关管理规定;未按规定履行客户身份识别义务等违法行为负有责任。
央行过去处罚银行相关责任人并不算罕见,但这么重的罚单,并不多见。
这也说明,这位员工涉及的问题可能不轻。
03
浦发银行,4个月领3张千万级罚单
对于浦发银行而言,这份罚单的分量不可谓不重。
因为在这之前,浦发银行就已经领了多张罚单,其中千万级罚单就有多张。
2025年10月31日,浦发银行因相关互联网贷款、代销等业务管理不审慎,被金融监管总局罚款1270万元,公司员工何荣被警告并罚款7万元。

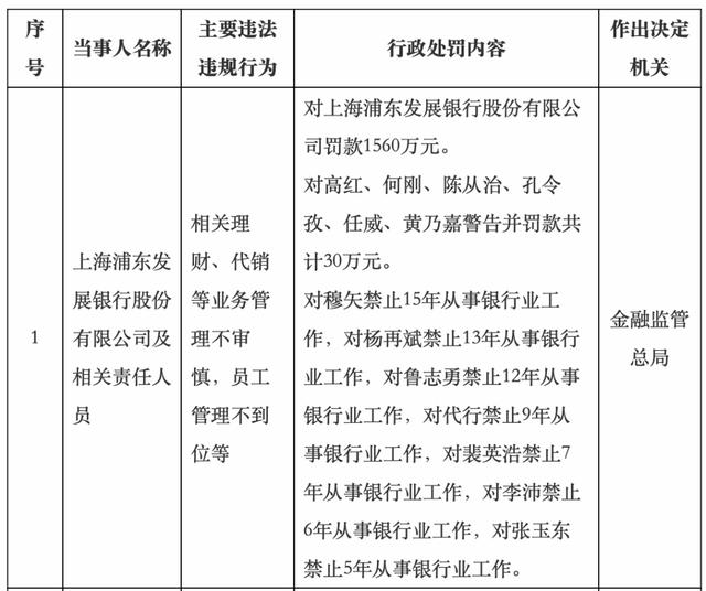
短短一个多月后,2025年12月19日,浦发银行因相关理财、代销等业务管理不审慎,员工管理不到位等,再次被金融监管总局罚款1560万元。
算上这一次的4000万元级罚单,浦发银行总行在短短4个月时间内,领了3张千万级罚单。
浦发银行旗下分支机构的罚单,同样很密集。
就在今年1月21日,浙江金融监管局对浦发银行杭州分行及相关责任人罚款475万元,并对多名员工予以警告。
杭州分行此次被罚,涉及的问题是流动资金贷款“三查”不到位;个人经营性贷款管理不到位等。

根据公开信息统计,过去两年,浦发银行各分支机构百万级大额罚单超过10张,合计罚款金额超过2000万元。
04
曾有多名员工被禁业,内控或存缺陷
梳理过去几年的罚单不难发现,浦发银行总行成了监管处罚的重点。
其违法违规行为集中在理财、代销、互联网贷款等中间业务上,这一定程度上反映出总行层面业务管控失效。
同时,浦发银行分支机构的违规不断,信贷“三查”不到位、不良贷款处置违规等问题仍然是高频违规点。
罚单一再发生,或许说明整改效果有待观察。
实际上,浦发银行最近半年收到的罚单中,除了个人被处罚金额较高之外,还有部分员工被禁业,这也是其罚单明显区别于其他行之处。
在2025年12月19日的处罚中,金融监管总局除了对浦发银行罚款1560万元,还加大了个人追责力度,首次对7名浦发银行总行相关责任人处以5-15年长期禁业。
其中,浦发银行原副行长、董事会秘书穆矢被禁业15年,浦发银行总行资产管理部副总经理杨再斌,被禁业13年,浦发银行总行私人银行部产品管理处原产品经理鲁志勇被禁业12年。

这几乎是银行业同类违规中处罚级别最重的了。
上述这些被罚的高管、中层,或多或少都涉及一些其他问题,感兴趣的可以去找找看。
这也反馈出浦发银行的内控,可能存在一定疏漏。
05
最近半年股价大跌30%,跌幅居板块第一
从资本市场走势来看,浦发银行最近半年股价出现大跌。
Wind数据显示,截至2月25日,浦发银行近6个月股价跌幅接近30%,在A股银行板块中跌幅排名“断层”第一。

大家知道,A股银行的走势向来相对稳健,浦发银行这样的走势对于大行来说,算得上是剧烈波动了。
按照浦发银行披露的业绩快报,2025年公司营业收入同比增长1.88%;归母净利润同比增长10.52%,在A股银行中这个成绩算还不错,但浦发银行的股价跟经营成果却反着来。
这多少说明,市场对浦发银行的看法,正在变化。
免责声明:所有平台仅提供服务对接功能,资讯信息、数据资料来源于第三方,其中发布的文章、视频、数据仅代表内容发布者个人的观点,并不代表泡财经平台的观点,不构成任何投资建议,仅供参考,用户需独立做出投资决策,自行承担因信赖或使用第三方信息而导致的任何损失。投资有风险,入市需谨慎。

迁址公告
古东管家APP
关于我们
请先登录后发表评论