3月18日,云计算,算力租赁板块强势反弹,东方国信涨超17%,铜牛信息、网宿科技、光环新网、新易盛、奥飞数据、青云科技跟涨。相关ETF方面,同类费率最低一档创业板人工智能ETF华夏(159381)持续拉升,截至13:04涨幅超4%,低费率云计算ETF华夏(516630)、通信ETF华夏(515050)均涨超2.5%。
消息面上,3月16日,阿里正式宣布成立Alibaba Token Hub(ATH)事业群,目标是建立一个以"创造Token、输送Token、应用Token"为核心的统一调度中心。与此同时,一个此前从未出现在公众视野的新部门——悟空事业部,首次浮出水面,剑指B端AI原生工作平台市场。为了在AI Agent市场抢占先机并补齐B端短板,阿里最快于本周推出由钉钉团队开发的全新企业级AI Agent应用。
摩根士丹利明确指出ATH事业群的财务驱动逻辑与Minimax、智谱等纯模型公司高度相似,有望在现有分类加总估值框架之外,成为一个独立的估值构成部分。叠加即将到来的财报季,重点关注阿里云收入增长的潜在上行空间。此次组织变阵所能兑现的商业成效,将成为评估阿里AI战略可信度的重要参照。
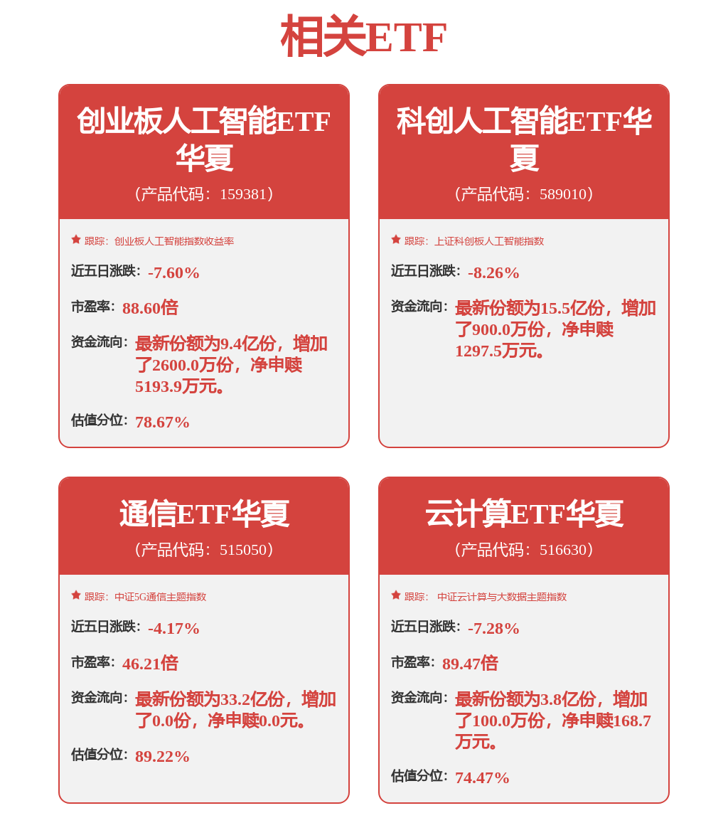
算力相关ETF:
创业板人工智能ETF华夏(159381):跟踪指数的一半权重集中在光模块CPO板块,另一半权重覆盖AI软件应用领域,形成“硬件+应用”的均衡布局。前10大权重股为中际旭创(13.87%)、新易盛(12.93%)、天孚通信(9.30%)、蓝色光标、润泽 科技、协创数据、北京君正、昆仑万维、网宿科技、同花顺。目前基金规模近20亿元,场内综合费率仅0.20%,为同类最低,适合追求高弹性、看好AI+主线的投资者。场外联接(A类:025505;C类:025506)。
通信ETF华夏(515050)深度聚焦电子(芯片、PCB、消费电子)+通信(光模块、服务器、光纤光缆)算力硬件。前10大持仓股:新易盛、中际旭创、立讯精密、工业富联、兆易创新、天孚通信、东山精密、华工科技、中兴通讯、沪电股份。场外联接(A类:008086;C类:008087)
云计算ETF华夏(516630)聚焦国产AI软硬件算力,计算机软件+云服务+计算机设备合计权重高达83.7%,deep seek含量均超80%,OpenClaw含量近70%。场内综合费率仅0.20%,位居同类最低。场外联接(A类:019868;C类:019869)。

免责声明:所有平台仅提供服务对接功能,资讯信息、数据资料来源于第三方,其中发布的文章、视频、数据仅代表内容发布者个人的观点,并不代表泡财经平台的观点,不构成任何投资建议,仅供参考,用户需独立做出投资决策,自行承担因信赖或使用第三方信息而导致的任何损失。投资有风险,入市需谨慎。

迁址公告
古东管家APP
关于我们
请先登录后发表评论