
文|恒心
来源|博望财经
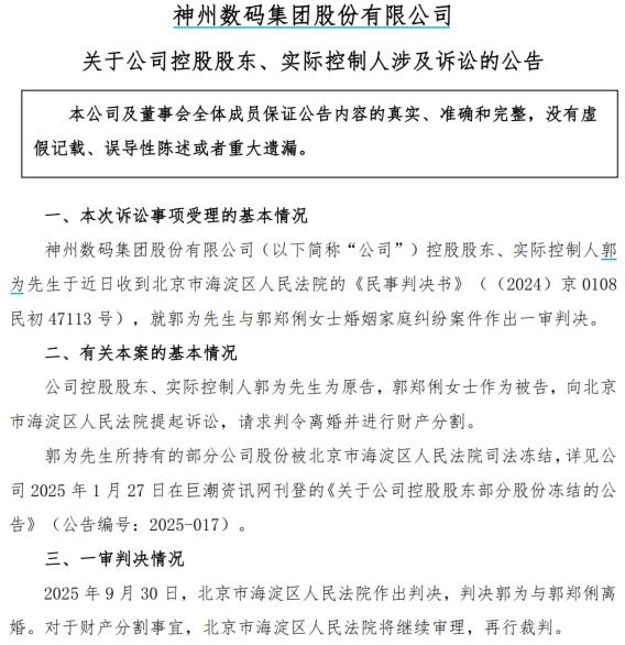
2025年10月10日深夜,神州数码发布了一则公告,将实控人郭为的离婚案呈现在公众面前。根据公告,北京市海淀区人民法院已于2025年9月30日一审判决郭为与郭郑俐离婚,但并未明确财产分割方案,只表示将“继续审理,再行裁判”。

同时,上述公告还披露,郭为所持有的部分公司股份已被北京市海淀区人民法院司法冻结。而根据神州数码2025年半年度报告,截至6月30日,郭为名下被司法冻结的股份数量为7700多万股。

这场离婚案之所以引发市场高度关注,在于它直接关系到神州数码股权的归属问题,可能导致其实际控制权发生变更。公告当日,神州数码股价下跌,市值蒸发约15亿,市场对控制权不确定性的恐慌情绪持续发酵,股价也在急剧下跌。

来源:百度股市通
01
婚姻关系解除下的股权博弈
神州数码2025年10月10日的公告显示,郭为与郭郑俐的婚姻关系已正式解除,但财产分割事宜仍有待法院继续审理。此次离婚案涉及的核心资产是郭为持有的7738.89万股神州数码股份,占其个人总持股的50%,占公司总股本的11.56%。
按神州数码10月10日收盘价43.86元/股计算,这批被冻结股份市值约34亿元。彼时,神州数码表示,“本次冻结法院系郭为婚姻家庭纠纷案件受理法院”。由于冻结期至2028年1月21日,案件审理周期可能长达三年,为神州数码控制权问题蒙上了长期不确定性阴影。

股权分割的潜在结果引人关注。若郭为被冻结的股份全数分割给郭郑俐,将直接导致郭为持股比例从21.49%降至10.74%,而郭郑俐将获得11.56%的股份,成为持股超10%的单一第二大股东。这一持股量将是当前第二大股东中国新纪元有限公司(持股4.65%)的两倍以上,为神州数码权力结构带来重大变量。
尽管神州数码在公告中强调,“公司与控股股东、实控人在资产等方面完全分开,具有独立完整的资产、业务及自主经营能力”,但市场担忧的是,若未来股权分割导致其控制权发生变化,可能会影响战略连贯性。
A股市场的“天价离婚”案例频发,增加了投资者的担忧。近年来,360周鸿祎离婚涉90亿元、康泰生物黄韬离婚涉235亿元,均导致股价短期暴跌。2024年丽人丽妆、纵横股份等案例中,离婚消息公布后股价跌幅普遍超5%。这些先例使得市场对神州数码此次离婚案的影响保持高度警惕。
本案的特殊性在于,郭为与郭郑俐并非普通的夫妻关系,二人曾长期在商业上并肩作战。这种背景使得市场担忧,如果郭郑俐获得大量股权,可能会更深入地介入公司治理,引发控制权争夺。
本次离婚案不仅关乎股东个人财产分割,更可能成为上市公司治理结构与战略韧性的压力测试。在A股“天价离婚”频发的背景下,如何平衡家族利益与企业利益、保障中小股东权益,成为企业家与监管层共同课题。
02
战略转型关键期的治理挑战
本次离婚案发生在神州数码战略转型的关键时期,使其治理面临严峻考验。
2025年上半年,神州数码业绩呈现“增收不增利”的态势:营业收入715.86亿元,同比增长14.42%;但归母净利润却同比下滑16.29%至4.26亿元。

传统IT分销及增值服务业务虽贡献了95.54%的收入,但毛利率仅为2.72%,盈利能力有限。相比之下,AI相关业务增速较快,但规模仍较小,尚难抵消整体利润压力。这种业务结构使得神州数码处在必须转型但又面临巨大挑战的尴尬境地。

在这一转型关键期,神州数码管理层已悄然发生变动。根据公告,郭为已不再担任法定代表人,由联席CEO王冰峰接任。王冰峰于2023年4月起担任神州数码联席董事长兼首席执行官,是郭为在中国科学技术大学的校友。管理层调整或为后续权力过渡铺路。在9月2日举行的2025年半年度业绩说明会上,作为董事长的郭为并未出席,而是由王冰峰带领的管理团队亮相。这一变化发生在离婚案判决前夕,引发市场对神州数码领导层未来走向的猜测。

领导层变更与潜在股权变动双重重压下,神州数码未来战略执行面临挑战。
神州数码正推动“数云融合”战略,聚焦云原生、AI原生及信创产业,需要持续投入研发。然而,2025年上半年研发支出仅2.1亿元,虽同比增长10.6%,但金额相对有限。

神州数码的“AI驱动的数云融合”战略已取得一定进展,推出了面向企业级场景的一体化AI解决方案,打造集算力、模型、平台与应用为一体的闭环能力体系。具体产品包括“神州鲲泰”AI服务器与“问学一体机”,以及自研平台“神州问学”(已升级为企业级Agent中台)。
尽管这些投入已初见成效,但王冰峰在业绩说明会上坦言,AI商业化仍面临挑战。据《经济观察报微博》报道,王冰峰表示,大部分AI营收目前流向提供基础设施的企业,而做软件和应用平台的企业还处在发展初期。他用“拖拉机”比喻AI技术的发展阶段:虽然代表了先进的生产力工具,但技术本身需要时间成熟,更需要劳动力市场、生产组织形式都发生改变,才能真正用好这个新工具。

在控制权不确定的阴影下,神州数码的战略转型韧性面临考验。管理层表示,下一步将在自有AI服务器、金融与医疗等行业应用、供应链多元化合作以及海外并购等方面继续加大资源投入。但这些长期投入能否在股权纷争中保持稳定,仍是未知数。
03
财务状况与战略投入的双重压力
除了公司治理层面的挑战,神州数码还面临着财务状况与战略投入之间的平衡难题。
截至2025年6月末,神州数码短期借款102.19亿元,但货币资金仅53.46亿元,流动性缺口显著。

高负债经营是分销行业的普遍现象,但神州数码的财务杠杆尤其高企:期末资产负债率达76.1%,对外担保规模庞大。若股权冻结引发市场信心波动,可能进一步加剧其融资难度。
2025年上半年,神州数码的“信用减值损失”从去年同期的约1761万元,增加到了1.08亿元,增加了513.7%,主要是应收账款的坏账准备增加。同时,因政府补助减少等原因,“其他收益”也从去年同期的约6248万元,大幅下滑至约1137万元。这些因素都加剧了神州数码的利润压力。

在财务资源有限的背景下,控制权不确定性可能影响神州数码长期战略投入的决心与力度。对此,王冰峰表示,不会过多计较短期的回报,对AI所产生的变革有清醒的认识,会持续加大在神州问学上的投入,持续加大在AI算力基础设施上的投入和合作。
但这一承诺能否在股权纷争中得以坚持,仍有待观察。
纵观神州数码发展历程,从2000年联想分拆独立,到如今成为国内领先的云和数字化转型服务商,郭为的领导一直是核心驱动力。然而,62岁的郭为个人婚姻关系的解除,恰逢神州数码战略转型的关键节点。
未来股权分割结果将直接影响神州数码权力格局。而王冰峰带领的管理团队能否在不确定性中坚持“AI驱动的数云融合”战略,将决定这家有着25年历史的企业能否在AI时代抓住机遇。
法院对财产分割的“继续审理”意味着悬念仍将持续,而神州数码的转型之路也将经历严峻考验。博望财经将持续关注。
免责声明:所有平台仅提供服务对接功能,资讯信息、数据资料来源于第三方,其中发布的文章、视频、数据仅代表内容发布者个人的观点,并不代表泡财经平台的观点,不构成任何投资建议,仅供参考,用户需独立做出投资决策,自行承担因信赖或使用第三方信息而导致的任何损失。投资有风险,入市需谨慎。
请先登录后发表评论