名创优品的创始人叶国富,很可能收获第三家上市公司。
9月底,TOP TOY公布招股书,公司准备在港股上市。
如果成功,这将是叶国富继名创优品、永辉超市后的第三家上市公司,资本市场“名创”系呼之欲出。
TOP TOY的生意模式并不复杂,它有点像泡泡玛特和名创优品的集合体。
泡泡玛特今年不管是产品还是股价上,表现都很出色。在公开报道中,叶国富也多次拿TOP TOY跟泡泡玛特比。
但叶国富毕竟不是王宁,TOP TOY也很难成为第二个泡泡玛特。
01
叶国富想给潮玩公司,估个好价钱
在2022年推动名创优品在港股二次上市,2024年吞下永辉超市后,叶国富的又一个大动作来了。
9月底,名创优品公告,拟分拆TOP TOY在香港联交所上市。随后,TOP TOY递交了上市申请文件。
TOP TOY是名创优品的内部创业项目,之前一直被打包在名创优品体系内。
2022年初,TOP TOY创始人孙元文也对媒体表示,“我们被打包在上市主体内,有整个集团的支持,暂时也没有融资需求,现金流很充足。”
3年过去,TOP TOY走向了独立上市。
泡泡玛特的股价表现,可能是推动TOP TOY独立上市的原因之一。
2024年以来,泡泡玛特股价暴涨。
2024年年初,泡泡玛特市值还只有名创优品的一半左右,而现在,泡泡玛特市值接近3500亿港元,是名创优品的6倍以上。
市场对潮玩公司高看一眼,说不眼红是假的。
把TOP TOY装在名创优品这家“杂货店”里,显然不是最优解。
按照名创优品的说法,通过分拆,TOP TOY的价值预期将获得提升,而公司作为TOP TOY的控股股东,可以享受TOP TOY潜在的增值收益。
另外,就像当初名创优品二次上市募资开店一样,TOP TOY也可以通过独立上市,从市场拿钱。
名创优品提到,拆分后,TOP TOY未来在需要时,能直接、独立以单独主体进入股权及债务资本市场,并进一步提升TOP TOY获取信贷融资的能力。
名创优品还提到,分拆可以为评级机构及有意分析TOP TOY集团业务的信贷状况,并据此提供融资的金融机构,提供更清晰的信用状况。
TOP TOY此次IPO,计划募资约3亿美元。
02
投后估值102亿港元,谁被高估了?
叶国富和名创优品的愿景是好的。
但市场买不买账,多大程度上认可TOP TOY,有赖于TOP TOY自身的成色。
TOP TOY跟泡泡玛特大体上是同一赛道。但要再追究下去,两家公司除了都是做潮玩的,真是半点也不像。
论IP:
泡泡玛特几乎全是自有IP。
而TOP TOY的模式主要是从迪士尼、三丽鸥这样的品牌方拿授权做产品来卖。去年和今年上半年,TOP TOY来自自有IP的收入占比都不到0.5%,规模只有几百万。
做不好自有IP,很难称得上是真正的潮玩公司了。
论经营模式:
泡泡玛特线上线下平衡发展,大部分店铺是自营。而TOP TOY的收入主要靠线下的经销商。

论产品设计、论规模、论增速、论市场认可度……两家公司就更没有可比性了。
所以未来市场对TOP TOY的认可度怎么样,还不好说。
跟TOP TOY更具有可比性的,可能是最近同样准备在港股上市的潮玩品牌52TOYS了。
比起TOP TOY这样的潮玩集合店,52TOYS的自有IP收入可高得多。
但两家公司现在的估值,差异是巨大的。
在递交招股书前夕,TOP TOY在今年7月完成了A轮融资,投后估值大概100亿港元出头。
而52TOYS在今年5月递交港股上市申请前夕,也获得了万达电影和儒意的投资,投后估值大概42亿元。
谁被高估了?
03
高度依赖名创优品,独立性还需要检验
除了自有IP没做起来外,TOP TOY还有一个大问题。
作为名创优品内部创业的项目,TOP TOY分拆上市,首先要经过独立性考验。
根据香港交易所指引,分拆上市中,若两家实体之间有持续关系/交易,两家实体的股东之间可能会出现涉及利益冲突的问题。发行人应审慎考虑这些问题,并在提交申请前解决相关事宜。
指引里列出的较为常见的案例,就包括业务重叠、潜在竞争、管理独立等。

根据名创优品公告,香港联交所已确认公司可以进行分拆。但这并不意味着上市申请必然获批准。
根据招股书,名创优品目前持有TOP TOY高达86.9%的股份,股权高度集中。
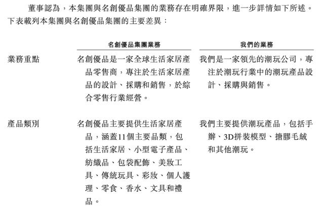
TOP TOY虽然在招股书中表示,公司与名创优品有明确的业务划分,但看上去二者更像是包含与被包含的关系,毕竟名创优品卖的产品里,本身就有一部分是潮玩。

为了解决相关问题,两家公司已经采取了一些对策,但具体效果还有待验证。

从过去的数据来看,TOP TOY的成长,高度依赖名创优品。近几年,TOP TOY来自前五大客户的收入占比,最低在60%左右,而最高超过76%。
2025年上半年,TOP TOY来自最大客户名创优品的收入占比高达45.5%。
TOP TOY的扩张,也高度依赖名创优品的门店网络和销售渠道;财务上,TOP TOY目前还欠着名创优品3.9亿元的贷款,而公司账上的现金只有8400万元。
虽然TOP TOY在招股书中提到,公司拥有独立的获客渠道,以及独立的管理团队经营业务。但与名创优品的这种业务关系,短时间内是无法改变的。

按照TOP TOY公告,2025年到2027年,其与名创优品的关联交易金额,还会持续上升。
04
结语
潮玩赛道现在非常火热。
但市场只看到了泡泡玛特现在的成功,而忽略了其成功背后的逻辑。
做出爆品是潮玩公司跑出来的主要途径,而要维持热度就要有持续的爆款产出能力。这对任何公司而言,都是难度非常大的事情。
强如泡泡玛特,上市后到2024年以前,也坐了好几年“冷板凳”。
布鲁可上市后,今年6月到现在,股价腰斩,目前已经快跌回发行价了。
去年收入就已经突破100亿元的卡游申请港股上市,两次提交招股书,接近两年过去,还没有结果。
叶国富,会有这么多耐心吗?
免责声明:所有平台仅提供服务对接功能,资讯信息、数据资料来源于第三方,其中发布的文章、视频、数据仅代表内容发布者个人的观点,并不代表泡财经平台的观点,不构成任何投资建议,仅供参考,用户需独立做出投资决策,自行承担因信赖或使用第三方信息而导致的任何损失。投资有风险,入市需谨慎。
请先登录后发表评论