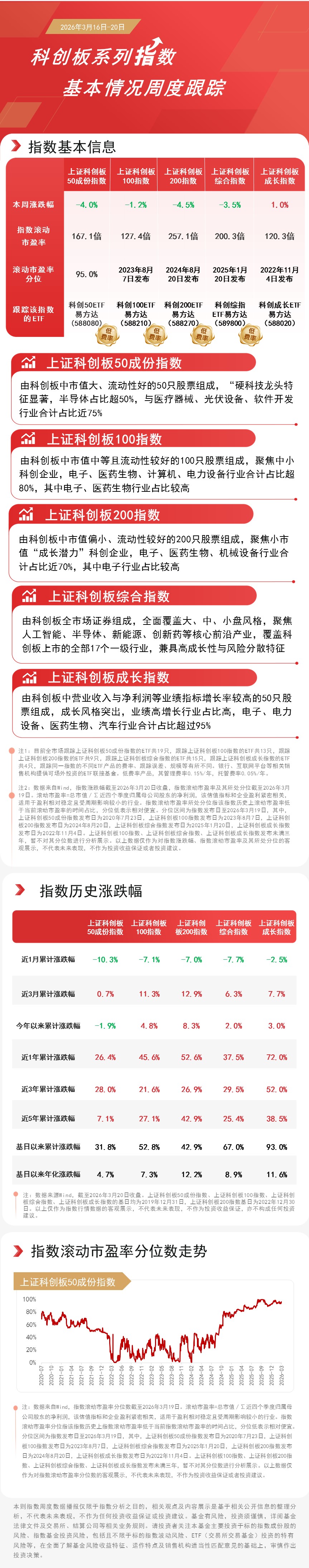
本周,上证科创板成长指数上涨1.0%,科创100指数下跌1.2%,科创综指下跌3.5%,上证科创板50成份指数下跌4.0%,科创200指数下跌4.5%,资金逆势布局,科创50ETF易方达(588080)本周前4个交易日中有3天获资金净流入。

免责声明:所有平台仅提供服务对接功能,资讯信息、数据资料来源于第三方,其中发布的文章、视频、数据仅代表内容发布者个人的观点,并不代表泡财经平台的观点,不构成任何投资建议,仅供参考,用户需独立做出投资决策,自行承担因信赖或使用第三方信息而导致的任何损失。投资有风险,入市需谨慎。

迁址公告
古东管家APP
关于我们
请先登录后发表评论