核污染防治板块走高,谱尼测试20cm涨停,再升科技10cm涨停,银邦股份、光智科技、沪江材料涨超5%,中广核电、海伦哲等跟涨。

消息面上,据日媒,日本一报废核反应堆“普贤”发生含放射性水泄漏事件,泄漏量约20毫升,浓度被认为较高,多名作业人员或面临外部辐射暴露风险,相关调查与应急处置已紧急启动。
这一事件再次暴露出日本的核设施运行状况、运营维护能力和安全监管等方面存在严重的漏洞,让全球对其核污染处置能力的担忧再度升温。
日本涉核动作频频
据了解,“普贤”反应堆位于福井县敦贺市,是日本首座兼唯一一座原型重水反应堆,1979年投入运行,主要用于科研目的,已于2003年永久停运,目前处于报废拆除阶段。
该反应堆与商业核电站(如福岛第一核电站、柏崎刈羽核电站等)分属不同体系,由日本原子能研究开发机构直接管理。
此次事件发生的时机颇为微妙——正值日本福岛核污染水排海总量已超13万吨大关、最大核电站柏崎刈羽核电站正推进重启的敏感时期。
22日,日本新潟县议会批准了补充预算等相关决议,将重启该国最大核电站柏崎刈羽核电站。这一决议引发当地大量民众反对。
同日,日本东京电力公司宣布,福岛第一核电站第17次核污染水排海工作当天结束。
尽管国际社会对此表示强烈质疑和反对,日方仍于2023年8月单方面强行启动了排放计划。截至第17次排放结束,福岛第一核电站累计排放的核污染水量已达约13.3万吨。资料显示,2025财年(同年4月至次年3月)东京电力公司计划共排放7次,总排放量约5.46万吨。2025财年最后一次排放将于2026年3月进行。
此前福岛核电站卷入造假丑闻。据多家日媒10月31日报道,日本福岛核电站所用的3615台测量设备未按规定进行功能测试,并涉嫌伪造测试证书等文件。
核污染防治引关注
近年来,随着全球对核能利用的重视和核污染防治技术的不断突破,核防治行业市场规模持续扩大。特别是在中国,随着核电站数量的增加和核能利用技术的不断成熟,核污染防治行业的市场规模快速增长。
东吴证券指出,2023年8月24日日本启动核废水排海,预计持续30年。经多核素处理系统(ALPS)处理的核废水已去除大部分放射性核素(氚除外),排海的核废水中仍存在氚、碳-14等放射性同位素,或将通过海洋食物链对人类健康带来风险。日本核废水排海,增加了市场对核辐射的担忧,从而提升核污染处理&放射性元素监测相关需求。
东莞证券表示,从环境保护的角度来看,核污染防治领域随着核电产业的快速发展以及国家对于“美丽中国”建设的重视,将会具有较大的市场上升空间。
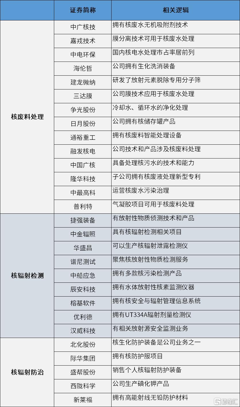
核防治行业可以分为多个细分领域,主要包括核事故预防、核废物处理、核辐射防护及核设施退役治理等。
以下为产业链梳理:

免责声明:所有平台仅提供服务对接功能,资讯信息、数据资料来源于第三方,其中发布的文章、视频、数据仅代表内容发布者个人的观点,并不代表泡财经平台的观点,不构成任何投资建议,仅供参考,用户需独立做出投资决策,自行承担因信赖或使用第三方信息而导致的任何损失。投资有风险,入市需谨慎。

迁址公告
古东管家APP
关于我们
请先登录后发表评论