蓝鲸新闻2月4日讯,近日,新疆证监局发布行政处罚决定书,剑指新疆八一钢铁集团有限公司、新疆八一钢铁股份有限公司及相关责任人。
决定书显示,八一钢铁及八钢集团存在以下违法事实:
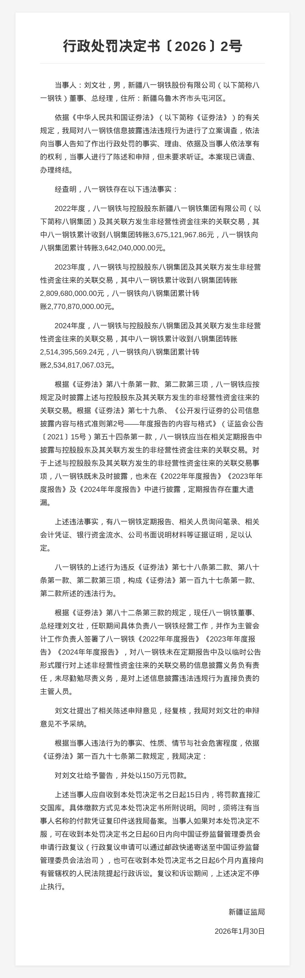
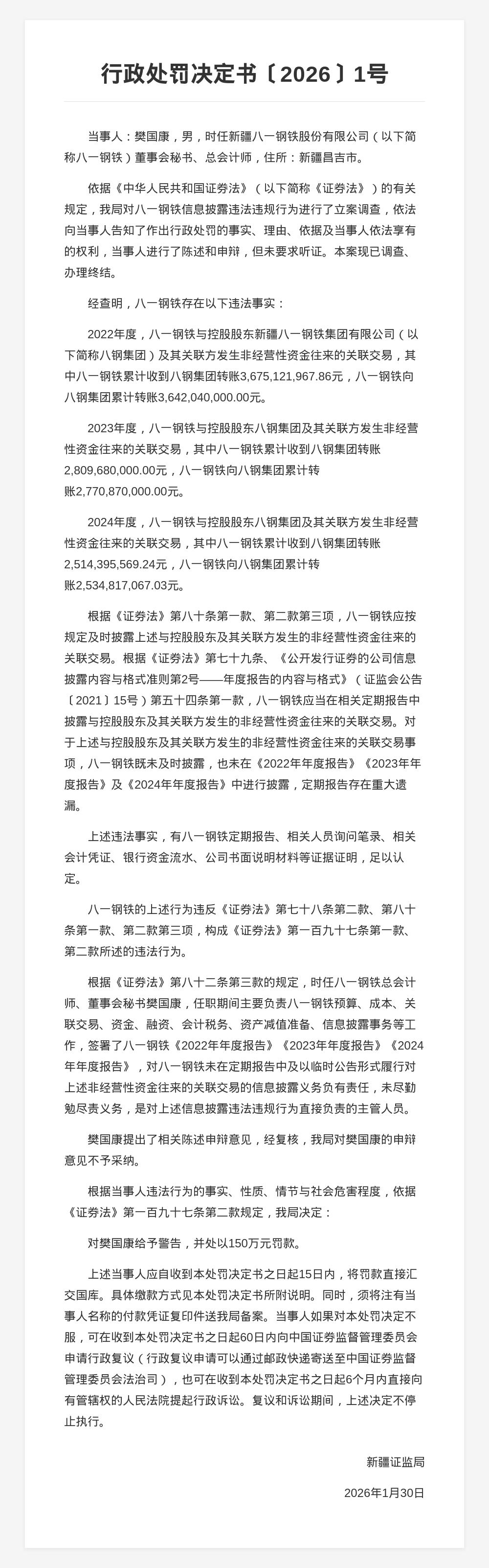
2022年度,八一钢铁与控股股东八钢集团及其关联方发生非经营性资金往来的关联交易,其中八一钢铁累计收到八钢集团转账3,675,121,967.86元,八一钢铁向八钢集团累计转账3,642,040,000.00 元。
2023年度,八一钢铁与控股股东八钢集团及其关联方发生非经营性资金往来的关联交易,其中八一钢铁累计收到八钢集团转账2,809,680,000.00元,八一钢铁向八钢集团累计转账2,770,870,000.00元。
2024年度,八一钢铁与控股股东八钢集团及其关联方发生非经营性资金往来的关联交易,其中八一钢铁累计收到八钢集团转账2,514,395,569.24元,八一钢铁向八钢集团累计转账2,534,817,067.03元。
对于上述与控股股东及其关联方发生的非经营性资金往来的关联交易事项,八一钢铁既未及时披露,也未在《2022年年度报告》《2023年年度报告》及《2024年年度报告》中进行披露,定期报告存在重大遗漏。
八一钢铁的上述行为违反《证券法》。八一钢铁的控股股东八钢集团,新疆八一钢铁集团董事长、新疆八一钢铁股份董事长吴彬,新疆八一钢铁股份董事长柯善良,新疆八一钢铁股份董事、总经理刘文壮,新疆八一钢铁股份董事会秘书、总会计师樊国康,对以上行为负有责任。
对此,新疆证监局决定:对八钢集团责令改正,给予警告,并处以400万元罚款;对八一钢铁责令改正、给予警告,并处以300万元罚款;对吴彬给予警告,并处以350万元罚款;对柯善良给予警告,并处以100万元罚款;对刘文壮给予警告,并处以150万元罚款;对樊国康给予警告,并处以150万元罚款。






免责声明:所有平台仅提供服务对接功能,资讯信息、数据资料来源于第三方,其中发布的文章、视频、数据仅代表内容发布者个人的观点,并不代表泡财经平台的观点,不构成任何投资建议,仅供参考,用户需独立做出投资决策,自行承担因信赖或使用第三方信息而导致的任何损失。投资有风险,入市需谨慎。

迁址公告
古东管家APP
关于我们
请先登录后发表评论