每到春茶季,市场上形形色色的“龙井”让人眼花缭乱。很多人以为“龙井茶”和“西湖龙井茶”差不多,甚至觉得两者可以划等号。
实际上,前者产自横跨杭州、台州等4市18县的大产区,后者则来自仅168平方公里的核心小产区。那么,同样是龙井茶,西湖龙井凭什么贵出天际?它真的更“香”吗?商家口中的“杭州龙井”“浙江原产”又藏着什么猫腻?
01. 都是龙井,西湖龙井更“香”
早在2001年,龙井茶便获得了原产地域保护(即地理标志保护)──通俗地说,就是国家认证“只有指定地方产的才能叫龙井茶”,现行国家标准为《地理标志产品 龙井茶》(GB/T 18650-2008)。
西湖龙井来自龙井茶最知名的产区,保护力度也更大:2001年,杭州市出台了《杭州市西湖龙井茶基地保护条例》,开创了全国地方立法保护农产品的先河;2011年,“西湖龙井”地理标志证明商标正式注册;2022年,全国首部为单个地理标志产品保护的地方性法规——《杭州市西湖龙井茶保护管理条例》正式施行;2024年,地方标准《地理标志产品 西湖龙井茶》(DB3301/T 1135-2023)正式实施。
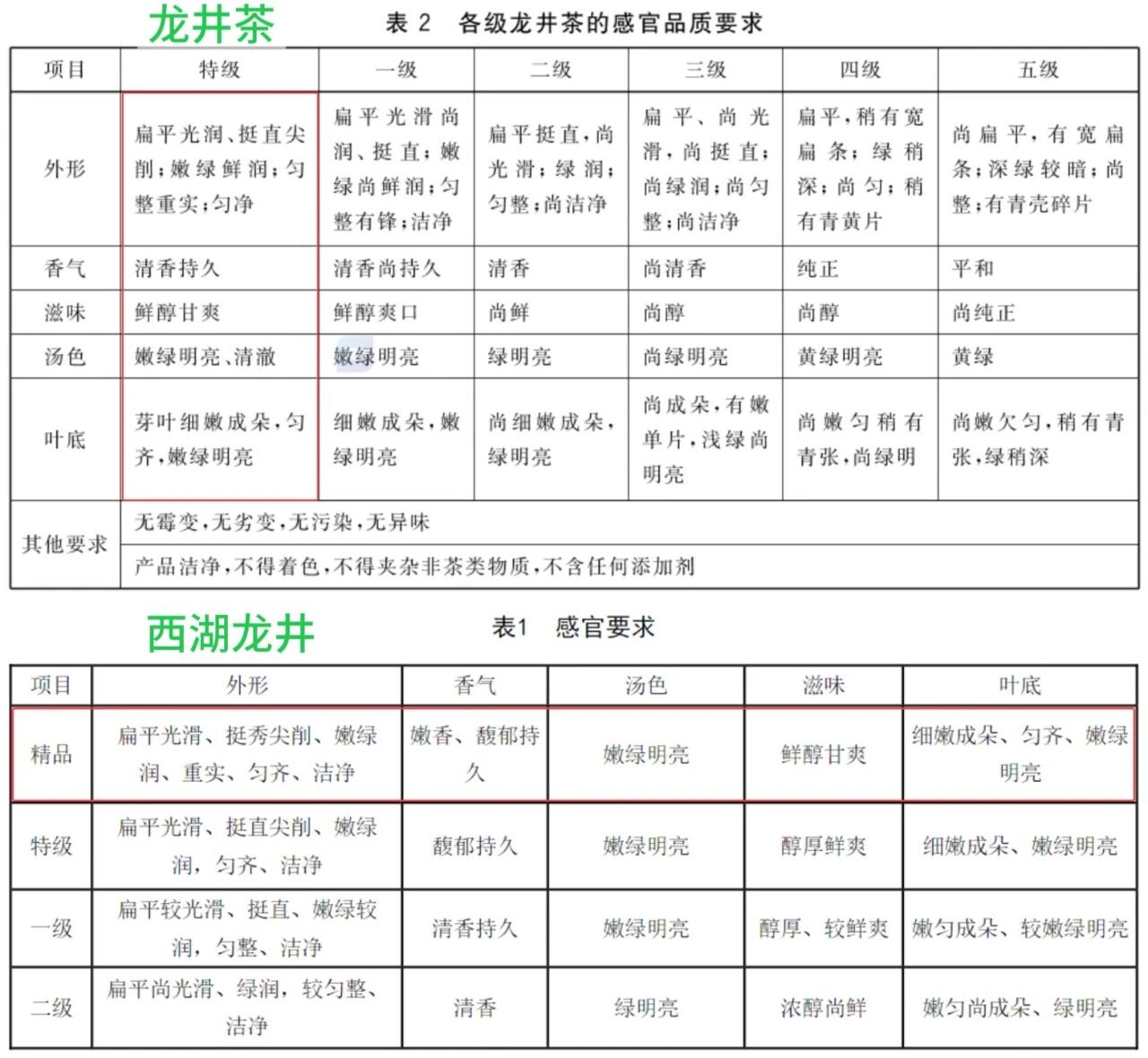
同为国家地理标志产品,“龙井茶”和“西湖龙井”有何区别?
首先是产地不同。根据GB/T 18650-2008,龙井茶产区涵盖浙江省18个县、市、区,分为西湖、钱塘、越州三大产区。其中,只有西湖产区所产的龙井才能称为“西湖龙井”,其他两个产区所产的则为“龙井茶”。也就是说,西湖龙井茶一定是龙井茶,但龙井茶不一定是西湖龙井茶。
图源:GB/T 18650-2008
西湖产区面积约168平方公里,是龙井茶“核心中的核心”。根据《杭州市西湖龙井茶基地保护条例》,西湖龙井又分为一级和二级保护区,其中,一级保护区在西湖风景名胜区范围内,包括“狮(峰)、龙(井)、云(栖)、虎(跑)、梅(家坞)”五大核心产区。
图源:《杭州市西湖龙井茶基地保护条例》
茶树品种也有所不同。GB/T 18650-2008规定,龙井茶的茶树品种为龙井群体、龙井43、龙井长叶、迎霜、鸠坑种等;DB3301/T 1135-2023要求,西湖龙井仅限于龙井群体种、龙井43、龙井长叶3种。
在分级上,龙井茶分为特级、一级、二级、三级、四级、五级6个等级,而西湖龙井分为精品、特级、一级、二级4个等级。
最高等级对比:“特级”龙井茶(上)VS“精品”西湖龙井茶(下)
西湖龙井之所以更负盛名,一个重要原因在于香气出众。一项发表在《茶叶科学》的研究选取了12个龙井43样本,且采制时间、原料标准与工艺相同,结果表明,西湖产区龙井茶香气的“质”(主要香气组分的数量)与“量”(各呈香组分的含量)均优于其他产区。
图源:《茶叶科学》
02. 18款龙井茶对比:不同产区每斤价差逾45倍
为了解龙井茶的产区、分级和价格情况,《消费者报道》记者对市面上12款龙井茶、6款西湖龙井进行了对比。
从采摘时间看,18款产品多标注为“明前”,仅有2款为“雨前”。12款龙井茶的执行标准均为GB/T 18650-2008,分为钱塘、越州产区。其中,钱塘产区为杭州市除西湖产区外的下辖县(市、区),越州产区则指绍兴、东阳等除杭州外的浙江城市,约占三大产地总量的60%,是龙井茶的“产量担当”。
此次对比的西湖龙井中,4款执行标准为DB3301/T 1135-2023,均为特级,而该标准品质最高的“精品”在市面上并不常见,一名电商卖家告诉《消费者报道》:“(本店)精品级的西湖龙井一早就卖完了,数量非常稀少。”
另外2款西湖龙井执行的是企业标准,例如贡的2款产品(狮峰龙井茶、精品西湖龙井)使用的是Q/HLJ 0018S-2024,质量等级为天赐珍品级、精品。《消费者报道》从电商客服了解到,该品牌西湖产区的绿村款纸包执行DB3301/T 1135-2023,西湖产区的天赐/A系列执行更严苛的企业标准Q/HLJ 0018S-2024。其中,该企业标准质量分级也有别于国标和地标,狮峰山(西湖)产区等级分为天赐珍品、天赐精品,龙井村(西湖)产区等级分为精品、AAA(特级)、AA(一级)、A(二级)。
从价格来看,西湖龙井的整体价格明显高于龙井茶,西湖龙井每斤平均价格为4191元,而龙井茶每斤平均价格为974元;龙井茶中最低价的天福茗茶龙井茶(345元/斤)与西湖龙井中最高价的贡狮峰龙井茶(15730元/斤)相比,价差超45倍。
即便同为西湖龙井,差价也较为悬殊:价格最低的西湖西湖龙井(特级,1045元/斤)与价格最高的贡狮峰龙井茶(天赐珍品级,15730元)相差15倍。
12款龙井茶亦有明显价差,天福茗茶龙井茶(四级,越州产区)价格最低,单价345元;小罐茶一马当先·早春特级龙井礼盒(特级,钱塘产区)价格最高,单价2854元,两者差距逾8倍。
03. 送西湖藕粉、西湖发货……商家“碰瓷”西湖龙井套路多
因西湖龙井更稀缺、更优质也更抢手,一些商家纷纷使出浑身解数“碰瓷”。《消费者报道》记者在某电商平台以“西湖龙井”作为关键词搜索发现,一些来自钱塘、越州产区的龙井茶,商家却将“西湖”二字放在产品标题中,如“送西湖藕粉”“西湖发货”“西湖龙井茶叶出品”等。
电商平台上普通龙井茶的商品标题
要买到正宗的“西湖龙井”,需要认准两道标识:
一是国家地理标志。正规产品包装上必须印有国家知识产权局核准的“中华人民共和国地理标志”(红标,注册号为9129815)。二是“西湖龙井专用标识”。根据《杭州市西湖龙井茶保护管理条例》,西湖龙井茶必须在包装显著位置加贴“西湖龙井专用标识”。
专用标识分 证明标N(茶农用)和证明标Q(企业用)两种,前者为绿标,规格有125g、250g等;后者为黄标,规格分为20g、30g、50g、100g、125g、150g、200g、250g八种。标识内容包括“西湖龙井”和“龙井茶(西湖产区)”字样、年份、规格、编号和防伪信息。消费者收到货后,刮开涂层、扫描二维码、输入防伪码即可查询真伪。需特别注意两点:一是查询页面必须跳转至西湖龙井茶管理协会官网(xhlj.org.cn)或杭州市农业农村局官方平台;二是首次查询时,系统显示的扫码次数应为0次。
图源:杭州市市场监督管理局
此外,截至4月2日,“西湖龙井茶管理协会”官网公布了182家2026年“西湖龙井”地理标志证明商标授权通过企业名单,购买前可以查询生产商是否有资质。
有资质的西湖龙井生产企业(部分,名单持续更新中) 图源:西湖龙井茶管理协会官网
另外,虽然“西湖龙井”与其他产区的龙井茶均为扁平状绿茶,但色泽却有着肉眼可辨的差异。杭州本地茶商刘扬(化名)向《消费者报道》记者解释道:“很多人以为西湖龙井越绿越好,这其实是个误区。真正的西湖龙井,尤其是‘狮’字号等核心产区茶叶,干茶的典型色泽是‘糙米色’,即绿中透黄。传统手工炒制的茶叶,受火工和辉锅(注:扁形茶初制的最后一道工序,目的是充分干燥、增发香气滋味)工艺影响,黄调会更加明显,这也是老茶客辨别真伪的关键之一。”相比之下,钱塘产区和越州产区的龙井茶,由于树种、生长环境及机械化炒制工艺的不同,干茶色泽往往更为翠绿、鲜艳。
参考资料:
韩宝瑜,崔林,王梦馨,等.3个不同地域龙井茶香气组成异同的解析[J].茶叶科学,2014,34(4):344-354.
免责声明:所有平台仅提供服务对接功能,资讯信息、数据资料来源于第三方,其中发布的文章、视频、数据仅代表内容发布者个人的观点,并不代表泡财经平台的观点,不构成任何投资建议,仅供参考,用户需独立做出投资决策,自行承担因信赖或使用第三方信息而导致的任何损失。投资有风险,入市需谨慎。

迁址公告
古东管家APP
关于我们
请先登录后发表评论