24年前,一位来自辽宁辽阳前财政干部,只身南下上海闯荡美妆行业。那一年,他37岁。
如今,这位出身东三省的创业者——郑春颖,正带着国民品牌“自然堂”叩响港交所大门。
一旦顺利,身家超百亿的郑春颖将迎来其首个IPO。
01 东北大哥的“美丽生意”
1964年,郑春颖出生在辽宁辽阳一个农民家庭。
1982年,他以全市文科第二名的成绩考入东北财经大学商业经济系,毕业后被分配到地方财政局工作。
90年代,改革开放的风吹到了全国各地,大量公职人员下海经商。
再三思考后,已在体制内工作10年的郑春颖,辞去“铁饭碗”,毅然投身商海。
他先是干电影放映、再去沈阳跟人合伙开美容院,在这里看到了女性消费的潜能。
2001年,他只身南下上海创立伽蓝集团,推出“自然堂”品牌。
创业初期,公司产品没有知名度,根本没法子进入一些百货商场进行销售。
而那时中国化妆品市场被外资品牌垄断,庞大的商超渠道由海外大牌把持,本土品牌几乎没有立锥之地。
面对这一困境,郑春颖冥思苦想,决定采用“农村包围城市”的打法,在二、三线城市设立专营店来打开市场。
这一举措,让自然堂在2003年就做到了中国专营店渠道的第一大品牌。
2006年,郑春颖签下当红影星陈好为自然堂首位代言人,在央视、湖南卫视等电视频道上投广。
当时陈好拍摄广告片中的一句广告词“你本来就很美”,通过电视广告传播开后,自然堂知名度大增。
这一年,自然堂在开启品牌升级后,大举入驻百货商场专柜。
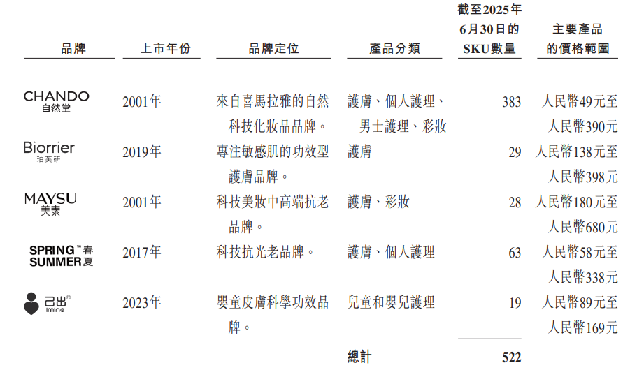
如今,自然堂已成长为中国第三大国货美妆集团,旗下拥有自然堂、珀芙研、美素、春夏、己出等五个主要品牌,覆盖护肤、彩妆、个护、婴童护理等细分市场。

自然堂的崛起,让出身东北普通家庭的郑春颖一度成为辽阳首富。据2025年胡润百富榜,郑春颖以110亿元的财富值,在全球富豪中排2448位。
有意思的是,中国化妆品行业主要做女人的生意,但其中涌现不少男性创业者。
比如,毛戈平品牌创始人毛戈平、韩束创始人吕义雄、珀莱雅的侯军呈、林清轩的孙来春——都为男性。
其中,毛戈平和侯军呈均出生于1964年,都来自温州。1977年出生于广东汕头的吕义雄2002年在上海开启化妆品创业路,祖籍东北的孙来春于2003年也在上海创办林清轩。
韩束母公司上美股份(2145.HK)和毛戈平(1318.HK)已分别于2022年12月和2024年12月在港交所上市。
而已于2017年11月在上交所挂牌上市的珀莱雅(603605.SH),正紧锣密鼓为赴港上市做准备。
因山茶花护肤油被公众熟知的林清轩,已于今年5月底向港交所主板递交港股上市申请。
上述资本动作,表明国货美妆正处资本化的高潮期。
另外,除了港股市场,植物医生和谷雨两大护肤品牌也正冲刺A股IPO。
02 IPO前夕引入欧莱雅投资
2025年9月29日,自然堂全球控股有限公司(简称“自然堂”)向港交所主板递交上市申请,整体协调人为华泰国际和瑞银集团。
最新招股书显示,公司2022至2024年营收分别为42.92亿元、44.42亿元、46.01亿元,2025年上半年收入24.48亿元。
同期,净利润分别为1.39亿元、3.02亿元、1.90亿元和1.91亿元;毛利率也逐年上升,从2022年的66.5%升至2025年上半年的70.1%。
不过,自然堂的盈利能力虽稳,但增长乏力。2024年营收仅同比增长3.58%,远低于珀莱雅21.04%、上美股份62.09%的增速。
同时,2022至2024年净利润波动也比较大,2024年录得37.13%的同比跌幅。

值得注意的是,公司的营销成本不低。2024年销售及营销费高达27.17亿元,占营收59.0%。
从收入结构看,自然堂品牌贡献始终超过94%,公司其他子品牌的营收贡献仍有限。
2025年上半年,自然堂主品牌营收23.23亿元,占总收入94.9%。

相比之下,珀莱雅的彩妆品牌“彩棠”、上美股份的婴童护肤品牌“newpage一页”均已被打造为两家企业的第二增长曲线。
从目前的情况来看,自然堂的多品牌布局,还处于潜伏期,第二增长曲线还有待进一步培育。
招股书显示,自然堂旗下五个品牌,定位多样,主要产品价格在49元至680元之间,下限和上限差距颇大。

据披露,此次IPO募集资金的主要用途包括加强加强在销售渠道的DTC能力、产品研发与丰富多品牌矩阵等。
上市前夕,自然堂完成最新一轮融资,引入两家战略投资方——欧莱雅与加华资本。
全球化妆品巨头欧莱雅旗下美町公司出资4.42亿元,获得6.67%股份;加华资本通过Himalaya International投资3亿元,持股4.20%。
完成这轮融资后,自然堂IPO前估值已超71亿元。
招股书还披露,尽管引入外部投资者,自然堂管理层依然具有浓厚家族色彩。
资料显示,郑春颖担任公司董事长兼CEO,弟弟郑春彬、郑春威为执行董事,妹妹郑小丹为非执行董事。

IPO前,郑家四兄妹作为公司控股股东,通过境外信托结构合计持股87.82%。
03 结语
郑春颖的创业史,本质上是一代企业家从计划经济走向市场经济的缩影。
从地方财政局干部到化妆品巨头掌舵人,他靠执行力与韧劲,在女性消费行业占下了一席之地。
如今,赴港IPO的资本动作让这位东北富豪创办的国货品牌再次走到聚光灯下。
自然堂能否借资本东风完成二次生长,并向“成为中国第一、世界领先的科技美妆企业”这一目标迈进一步,值得关注。
*封面图由AI生成
免责声明:所有平台仅提供服务对接功能,资讯信息、数据资料来源于第三方,其中发布的文章、视频、数据仅代表内容发布者个人的观点,并不代表泡财经平台的观点,不构成任何投资建议,仅供参考,用户需独立做出投资决策,自行承担因信赖或使用第三方信息而导致的任何损失。投资有风险,入市需谨慎。
请先登录后发表评论