
2026年度格隆汇“下注中国”十大核心资产已正式发布,阿里巴巴(09988.HK)历经多轮筛选与角逐,成为数字经济领域的核心标的。
AI时代下的阿里,正在完成关键重塑,既是过去二十年中国数字经济红利的代表,更有望深度参与未来AI基础设施浪潮,其新故事值得投资者细读。
2025年8月,成立25周年的阿里巴巴完成新一轮战略性组织架构调整,告别“大而全”的多元扩张,将业务聚焦为四大板块,明确“AI+云”科技平台与“购物+生活服务深度融合”大消费平台双核心,并宣布未来多年持续加大投入。
这并非短期应对,而是阿里对战略方向的再锚定。
2021年以来,阿里历经多轮组织与高管层调整,当前已在治理结构、战略重心和执行层面进入稳定状态。
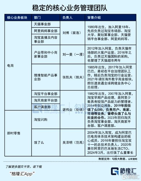
从领导层分工、合伙人规模收缩,到核心业务高管年轻化,阿里正从“扩张型平台公司”转向“聚焦型科技与消费集团”。
判断阿里是否具备“中国核心资产”属性,无关短期股价波动,关键看基本盘是否稳固、增长引擎是否清晰、是否站在技术浪潮关键位置。
2025年以来,淘天客户管理收入(CMR)拐点向上,阿里云AI相关收入连续8个季度三位数增长,即时零售拉动用户与GMV双升,双重驱动下,阿里成为2026年“下注中国”数字经济的核心选择。

01 组织与治理:从“复杂多元”到“聚焦执行”
本轮调整核心围绕“消费”与“AI云”两条主线重构,让组织从“复杂多元”转向“聚焦高效”。
领导层架构权责清晰:蔡崇信出任董事局主席聚焦治理,吴泳铭兼任集团CEO及阿里云智能集团CEO把控技术与云业务,蒋凡担任中国电商集团CEO专攻核心消费,三人分工明确,减少多业务决策内耗,强化战略执行力。

(来源:公司官网)
合伙人制度进入收缩期:2025财年结束后,合伙人数量从26人缩减至17人,创2014年上市以来新低,彭蕾、戴珊、前CEO张勇等早期核心成员退出,标志阿里完成管理层交接,进入以执行效率和业务结果为导向的新阶段。
业务团队年轻化焕新:蒋凡2024年末回归淘天担任中国电商事业群CEO后,持续优化组织与业务结构,成立搜推智能产品事业部,整合即时零售资源,将饿了么、飞猪并入中国电商集团,为“电商+本地生活”协同奠定基础。

02 电商基本盘:核心现金流引擎的稳固与修复
电商仍是阿里核心支柱与现金流引擎。
截至FY26Q1,电商业务收入占集团收入约58.4%,其中中国电商集团贡献56.6%,国际数字商业集团占11.8%;中国电商集团内部,电商相关收入占比85%,淘宝、天猫广告与佣金构成的CMR(客户管理收入)占比75%,是核心收入与利润来源。


关键亮点在于淘天CMR自FY25Q3起明确拐点向上。
拆分CMR=GMV×take rate(变现率)可见,业绩改善核心并非GMV爆发,而是take rate持续回升,消费市场波动下,这一自我修复能力成为阿里穿越周期的底气。
03 CMR回升逻辑:产品与结构优化,而非单纯“涨价”
CMR回升源于两项关键举措,核心是产品与结构优化,而非简单收费提升。
一是技术服务费精细化调整:2024年9月起,淘宝、天猫对商户收取0.6%技术服务费,扣除年费减免与退货因素,稳态下实际提升take rate约0.26%,是对服务价值的合理匹配。
二是全站推广告规模化渗透:2024年4月上线的全站推广告,渗透率已超30%,参考拼多多同类产品经验,稳态下有望再提升take rate约0.5个百分点,通过技术赋能实现商家与平台双赢。

品牌商家占比回升、天猫权重提升背景下,take rate有望从4%升至4.6%,增长约15%。
这意味着GMV平稳时,阿里电商仍具备“内生修复利润率”能力。
过去两年淘天在88VIP、商家扶持等方面的投入暂时压制了短期利润率,蒋凡回归后已调整补贴方向,更强调效率而非规模。
04 即时零售:短期亏损换长期战略主动权
CMR回升是电商“内功”,即时零售则是新零售战场的“外功”。
2025年,阿里通过淘宝闪购与饿了么加码即时零售,带来订单增长的同时,承受阶段性亏损,二季度亏损约118亿元,三季度投入预计翻倍。
但即时零售的战略意义远大于短期财务贡献,属于“战略性投入”:
其一,拉动电商协同,淘宝闪购让主站8月DAU同比增长20%,双11新用户贡献超1亿单电商订单,降低拉新成本;
其二,防守市场份额,即时零售2030年规模预计达3万亿,渗透率15.7%,缺席即意味着电商份额流失;
其三,打开长期GMV空间,未来有望带来超1万亿新增GMV。

05 AI+云:决定长期估值天花板的核心引擎
电商决定阿里“当下价值”,“AI+云”则决定其“长期上限”,是阿里立足技术浪潮的关键。
AI推动全球公有云市场加速,IDC预计2025年全球规模突破1万亿美元,长期CAGR近20%;中国市场虽起步晚,但AI训练与推理需求释放带动增长回暖,为阿里云提供广阔空间。
阿里云占据中国公有云约1/3份额,IaaS与PaaS层断层领先,AI成为核心增长变量:在DeepSeek与通义千问(Qwen)模型推动下,AI云收入连续8个季度三位数增长,占云收入比重超20%;2025年模型调用量指数级增长,全年tokens消耗量预计实现10倍增长。
阿里已进入新一轮Capex扩张周期,三年3800亿元AI基础设施投入仅是起点,吴泳铭明确未来将持续追加,2032年阿里云全球数据中心能耗规模将提升10倍。
Qwen系列模型跻身全球权威评测第一梯队,企业级市场tokens消耗国内第一,阿里正从“云服务商”转型为“AI基础设施与平台型公司”。
06 重新定义阿里的核心资产价值
如今的阿里已非单纯“电商公司”,而是兼具稳定现金流与高成长科技业务的复合型企业。
短期看,电商是利润中枢,提供稳健现金流;中期看,即时零售是份额之争,决定市场格局;长期看,AI+云是打开估值天花板的核心,决定阿里能否参与定义AI时代中国数字基础设施。


根据最新财报测算,2026年阿里整体估值约3.55万亿人民币/3.95万亿港币,对应股价有望冲击200港元大关。
组织重塑、战略聚焦后,阿里正迈向更清晰、更具执行力的发展轨道。
对于投资者而言,这家深度参与AI基建、掌控消费入口的平台型公司,仍具备“核心资产”底层逻辑。
过去的阿里代表中国互联网红利,如今的阿里更可能成为AI时代数字基础设施的核心构建者。

2026年下注阿里,本质是下注中国数字经济的未来,这家经战略聚焦与组织焕新的巨头,无疑是“下注中国”核心资产组合的重要配置。
想解锁格隆汇2026“下注中国”十大核心资产完整名单?
想知道还存在哪些超额收益的科技股?
想获取专属2026年数字经济赛道投资组合配置方案?
扫描下方二维码,及时获取最新动态、核心资产深度解析及研究员答疑机会,与千万投资者共同把握新一年财富机遇!

免责声明:所有平台仅提供服务对接功能,资讯信息、数据资料来源于第三方,其中发布的文章、视频、数据仅代表内容发布者个人的观点,并不代表泡财经平台的观点,不构成任何投资建议,仅供参考,用户需独立做出投资决策,自行承担因信赖或使用第三方信息而导致的任何损失。投资有风险,入市需谨慎。

迁址公告
古东管家APP
关于我们
请先登录后发表评论