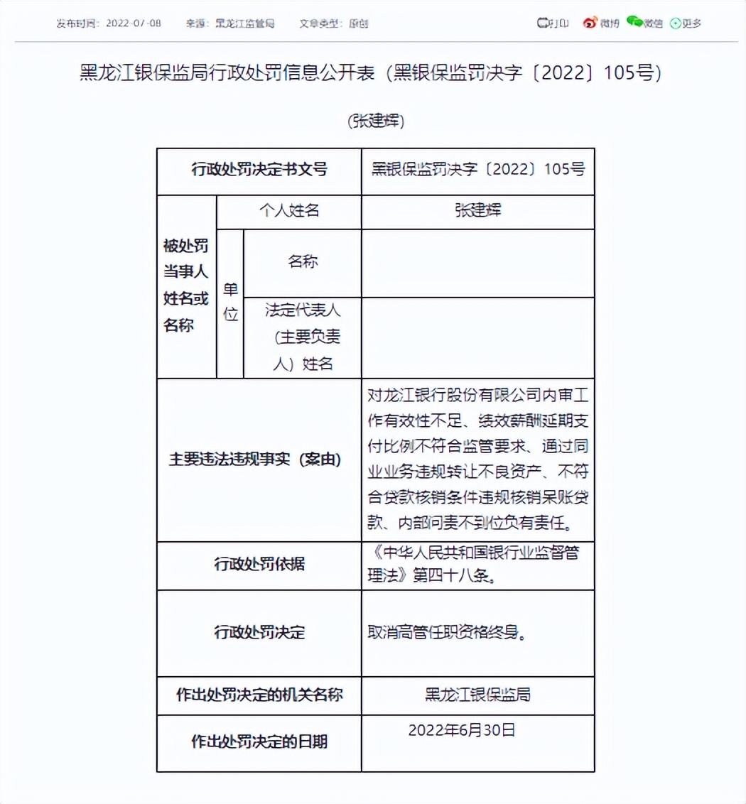
7月8日,中国银保监会官网披露的一则行政处罚信息公开表显示,张建辉因对龙江银行内审工作有效性不足、绩效薪酬延期支付比例不符合监管要求、通过同业业务违规转让不良资产、不符合贷款核销条件违规核销呆账贷款、内部问责不到位负有责任,被取消高管任职资格终身。

公开资料显示,张建辉曾为龙江银行党委书记、董事长,于2021年8月被免职。2021年9月17日,黑龙江省纪委监委网站通报称,龙江银行原党委书记、董事长张建辉涉嫌严重违纪违法,正接受纪律审查和监察调查。
2022年3月31日,据中央纪委国家监委网站通报,张建辉存在为他人在贷款发放、债券认购等方面谋取利益,非法收受他人巨额财物,涉嫌受贿犯罪等行为。经黑龙江省纪委常委会会议研究并报省委批准,决定给予张建辉开除党籍处分;由省监委给予张建辉开除公职处分;收缴其违纪违法所得,将其涉嫌犯罪问题移送检察机关依法审查起诉,所涉财物一并移送。
值得一提的是,在龙江银行原董事长张建辉被“双开”两个多月后,这家银行原行长也被查。6月2日,中央纪委国家监委网站通报,原龙江银行党委副书记、行长李松,因涉嫌严重违纪违法,目前正接受纪律审查和监察调查。
公开资料显示,龙江银行是经中国银行业监督管理委员会批准,于2009年12月25日正式对外挂牌营业,是在原齐齐哈尔市商业银行、牡丹江市商业银行、大庆市商业银行和七台河市城市信用社基础上合并重组而设立的省级城市商业银行。
截至2021年末,龙江银行总资产2785.57亿元,较上年末增长6.33%;其中,存款余额2203.5亿元,较上年末增长14.36%。
免责声明:所有平台仅提供服务对接功能,资讯信息、数据资料来源于第三方,其中发布的文章、视频、数据仅代表内容发布者个人的观点,并不代表泡财经平台的观点,不构成任何投资建议,仅供参考,用户需独立做出投资决策,自行承担因信赖或使用第三方信息而导致的任何损失。投资有风险,入市需谨慎。

迁址公告
古东管家APP
关于我们
请先登录后发表评论