来源丨深蓝财经
撰文丨王鑫
“三家上市公司同步重组,中央汇金旗下证券板块整合迈出关键一步,一场超越市场预期的券商合并大戏正式开启。”
昨日晚间,资本市场迎来一枚重磅炸弹。中金公司、信达证券、东兴证券同时发布《关于筹划重大资产重组的停牌公告》,宣布三家公司已签署《合作协议》,筹划由中金公司通过换股方式吸收合并东兴证券和信达证券。

根据公告,三家公司股票自今日(星期四)开市起停牌,预计停牌时间不超过25个交易日。
关于中金公司重组传闻,市场早有预期,但之前的传闻多围绕其与银河证券重组展开。此次“靴子落地”,不仅对象不同,规模更是从两家扩大到三家上市公司,这种架构在A股券商并购史上颇为罕见。
这场重组大戏怎么看?分几个层面来说。
1
保密工作到位,重组方案超预期
本次重组的信息保密工作值得称道。在A股市场上,重组前信息泄露导致股价异动的案例屡见不鲜,部分内幕交易者常常提前“抢跑”。
但从本次三家公司的股价走势来看,中金公司近期表现平静,甚至在第三季度业绩大幅增长的情况下,股价仍经历了一轮持续调整,走势与中信证券基本吻合。
东兴证券和信达证券股价走势相对强势,但这主要源于市场基于公开信息对两家公司重组的预期。
今年2月,财政部将东兴证券实际控制人中国东方资产划归中央汇金,使中央汇金控股的上市券商增至5家。由于东兴证券与信达证券同属中央汇金控股,且业务互补性强,市场已持续温和地交易其重组预期。

但中金公司吸收合并两家券商完全超出了市场预期,展现了方案设计者的高明之处。
2
万亿航母级券商启航,重塑行业格局
对于已“上车”的投资者而言,本次重组无疑是一次抓住券商行业重磅重组机遇的良机。
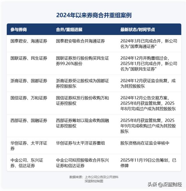
2024年以来,中国证券行业并购重组步伐明显加快,多家券商通过合并重组提升竞争力。先后完成了国泰君安合并海通证券、国联证券收购民生证券、浙商证券收购国都证券、国信证券收购万和证券、西部证券收购国融证券。
华创证券与太平洋证券的重组也在推进中。

从过往案例看,国泰君安、国联证券首次停牌复牌后均至少连续两日涨停,显示市场对券商重组持积极态度。中金公司复牌后,大概率将迎来强势重组行情。
本次重组后,三家公司的净资产合计达1746.81亿元,将仅次于国泰海通、中信证券、华泰证券,位居行业第四;总资产合计高达10095.83亿元,同样位列行业第四,资本实力大幅增强。
目前,三家公司总市值约2351亿元,对应市净率1.35倍,处于行业中游水平。
3
汇金系整合提速,中金如虎添翼
从上述案例看,券商合并重组并非偶然,背后存在清晰的行业集中度提升逻辑。
相似的控股股东背景是重要推手。这一点在“汇金系”券商整合中尤为突出。中央汇金从顶层设计出发,高效推动旗下机构合并,解决同业竞争,优化资源配置,快速打造具备国际竞争力的“航母级”券商。
除中央层面外,地方国资也是重要推动力量。如国联证券与民生证券的合并,就是在无锡市国资委主导下,旨在打造扎根长三角、实力更强的地方金融旗舰。
业务与地域的强互补性是内在逻辑。成功的合并案并非简单“加总”,而是为实现“1+1>2”的协同效应。
浙商证券收购国都证券被视为“南北融合”的典范,有助于浙商将业务辐射范围从长三角扩展至华北。国信证券收购位于海南的万和证券,则是典型的“政策驱动型”案例,意在抢占海南自由贸易港带来的跨境金融发展先机。
中金公司吸收合并东兴证券、信达证券,是资源能力互补的典型案例。
中金公司以其顶尖的投行能力和跨境业务见长,而东兴证券和信达证券则在分支机构网络、客户资源以及凭借AMC股东背景在不良资产处置等领域积累深厚。
合并后,中金有望借助两者的渠道实现下沉,而东兴和信达则可嫁接中金的高端服务能力。
地域上更能带来规模效应。截至2024年末,东兴证券设有92家分支机构,信达证券设有104家分支机构,分别深耕福建和辽宁区域。本次合并后,三家券商营业部合计数量位居行业第三。
更重要的是,换股后借助两家资管公司股东在不良资产处置领域的专业能力,中金公司可进一步深化债务重组、风险化解、产业投行等方面的服务能力,拓展投行新型业务的协同增量空间。
4
践行国家战略,开启新征程
本轮券商并购潮具有鲜明的政策驱动特征。2023年中央金融工作会议及2024年新“国九条”均明确提出,要培育一流投资银行和投资机构。
券商们的合并,正是对打造具备国际竞争力的投行这一国家战略的直接响应。
中金公司在公告中明确写道:“本次重组有助于加快建设一流投资银行,支持金融市场改革与证券行业高质量发展。通过重组各方能力资源的有机结合、优势互补,力争在合并后实现规模经济和协同效应,提高公司服务国家战略和实体经济的质效,并提升股东回报水平。”
2025年前三季度,中金公司实现营业收入207.6亿元,同比增长约54%;归母净利润65.7亿元,同比增长130%,增长势头强劲。
东兴证券同期实现营业收入36.1亿元,归母净利润16.0亿元,同比增长70%。信达证券实现营业总收入30.2亿元,同比增长28%;归母净利润13.5亿元,同比增长53%。
三家公司强强联合,无疑将开启服务国家战略的新征程。
免责声明:所有平台仅提供服务对接功能,资讯信息、数据资料来源于第三方,其中发布的文章、视频、数据仅代表内容发布者个人的观点,并不代表泡财经平台的观点,不构成任何投资建议,仅供参考,用户需独立做出投资决策,自行承担因信赖或使用第三方信息而导致的任何损失。投资有风险,入市需谨慎。

迁址公告
古东管家APP
关于我们
请先登录后发表评论