撰稿|多客
来源|贝多商业&贝多财经
民生银行(SH:600016、HK:01988),正面临“多事之秋”。
10月31日,国家金融监管总局发布的罚单显示,民生银行因相关贷款、票据、同业等业务管理不审慎,监管数据报送不合规等,被处以5865万元罚款。同时,王周屋、向敏、李斌、何凡、王仲翔、黄绍辉被警告并罚款合计36万元。

这张被罚总金额近6000万的“天价”罚单,折射出了民生银行在深度转型时期的野心与困局——即便该行在业绩发布会上对外强调其“战略转型成效已逐步显现”,却暴露出了运营模式的合规漏洞。

这家曾被称为“小微之王”的股份制商业银行,如今正经历着业绩承压、罚单频现的至暗时刻,想要在市场利率下行周期中逆风展翅,真正实现高质量、可持续的发展,显然还需直面多重挑战。一、大额罚单频现,合规问题成沉疴旧疾
贝多商业&贝多财经注意到,这并非民生银行今年首度收到千万级罚单。2025年刚开年不久,该行便收到了来自中国人民银行的警告,没收违法所得99万元,罚款1705.5万元,另有17名相关责任人被处罚。

彼时监管部门就曾指出,民生银行存在违反账户管理规定、违反清算管理规定、违反反假货币业务管理规定、占压财政存款或者资金,违反信用信息采集、妨碍监管工作、未按照规定履行客户身份识别义务等“八宗罪”。
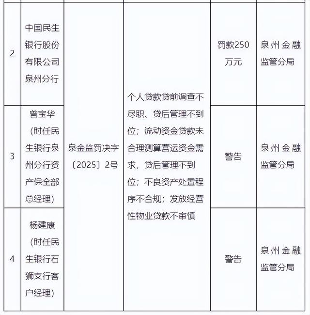
然而在此之后,民生银行的内控顽疾非但没有得到根除,反倒愈演愈烈。仅在2025年上半年该行的累计罚款便达到约2200万元,其中泉州分行因个人贷款贷前调查不尽职、贷后管理不到位等问题,被处以250万元罚款。

2025年9月,民生银行大额罚单风波再起,短短半月内便收到两张百万级罚单。其中,该行因系统使用管控不到位、基础软件版本管理不足、生产运维管理不严等,被国家金融监管总局罚款590万元。

据此计算,包括文章开头提到的处罚信息在内,今年以来民生银行的累计被罚金额已超7500万元,其中包括两张千万级罚单,四张百万级罚单,涉及信贷风控、用户管理、数据报送等银行核心业务环节。
进一步拉长时间线可知,内控问题早已成为民生银行发展路上的“拦路虎”。据不完全统计,该行2020年至2022年的被处罚金额分别为1.11亿元、1.37亿元和0.46亿元,单年罚款金额均位居股份制银行前位。
2023年,国家金融监督管理局公布的涉及民生银行及其分行、相关责任人的罚单高达71张,罚款金额超2.2亿元,其中包括三张千万级罚单;2024年合计罚没金额虽然有所减少,但超80张的总罚单数目依旧不容忽视。
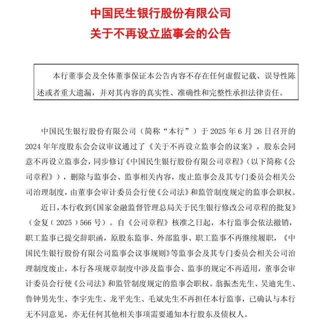
值得注意的是,不久前民生银行发布公告称,该行于近日收到国家金融监督管理总局关于其修改公司章程的批复,自核准之日起其监事会依法撤销,职工监事已提交辞职函,未来原由监事会行使的法定职权将转由董事会审计委员会承担。

据悉,民生银行的此次调整是为响应金融监管总局有关上市银行治理结构的制度安排,旨在以调整银行治理结构的方式优化管理机制、降低管理成本、提高决策效率,推动该行由“被动合规”逐步迈向“主动合规”。
就这个维度来看,民生银行并非没有在优化银行内部治理结构层面做出努力,但机制改革仅仅只是一个开始,频频出现的大额罚单,依旧拷问着其在实践过程中内控体系建设、员工行为管理、数据审批监控等方面的能力。二、业绩增长“熄火”,规模与质量压力并存
作为我国首家主要由民营资本发起设立的全国性股份制商业银行,民生银行自成立以来便始终秉承“服务大众,情系民生”的企业使命,在服务民企和赋能小微的同时实现了运营规模的稳定增长,一度被冠以“小微之王”的称号。
但随着宏观经济增速放缓,银行业净息差普遍承压,民生银行近年来的业绩增长节奏已大不如前。2020年至2024年,民生银行收入分别为1849.51亿元、1688.04亿元、1424.76亿元、1408.17亿元与1362.90亿元,连续四年下滑。

从收入结构的角度切入可知,作为民生银行主营业务收入来源的利息净收入规模呈持续走低态势,由2020年的1352.24亿元降至2024年的986.90亿元,手续费及佣金收入亦由276.64亿元降至182.45亿元。

不仅如此,民生银行的盈利能力也岌岌可危,其归母净利润在由2019年的538.19亿元降低36.25%至2020年的343.09亿元后,便一直徘徊在350亿元左右。2024年,该行归母净利润出现9.85%的下滑,来到322.96亿元。

进入2025年后,民生银行的业绩仍未出现奇迹,前三季度该行实现收入1085.09亿元,同比增长6.74%;但归母净利润依旧同比下滑6.38%至285.42亿元,其中三季度归母净利润同比下滑10.61%,连续第七个季度下降。

需重点关注的是,民生银行的总资产已陷入原地踏步的困境,该行截至2025年9月末的资产总额为7.87万亿元,较上年末的增幅仅0.74%;发放贷款和垫款总额减少约137.21亿元,其中个人贷款和垫款总额较上年末减少3.17个百分点。

截至9月末,民生银行累计吸收存款4.26万亿元,仅较上年末增加65.07亿元,0.15%的增幅并不显著;其中个人存款余额1.39万亿元,较上年末增长6.72%,但公司存款余额却减少至2.87万亿元,降幅约为2.65%。
即便民生银行在业绩会上称该行的存款增长更要注重质量,而非单纯追求规模扩张,并强调短期存款规模波动不会影响该行经营的韧性,反而会为长期可持续发展奠定基础,但存款波动带来的业绩影响却已是不争的事实。
另一个不容忽视的问题是,民生银行的不良贷款已有抬头趋势,截至9月末的不良贷款总额为658.57亿元,不良贷款率1.48%,在同业中处于较高水平;而其拨备覆盖率仅143.00%,风险抵补能力明显趋弱。

进一步拆分不良贷款后不难看出,尽管民生银行已加快推进不良资产清收处置,但其可疑类贷款、损失类贷款规模均较上年末有所提升,增幅分别为21.21%和10.76%,未来的资产质量依旧面临一定的下行压力。

总体而言,在资产规模增长乏力的背景下,民生银行业绩变化犹如一条下行曲线,折射出其在落实战略客群营销体系过程中遭遇的困境,加之监管合规与资产质量下行风险犹存,该行要想走上稳健发展的康庄大道,还需进行更长远的规划。
免责声明:所有平台仅提供服务对接功能,资讯信息、数据资料来源于第三方,其中发布的文章、视频、数据仅代表内容发布者个人的观点,并不代表泡财经平台的观点,不构成任何投资建议,仅供参考,用户需独立做出投资决策,自行承担因信赖或使用第三方信息而导致的任何损失。投资有风险,入市需谨慎。

迁址公告
古东管家APP
关于我们
请先登录后发表评论