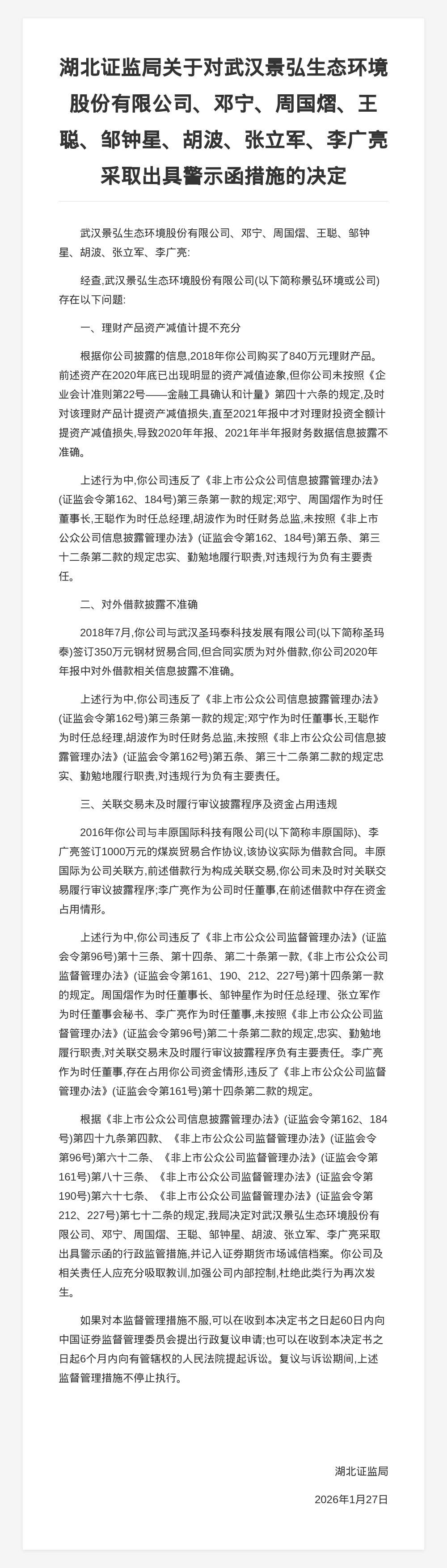
蓝鲸新闻2月4日讯,近日,湖北证监局发布行政监管措施决定书,剑指武汉景弘生态环境股份有限公司、邓宁、周国熠、王聪、邹钟星、胡波、张立军、李广亮。
决定书显示,武汉景弘生态环境股份有限公司存在以下问题:
一、理财产品资产减值计提不充分
根据公司披露的信息,2018年公司购买了840万元理财产品。前述资产在2020年底已出现明显的资产减值迹象,但公司未按照《企业会计准则》的规定及时对该理财产品计提资产减值损失,直至2021年报中才对理财投资全额计提资产减值损失,导致2020年年报、2021年半年报财务数据信息披露不准确。
二、对外借款披露不准确
2018年7月公司与武汉圣玛泰科技发展有限公司签订350万元钢材贸易合同,但合同实质为对外借款,公司2020年年报中对外借款相关信息披露不准确。
三、关联交易未及时履行审议披露程序及资金占用违规
2016年公司与丰原国际科技有限公司、李广亮签订1000万元的煤炭贸易合作协议,该协议实际为借款合同。丰原国际为公司关联方,前述借款行为构成关联交易,公司未及时对关联交易履行审议披露程序;李广亮作为公司时任董事,在前述借款中存在资金占用情形。
上述行为违反了《非上市公众公司信息披露管理办法》的规定。邓宁、周国熠作为时任董事长,王聪、邹钟星作为时任总经理,胡波作为时任财务总监,张立军作为时任董事会秘书,李广亮作为时任董事,对违规行为负有主要责任。
对此,湖北证监局决定对武汉景弘生态环境股份有限公司、邓宁、周国熠、王聪、邹钟星、胡波、张立军、李广亮采取出具警示函的行政监管措施,并记入证券期货市场诚信档案。

免责声明:所有平台仅提供服务对接功能,资讯信息、数据资料来源于第三方,其中发布的文章、视频、数据仅代表内容发布者个人的观点,并不代表泡财经平台的观点,不构成任何投资建议,仅供参考,用户需独立做出投资决策,自行承担因信赖或使用第三方信息而导致的任何损失。投资有风险,入市需谨慎。

迁址公告
古东管家APP
关于我们
请先登录后发表评论