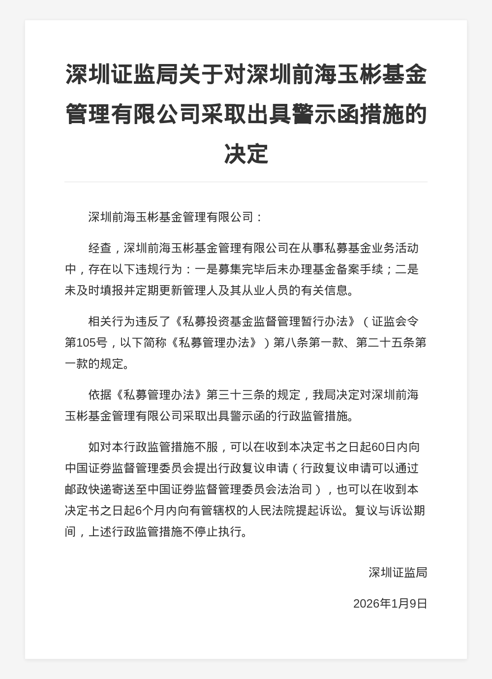
蓝鲸新闻2月2日讯,近日,深圳证监局发布行政监管措施决定书,剑指深圳前海玉彬基金管理有限公司。
决定书显示,深圳前海玉彬基金管理有限公司在从事私募基金业务活动中,存在以下违规行为:一是募集完毕后未办理基金备案手续;二是未及时填报并定期更新管理人及其从业人员的有关信息。
以上行为违反了《私募投资基金监督管理暂行办法》的规定。深圳证监局决定对深圳前海玉彬基金管理有限公司采取出具警示函的行政监管措施。

免责声明:所有平台仅提供服务对接功能,资讯信息、数据资料来源于第三方,其中发布的文章、视频、数据仅代表内容发布者个人的观点,并不代表泡财经平台的观点,不构成任何投资建议,仅供参考,用户需独立做出投资决策,自行承担因信赖或使用第三方信息而导致的任何损失。投资有风险,入市需谨慎。

迁址公告
古东管家APP
关于我们
请先登录后发表评论