8月以来,A股接连大涨,沪指不断刷新纪录,朋友圈和群聊里,股票、基金又成了顶流话题。
但牛市并非盈利保障,对于很多普通投资者来说,甚至有可能比震荡市更容易亏钱。
有没有一种产品,既能跟上市场大势,又能比较容易获得超额收益?与此同时,风格清晰、不漂移?
答案是:有。
主动量化基金,在近年逐渐走进了更多人的关注列表。它既不像纯主动型基金那样“靠人决策”,也不像纯被动那样“完全复制”,而是把“被动投资”和“主动管理”的优点融合在了一起。
相比于主观投资,量化投资主要有这两方面优势:
一方面,它依靠严格的模型与纪律进行交易。与依赖基金经理主观判断的权益基金不同,主动量化基金以数学模型和海量数据为基础。它不会因市场情绪而冲动交易,也不会因为贪婪和恐惧而做出错误决策,确保投资纪律的严格执行。
另一方面,它拥有更广阔的投资视野。它能够在更大范围的股票池中,更加高效地筛选标的,因此能更好地适应市场的快速变化。
理想状态下,主动量化基金既能避免纯主动的主观偏差,也能弥补纯被动的简单复制,最终形成1+1>2的效果。不过,要实现这样的效果需要团队协作,主动量化基金经历了从简单叠加到深度融合的过程。
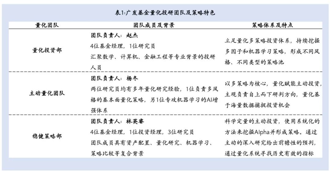
广发基金从2011年开始探索量化业务,积淀了14年量化策略研究经验,并在近年对“主观+量化”的投资模式展开探索。如今,在这家公募大厂,有三支团队采用量化策略管理组合,分别是传统量化多因子流派的量化投资部、由杨冬带领的主动量化团队以及由林英睿领衔的稳健策略部。
得益于团队成员多元化的背景及高效协作,广发基金在主观研究和量化投资方面找到了融合点:主观研究将主要精力用于识别和寻找大的产业链机会;量化成员则负责将主动发现的可靠经验转化为可量化、可提取的因子,以此将团队的“能力圈”外延,为投资者争取更稳健的长期超额收益。
01 三梁共砥,构建“多策略”投资体系
量化投资是一套庞大而复杂的策略体系,人才与策略的深度结合是持续创造超额收益的核心,背后需要一支高效协作的团队来支撑体系的稳定运转。
广发基金的量化业务并非依赖于某个单一的团队或策略,而是构建了“多资产、多策略、多团队”的体系。三支量化团队如同支撑架构的三根核心“横梁”,各有侧重又紧密衔接,在策略研发、产品管理与风险控制中相互补位,共同承载量化业务的发展重任。具体分工与特色如下:
首先是成立最早的量化投资部,由赵杰领衔,汇聚数学、计算机、金融工程等专业背景的投研人员,核心成员包括赵杰、易威、胡骏、李育鑫4位基金经理及1位研究员,是“三梁”中聚焦纯量化策略的核心支柱。
量化投资部以“量化多策略投资体系”为核心理念,通过持续挖掘多因子与机器学习策略获取稳定超额回报。目前因子库中涵盖约600个有效因子,基本面与交易面因子各占50%,为策略研发提供坚实数据支撑。通过模型定量制定投资决策、算法执行交易,最大程度减少主观影响与人工干预,确保策略落地的精准性与一致性。
接下来是主动量化团队。该团队由从业近二十年的老将、广发基金总经理助理杨冬率领,团队包含1位基金经理、2位研究员,是“三梁”中衔接主观与量化的关键纽带,核心理念是“量化赋能主动投资”。
主动量化团队采用人机协作模式,形成独特的协作闭环:杨冬负责自上而下宏观研判、确定配置方向,量化成员提炼A股长期有效因子构建量化子策略,在不同风格与行业中捕捉个股Alpha。
第三支队伍是稳健策略部,由深度价值派基金经理林英睿领衔,团队共8名成员(含4位基金经理、1位投资经理及3位研究员),是“三梁”中侧重风险控制与价值挖掘的稳健支柱,核心特色是“主动基本面研究 + 科学量化框架”的深度融合。
团队以系统化投资为核心,构建覆盖大类资产、风格与行业的配置框架:针对每类资产,从长短期胜率与赔率角度切入,锁定影响价格的核心变量,基于数据形成投资决策;同时用量化手段拓宽主观研究能力圈,在海量的上市公司中寻找被市场忽略的价值股,既坚守价值投资理念,又能捕捉传统方式难以发现的分散超额收益。
综上可见,广发基金量化业务的核心壁垒,正是“三梁共砥”的协同架构:量化投资部夯实纯量化根基、主动量化团队衔接主观与量化、稳健策略部筑牢风控与价值底线。三支团队在投研资源共享、策略互补与风险共控中深度协同,形成多策略融合的体系化优势,主观与量化相辅相成、持续进化,这也正是其能够长期交出亮眼成绩单的核心来源。

02 量化“工具箱”:聚焦风格和行业,精细化增强
在今年结构分化、热点越来越细化的市场中,投资者对于细分的风格或者行业增强的配置需求增加。顺应这种细分的配置需求,广发基金从市值、风格、行业等维度出发,推出一系列主动量化产品,满足不同偏好投资者差异化的配置需求。
(1)风格增强
小微盘是量化基金的天然主战场。广发基金的风格增强产品系列中,排在第一的是小盘增强。
李育鑫、易威管理的广发量化多因子(005225)对标国证2000指数,从小盘股中捕捉超额收益,近一年回报达99.98%,最大回撤仅12.82%,体现出良好的风险收益比。此外,李育鑫管理的广发智选启航(023761),采用中小盘增强策略,自2025年6月18日成立以来,也取得了超越业绩比较基准的表现。
重点关注小盘机会的还有广发百发大数据策略成长(001734),该基金由叶帅管理,其核心投资框架融合了主观和量化所长,精选那些关注度低、估值合理、公司治理良好且有成长预期的潜力股。
其二是成长风格增强。广发东财大数据精选(002802)专注于成长Smart Beta增强策略,结合互联网大数据挖掘,全方位捕捉成长阿尔法。
其三是价值/红利风格增强。对于偏爱低波动、高分红资产的投资者来说,广发稳健策略(006780)、广发高股息优享(008704)值得关注,二者均可同时投资于A股和港股。
其中,杨冬管理的广发稳健策略(006780)是“主观多头+主动量化”,主观层面,重点捕捉港股的高股息资产;量化层面,则在A股挖掘红利机会。最近1年,这只基金的回报达到45.97%,相比基准的超额超23个百分点,区间最大回撤仅8.65%。
胡骏管理的广发高股息优享(008704)则以高分红、低估值、盈利质量较好的股票为核心策略,兼顾未来盈利能力能够有效提升、分红计划可能实现的股票为卫星策略。其超额一方面源于对银行的超配和对煤炭、钢铁的低配,另一方面源于对港股配置的重视。
曾质彬、叶帅管理的广发估值优势(006136)强调捕捉低估值修复机会,今年以来收益已超25%。从上半年的持仓看,该产品在金融、家用电器、传媒、有色金属、医药生物等行业均有所涉猎,前十大重仓股合计占比为19.09%,持仓较为分散。

(2)行业增强
对于偏好行业主题增强的投资者,广发基金也在今年新布局了“智选”系列,包括广发制造智选(023524)、广发科技智选(023647)以及广发资源智选(023834)三只基金,均采用“主观+主动量化+AI增强”的策略。
所谓“智选”,就是在Beta的基础上进行Smart优化,比如通过不同的策略因子筛选个股,或对成份股权重进行优化配置,以谋求超额回报。
此外,由林英睿、陈宇庭管理的广发消费品精选(270041),是以基本面量化的方式捕捉消费行业的超额收益,主要对标申万消费品指数。

通过分析这些主动量化产品可以发现,广发基金的主动量化产品体系涵盖了大小盘、成长、价值、红利、行业主题等多种风格。一方面,这种多元化的策略体系,能更有效地适应A股市场的风格轮动,为不同配置偏好的投资者提供适配选项。另一方面,量化风格产品,与基金经理主观的风格增强还是有所不同,其持仓会更加分散。
03 应对复杂市场的“优选方案”
近些年,主动量化基金在市场持续大放异彩,这些产品的亮眼表现,既有量化策略与市场环境的契合,也离不开基金管理人及其投研团队在量化策略方面的迭代与优化。
就如广发基金量化投资部,以经典的多因子模型起步,加入量化基本面模型和机器学习模型,基于大量数理统计之上捕捉更有科学性的底层逻辑;近几年探索基本面量化的杨冬团队和林英睿带领的稳健策略部,他们将量化作为主观投资的重要补充,在主动管理大平台构建了“可解释、可复制、可积累”的多策略投资体系,以系统化投资为持有人提供更稳健的超额收益。
实战结果表明,做得好的主动量化基金,其背后绝非简单的技术堆砌,而是能够将基金经理对市场的深刻洞察与机器的精准计算紧密结合。由此,主动量化基金也通过投资模式的持续进化,从曾经的“小众选择”,逐渐成为越来越多投资者应对复杂市场的“优选方案”。
我们相信,未来的主动量化投资,将不再是资产管理领域的补充选项,而是适配市场复杂趋势的升级配置。它就像一艘配备了“人类智慧导航+机器精准操控”的巨轮,既能敏锐感知市场海域的风向变化,又能凭借精密系统规避暗礁险滩,在复杂多变的投资环境中,为投资者努力开辟出一条更稳健、更具确定性的长期航道。
(来源:猫头鹰研究院)
免责声明:所有平台仅提供服务对接功能,资讯信息、数据资料来源于第三方,其中发布的文章、视频、数据仅代表内容发布者个人的观点,并不代表泡财经平台的观点,不构成任何投资建议,仅供参考,用户需独立做出投资决策,自行承担因信赖或使用第三方信息而导致的任何损失。投资有风险,入市需谨慎。

迁址公告
古东管家APP
关于我们
请先登录后发表评论