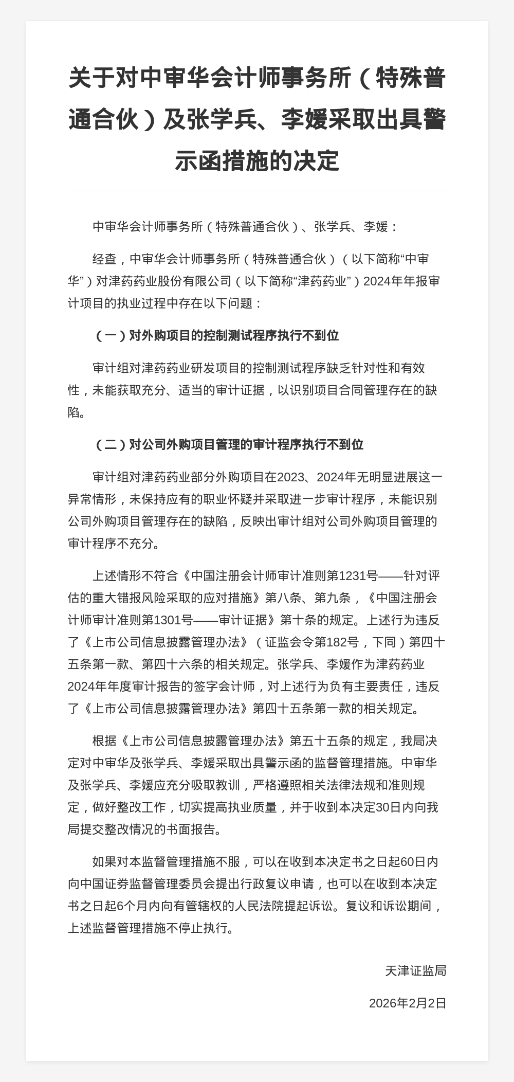
蓝鲸新闻2月4日讯,近日,天津证监局发布行政监管措施决定书,剑指中审华会计师事务所(特殊普通合伙)、张学兵、李媛。
决定书显示,中审华会计师事务所(特殊普通合伙)对津药药业股份有限公司2024年年报审计项目的执业过程中存在以下问题:
(一)对外购项目的控制测试程序执行不到位
审计组对津药药业研发项目的控制测试程序缺乏针对性和有效性,未能获取充分、适当的审计证据,以识别项目合同管理存在的缺陷。
(二)对公司外购项目管理的审计程序执行不到位
审计组对津药药业部分外购项目在2023、2024年无明显进展这一异常情形,未保持应有的职业怀疑并采取进一步审计程序,未能识别公司外购项目管理存在的缺陷,反映出审计组对公司外购项目管理的审计程序不充分。
上述行为违反了《中国注册会计师审计准则》《上市公司信息披露管理办法》的相关规定。张学兵、李媛作为津药药业2024年年度审计报告的签字会计师,对上述行为负有主要责任。
对此,天津证监局决定对中审华及张学兵、李媛采取出具警示函的监督管理措施。

免责声明:所有平台仅提供服务对接功能,资讯信息、数据资料来源于第三方,其中发布的文章、视频、数据仅代表内容发布者个人的观点,并不代表泡财经平台的观点,不构成任何投资建议,仅供参考,用户需独立做出投资决策,自行承担因信赖或使用第三方信息而导致的任何损失。投资有风险,入市需谨慎。

迁址公告
古东管家APP
关于我们
请先登录后发表评论