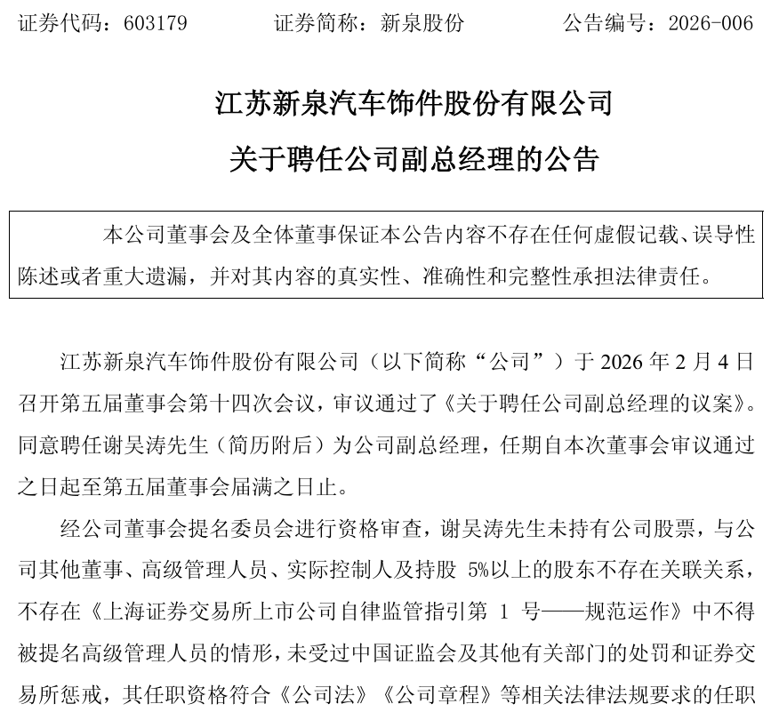
2月4日盘后,新泉股份(603179.SH)发布了一则人事公告,引人关注。

公告显示,新泉股份董事会同意聘任谢吴涛为公司副总经理,任期自当日起至第五届董事会届满之日止。
据该公告,谢吴涛目前并未持有新泉股份的股票。
而引人注意的是,谢吴涛作为投行老将,加入新泉股份之前曾掌舵另一家A股上市公司。
01
“降级”加盟新泉股份
公开资料显示,谢吴涛出生于1980年10月,2002年毕业于中南财经政法大学统计学专业。
职业生涯早期,他在浙江天健会计师事务所担任项目经理,随后转入券商体系。
2004年7月,谢吴涛加入平安证券,曾出任投行部执行总经理。
2012年6月至2014年6月,他在华林证券继续从事投行业务。
2014年6月,谢吴涛跳槽到中信建投证券,担任投行委执行总经理。
近二十年的时间里,谢吴涛作为券商从业者,始终活跃在资本市场一线。
作为保荐代表人,谢吴涛曾主持或参与的主要项目有:东华科技、红宝丽、合肥城建、鱼跃医疗、银河电子、德威新材、新泉股份、水星家纺、春光科技、广大特材、银河微电、福赛科技等IPO项目;盾安环境、新和成、新海宜、鱼跃医疗、红宝丽、银河电子、新泉股份、龙元建设、安洁科技等非公开发行项目;新泉股份、银河微电等可转债项目。
也就是说,在中信建投证券担任保代时,谢吴涛就已与新泉股份有了交集。
但真正让他走到上市公司台前的,是雪浪环境(300385.SZ)。
2024年7月,雪浪环境发生高管层“大地震”,公司董事长兼总经理胡建民、4名副总经理以及内审部负责人集体辞任。
在这一背景下,雪浪环境董事会选举谢吴涛出任董事长。
2025年8月,时任董事、总经理宋昕辞任。总经理职位空缺期间,谢吴涛一度代行总经理职责。
同月晚些时候,他被正式聘任为公司总经理兼总裁。
那段时间里,谢吴涛身兼董事长、总经理、法定代表人等多项职务,成为雪浪环境的“关键先生”。
虽然他本人并未直接持有公司股票,但在正式成为总经理时已通过员工持股计划,间接持有约21.54万股雪浪环境股份。
不过,这段掌舵经历并未持续太久。
2025年12月,雪浪环境公告称,谢吴涛因个人原因辞去董事、董事长、总经理(总裁)等职务。
随后,公司副总经理顾正义被提为总经理,并代行董事长及法定代表人职责。直到1月12日,蔡道远被委任为雪浪环境董事长。
离开雪浪环境后,谢吴涛于2026年1月加入新泉股份,并在不久前,被正式任命为副总经理。
从上市公司一把手到副总经理,这在职级上无疑是下降了。
但如果放在两家公司截然不同的经营环境中看,这样的变化,并不难理解。
02
雪浪环境成立于2001年,2014年6月登陆深交所,主营业务涵盖装备制造与危废处置两大板块。
上市初期,公司营收规模稳步增长,但盈利能力始终偏弱,归母净利润长期处于1亿元以下。
2020年,公司业绩大变脸。这一年,雪浪环境完成与新苏环保产业集团的战略重组,成为国资控股的混合所有制企业。
但也是在这一年,公司录得上市以来首次亏损,归母净利润约为-3.36亿元,同比下滑473.60%。

此后几年,雪浪环境经营持续承压。2024年,公司实现营收6亿元,同比下降52.55%;归母净利润-4.64亿元,同比下降892.61%。
公司1月29日披露的业绩预告显示,2025年预计归母净利润仍将亏损2.1亿元至3亿元。
更为严峻的是债务压力。
2025年11月,债权人江苏鑫牛线缆有限公司以雪浪环境不能清偿到期债务且明显缺乏清偿能力,但具有重整价值为由,向无锡市中级人民法院申请对其进行预重整。
1月13日,无锡市中级人民法院对雪浪环境进行预重整备案登记。
1月23日,公司公开招募重整投资人,以寻求外部支援。
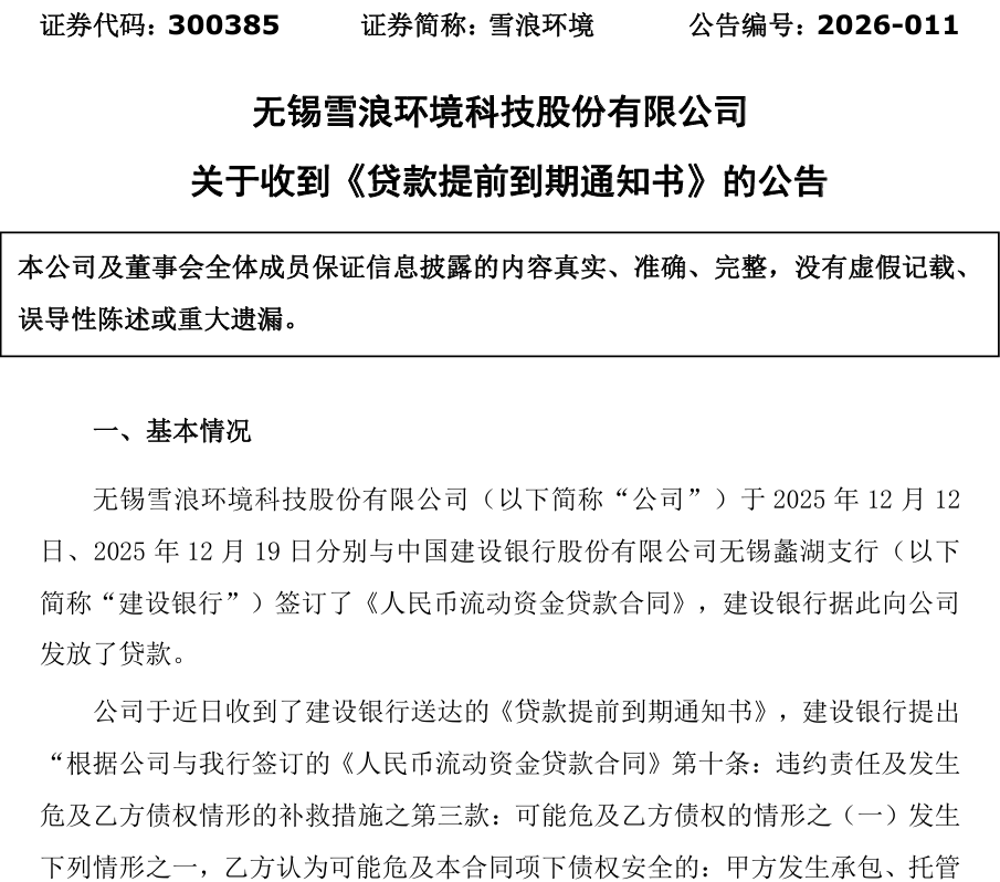
而自去年12月起,雪浪环境接连遭遇多家银行提前收贷,涉及苏州银行、北京银行、国开行和建设银行。
其中,苏州银行无锡分行已起诉雪浪环境并申请诉前财产保全,涉案金额4967.51万元,公司11个银行账户被冻结。
1月8日,北京银行无锡分行要求雪浪环境立即清偿已到期贷款本金412.23万元及提前到期贷款本金3091.85万元,并支付相应利息和罚息。
1月22日,雪浪环境披露,其尚欠建行无锡蠡湖支行贷款本金7488.89万元及利息,建行要求在三日内清偿,否则将追究违约责任并采取法律措施。

为缓解压力,1月12日,雪浪环境控股股东新苏环保代为偿还国开行1.5亿元借款本息。
相比之下,新泉股份所处的,是另一番景象。
同样成立于2001年,新泉股份2017年3月登陆上交所,主营汽车内、外饰件系统零部件及其模具的设计、制造与销售。
2021年至2024年,公司业绩快速增长。2024年,其实现营收132.64亿元,同比增长25.46%;归母净利润9.77亿元,同比增长21.24%。
03
结语
1月27日,新泉股份向港交所递交上市申请,正式启动“A+H”双资本平台布局。
在这样的背景下,谢吴涛的“降级”加盟,称得上是明智之举。
他从债务缠身的公司出来,进入到了一家业绩稳健增长、正在冲刺港股的汽车饰件龙头,未来可期。
值得一提的是,随着谢吴涛2月到位,新泉股份副总经理人数已增至7人,其中既有当过警察、教师的,也有工程师出身的,背景多元。
作为曾负责新泉股份A股IPO的保代,谢吴涛上任后,或将在公司港股IPO中提供经验。
*头图由豆包生成
免责声明:所有平台仅提供服务对接功能,资讯信息、数据资料来源于第三方,其中发布的文章、视频、数据仅代表内容发布者个人的观点,并不代表泡财经平台的观点,不构成任何投资建议,仅供参考,用户需独立做出投资决策,自行承担因信赖或使用第三方信息而导致的任何损失。投资有风险,入市需谨慎。

迁址公告
古东管家APP
关于我们
请先登录后发表评论