
糖尿病肾病是糖尿病最严重的微血管并发症之一,现有疗法虽能延缓疾病进展,但仍面临残留风险高、病因复杂的挑战。
近年来,“肠-肾轴”理论兴起,肠道菌群及其代谢物在肾脏病中的作用成为研究热点。同时,具有多成分、多靶点特点的中药复方,为干预这类复杂疾病提供了新思路。津力达(JLD)作为一种临床用于治疗2型糖尿病的中药复方,其是否及如何通过调节肠道菌群发挥肾脏保护作用,尚不清楚。
近日,来自河北中医药大学的科学团队在国际著名期刊Phytomedicine上在线发表了一篇题为“Jinlida ameliorates diabetic kidney disease via gut microbiota-dependent production of pyridoxamine targeting renal AGEs/RAGE and TGF-β pathways.”的研究性论文。
文章首次系统揭示了津力达通过重塑肠道菌群、增强其维生素B6从头合成能力,促进保护性代谢物吡哆胺(PM)生成,进而通过抑制“AGEs-RAGE-NF-κB/AP-1-TGF-β/Smad2”信号轴,改善糖尿病肾病的完整机制通路。

津力达颗粒是一种源自中医络病理论的中成药,由石家庄以岭药业股份有限公司生产。其配方包含人参、黄精、麸炒苍术、苦参、麦冬、地黄、制何首乌、山茱萸、茯苓、佩兰、黄连、知母、炙淫羊藿、丹参、粉葛、荔枝核、地骨皮等17味中药。这些药材经过精心配伍,共同发挥益气养阴、健脾运津的功效,主要用于治疗2型糖尿病气阴两虚证,可缓解口渴多饮、消谷易饥、尿多、形体消瘦、倦怠乏力、自汗盗汗、五心烦热、便秘等症状。现代研究还发现,津力达颗粒能改善胰岛素抵抗、保护胰岛β细胞功能、调节脂质代谢,对糖尿病及其并发症的预防和治疗具有积极作用。
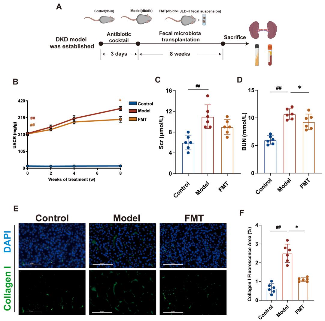
研究发现,JLD对糖尿病肾病小鼠蛋白尿、肾小球硬化等损伤的保护作用,部分依赖于完整的肠道菌群。当使用抗生素清除肠道菌群后,JLD的疗效显著减弱。

进一步通过粪菌移植实验发现,将经JLD治疗的小鼠粪便菌群移植给疾病小鼠,能够复刻JLD的肾脏保护效果,显著降低尿蛋白、改善肾功能并减轻肾脏纤维化,直接证实了JLD通过重塑肠道微生态发挥疗效。

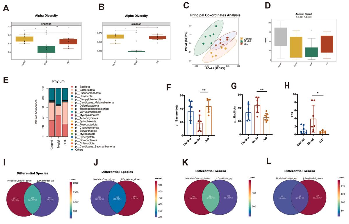
多组学分析揭示,JLD能重塑紊乱的肠道菌群结构,并显著增强菌群的维生素B6从头合成能力,导致具有羰基捕获活性的保护性代谢物——吡哆胺(PM)在肾脏中积累。体外实验证实,JLD能促进关键功能菌株Paramuribaculum intestinale的生长,并提升其产生PM的能力。

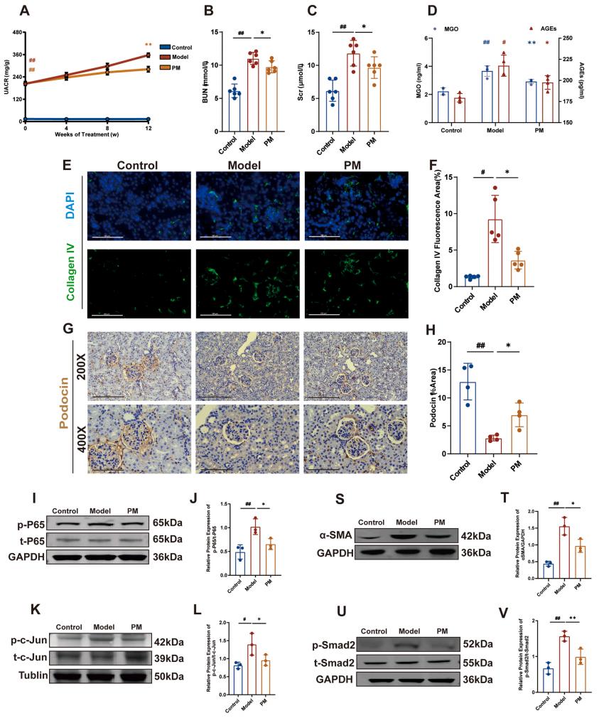
研究还发现,直接补充PM能够模拟JLD的肾脏保护作用。其机制在于,PM作为活性分子,能够清除晚期糖基化终末产物(AGEs)的前体甲基乙二醛,从而抑制AGEs-RAGE轴,进而阻断下游NF-κB和AP-1介导的炎症反应,并协同抑制TGF-β/Smad2驱动的肾脏纤维化通路。

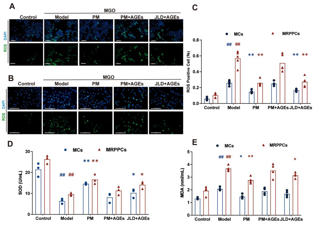
最后,研究对比了JLD复方与单一成分PM的作用差异。在持续暴露于AGEs的条件下,PM的细胞保护作用被削弱,而JLD复方仍能保持显著的抗氧化、抗细胞凋亡等效应。这表明JLD作为一个多组分中药复方,除通过“菌群-PM”轴发挥作用外,其自身含有的多种活性成分(如小檗碱、白藜芦醇等)还能通过直接靶向TGF-β/Smad等纤维化通路,形成多靶点、多途径的协同治疗优势。

总之,这项研究不仅阐明了津力达通过调节肠道菌群、促进天然护肾分子PM生成来对抗糖尿病肾病的新机制,也凸显了中药复方“多成分-多靶点-多途径”整合调节的治疗理念和独特价值。
参考文献:
https://doi.org/10.1016/j.phymed.2025.157744
(来源:本草循证)

迁址公告
古东管家APP
关于我们
请先登录后发表评论