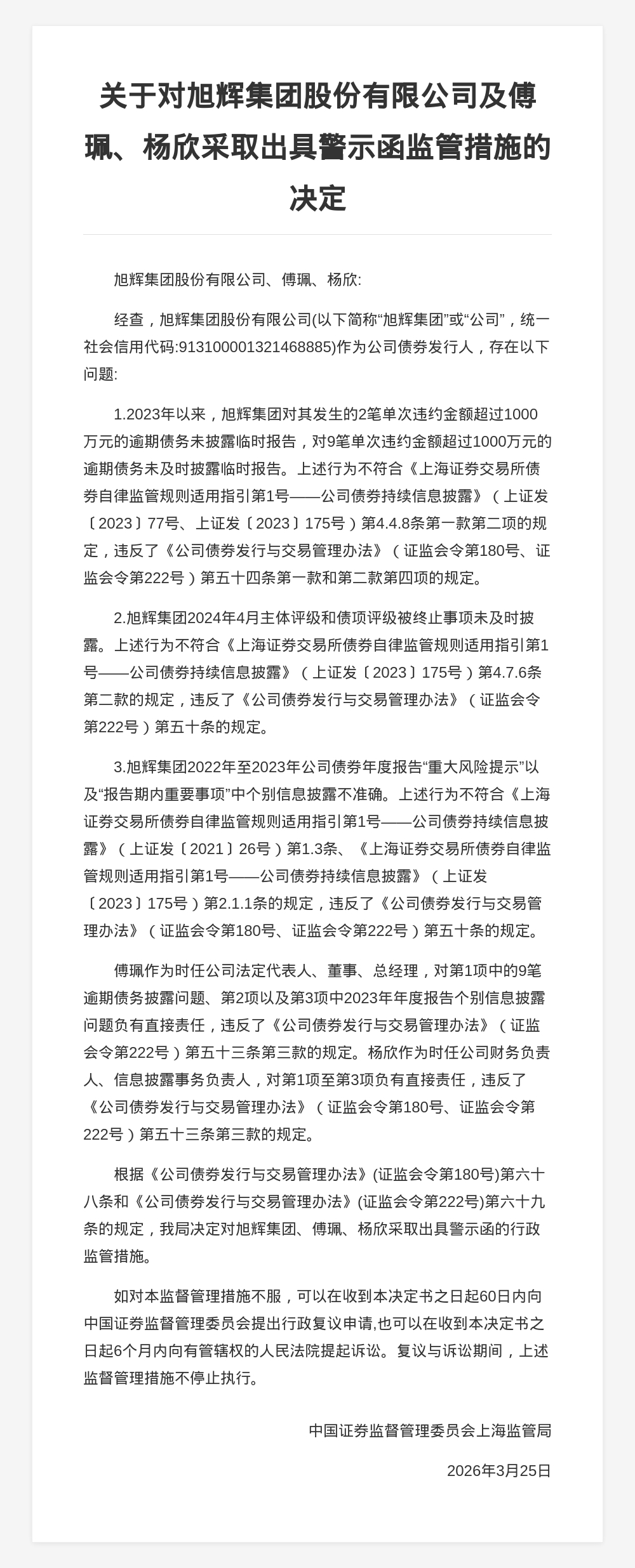
蓝鲸新闻4月9日讯,近日,中国证券监督管理委员会上海监管局发布行政监管措施决定书,剑指旭辉集团股份有限公司、傅珮、杨欣。
决定书显示,旭辉集团股份有限公司作为公司债券发行人,存在以下问题:
1.2023年以来,旭辉集团对其发生的2笔单次违约金额超过1000万元的逾期债务未披露临时报告,对9笔单次违约金额超过1000万元的逾期债务未及时披露临时报告。
2.旭辉集团2024年4月主体评级和债项评级被终止事项未及时披露。
3.旭辉集团2022年至2023年公司债券年度报告“重大风险提示”以及“报告期内重要事项”中个别信息披露不准确。
上述行为不符合《上海证券交易所债券自律监管规则适用指引》《公司债券发行与交易管理办法》的规定。傅珮时任公司法定代表人、董事、总经理,杨欣时任公司财务负责人、信息披露事务负责人,对以上行为负有责任。
对此,中国证券监督管理委员会上海监管局决定对旭辉集团、傅珮、杨欣采取出具警示函的行政监管措施。

免责声明:所有平台仅提供服务对接功能,资讯信息、数据资料来源于第三方,其中发布的文章、视频、数据仅代表内容发布者个人的观点,并不代表泡财经平台的观点,不构成任何投资建议,仅供参考,用户需独立做出投资决策,自行承担因信赖或使用第三方信息而导致的任何损失。投资有风险,入市需谨慎。

迁址公告
古东管家APP
关于我们
请先登录后发表评论