撰稿|多客
2025年12月9日至2025年12月15日,中国民生银行(下同“民生银行”)信用卡中心在银登中心挂出第6期、第7期、第8期个人不良贷款转让公告。
与此同时,2025年12月12日,因“客户信息管理不到位”,国家金融监督管理总局宁波监管局对民生银行信用卡中心宁波分中心罚款30万元。

一边是3.68%的信用卡不良率、高达百亿级别的损失类资产需要出清;一边是净利润承压,民生银行的信用卡业务,未来究竟是改善盈利的抓手,还是影响业绩表现的板块,这个问题暂时没有答案。一、“清仓”资产包
民生银行这批集中挂牌的不良资产,究竟反映了怎样的状态?
银登网转让公告显示,第6期资产包未偿本金约24.47亿元,未偿利息约26.95亿元,未偿本息总额约51.42亿元,涉及约14.78万户借款人,加权平均逾期天数约1856天,折合逾期超过5年,多数债权被归类为损失类信用贷款。

图源:民生银行个人不良贷款(信用卡透支)相关转让项目公告
第7期资产包未偿本金约17.58亿元,未偿利息约14.39亿元,未偿本息总额约31.97亿元,涉及约5.77万户借款人,加权平均逾期天数约1435天,接近4年。第8期资产包规模则进一步放大,未偿本金约96.07亿元,未偿利息约88.56亿元,未偿本息总额约184.64亿元,涉及约48.71万户借款人,加权平均逾期天数约1872天,同样超过5年,全额为损失类贷款。

图源:民生银行个人不良贷款(信用卡透支)相关转让项目公告

图源:民生银行个人不良贷款(信用卡透支)相关转让项目公告
从三期未偿本息规模来看,其大部分债权已经长期处于高龄逾期状态,利息、年费、手续费的滚动计提占据了很大比重。从逾期时长来看,第6期与第8期加权平均逾期都超过5年,其中部分债权逾期时间可能已经接近诉讼时效的关键节点,后续的清收空间有限。
从借款人画像来看,这几期资产包的加权平均年龄大致集中在40岁到45岁区间,处于家庭责任较重的阶段。对于银行来说,这是典型的单笔金额不算大、户数较多、催收成本较高的信用卡不良组合。
而集中出清的背后,是信用卡资产质量的持续承压。民生银行财报数据显示,2022年至2024年,其信用卡不良贷款率分别为2.67%、2.98%、3.28%,呈逐年上升趋势。民生银行2025年半年度报告显示,这一指标继续攀升至3.68%,信用卡不良余额约165亿元。

图源:民生银行2025年半年度报告
同时,其2025年半年度报告显示,截至2025年6月末,民生银行信用卡透支4499.02亿元,比上年末减少273.45亿元。规模收缩、不良率上升,这种量降、质压的组合,给风险出清和盈利表现带来一定挑战。
民生银行信用卡通过多起不良资产包集中处置,既可以看作是对其历史问题的一次“清仓”,也可以视为其对未来经营的腾挪。但从资产质量角度看,这只是第一步。更关键的问题在于,在不良集中暴露之后,信用卡业务的风险能否得到真正控制,新发生的不良是否会放缓,这才是决定集中出清的意义所在。二、大额处罚不断
大额处罚对民生银行而言,值得首先提及的是发生于2025年的两笔罚单。
2025年10月31日,中国民生银行及相关责任人员,因“相关贷款、票据、同业等业务管理不审慎,监管数据报送不合规等”,金融监管总局对民生银行罚款5865万元。对王某某、向某、李某、何某、王某某、黄某某警告并罚款合计36万元。

图源:国家金融监督管理总局官网
同一年内,民生银行还多次收到来自人民银行和各地金融监管局的处罚信息。公开报道梳理显示,2025年1月,民生银行因账户管理、清算管理、反假币管理、信用信息采集等领域存在问题,被人民银行警告,并处以没收违法所得和罚款合计约1800万元;
2025年1年1月,民生银行因八项违法违规行为,被央行警告并没收违法所得99.07万元,罚款1705.5万元。违法行为包括违反账户管理规定,违反清算管理规定,违反反假货币业务管理规定,占压财政存款或者资金,违反信用信息采集、提供、查询及相关管理规定,妨碍监管工作、未按照规定履行客户身份识别义务,与身份不明的客户进行交易等多个方面。
而具体到信用卡业务层面,就在2025年12月12日,根据国家金融监督管理总局宁波监管局行政处罚信息公开表(甬金罚决字〔2025〕102-103号)显示,民生银行信用卡中心宁波分中心及相关责任人,因“客户信息管理不到位”被罚款30万元,相关责任人被给予警告。

图源:国家金融监督管理总局官网
而不到一个月前的2025年11月24日,据国家金融监督管理总局新乡监管分局行政处罚信息公示表(新金罚决字〔2025〕16-17号)显示,民生银行信用卡中心新乡分中心,因“违规变更营业场所”被国家金融监管总局新乡监管分局罚款20万元。

图源:国家金融监督管理总局官网
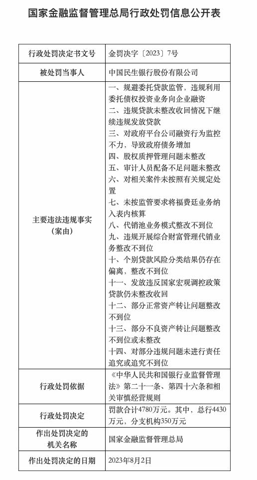
而回看2023年,民生银行亦收到一张大额罚单。2023年8月18日,国家金融监督管理总局行政处罚信息公开表,民生银行因“一、规避委托贷款监管,违规利用委托债权投资业务向企业融资;二、违规贷款未整改收回情况下继续违规发放贷款;三、对政府平台公司融资行为监控不力,导致政府债务增加;四、股权质押管理问题未整改;五、审计人员配备不足问题未整改;六、对相关案件未按照有关规定处置;七、未按监管要求将福费廷业务纳入表内核算;八、代销池业务模式整改不到位;九、违规开展综合财富管理代销业务整改不到位;十、个别贷款风险分类结果仍存在偏离,整改不到位;十一、发放违反国家宏观调控政策贷款仍未整改收回;十二、部分正常资产转让问题整改不到位;十三、部分不良资产转让问题整改不到位或未整改;十四、对部分违规问题未进行责任追究或追究不到位”,依据《中华人民共和国银行业监督管理法》第二十一条、第四十六条和相关审慎经营规则,国家金融监督管理总局于2023年8月2日对其罚款合计4780万元。其中,总行4430万元,分支机构350万元。

图源:国家金融监督管理总局官网
值得注意的是,十四项问题中的“部分不良资产转让问题整改不到位或未整改”,被明确写入处罚事由之一,这与目前其信用卡不良集中出清、对不良资产处置流程提出更高合规要求,或形成了一定程度上的呼应。三、何去何从?
从不良资产包的细节来看,这些信用卡债权多数已经逾期多年,利息余额较大,回收空间有限。对民生银行来说,这类资产拖在账上,会持续占用拨备和资本。一次性集中打包出售,则需要在当期承担一定的损失,但可以换来报表上的改善。
这种权衡并不轻松。民生银行2025年第三季度报告显示,其前三季度实现营业收入1085.09亿元,同比增长6.74%;归属于股东的净利润285.42亿元,同比下降6.38%。

图源:中国民生银行2025年第三季度报告
而民生银行信用卡不良的出清,也不可能只靠某一年、某一批资产包就宣告结束。更现实的情形是,未来几年,民生银行仍需不断利用利润“消化”存量不良,既要控制集中处置对当期盈利的冲击,又要防止“剪尾巴”的过程过长,拖累该行整体估值和市场预期。可以说,这是一场以年为单位的耐力赛。
从连续挂牌信用卡不良资产,到信用卡中心分中心相继被监管处罚,再到净利润在收入改善的情况下仍旧承压,民生银行眼下的局面并不轻松。信用卡业务曾经是股份行零售转型的重要抓手,如今却在部分机构变成需要消化的对象。
对民生银行来说,这一轮集中处置信用卡不良,是一次主动加快出清的选择,也是一次对过去几年业务模式的“算账”。真正重要的,是在出清之后走向何处,是继续通过规模为王,还是在更细的授信标准和风险定价上做文章。
如果信用卡业务能够从这次风险出清中完成自我调整,既稳住资产质量,又找到可持续的盈利方式,再加上全行范围内对数据报送、贷款管理等多环节的一致改进,那么,目前看上去沉重的信用卡不良压力,才有可能转化为未来几年资产质量和盈利恢复的基础。
民生银行信用卡的风险出清行动,既非个例,也非终点。从集中挂牌不良资产,到监管对该行及其信用卡中心开出多张罚单,表面看似是在清理,实则牵出的是一张未交卷的“考题”。无论是过往业务粗放积累下的遗留,还是当下管理链条上的纰漏,民生银行信用卡业务都已经不再是曾经那个“增长快、利润厚”的零售业务王牌。在新一轮周期中,民生银行信用卡业务必须重新思考如何创造更有含金量的价值。
毕竟,真正的关键不在于清出多少,而是能不能守住之后。这既是对风险的交代,也是对未来的重新布局。
免责声明:所有平台仅提供服务对接功能,资讯信息、数据资料来源于第三方,其中发布的文章、视频、数据仅代表内容发布者个人的观点,并不代表泡财经平台的观点,不构成任何投资建议,仅供参考,用户需独立做出投资决策,自行承担因信赖或使用第三方信息而导致的任何损失。投资有风险,入市需谨慎。

迁址公告
古东管家APP
关于我们
请先登录后发表评论