
《港湾商业观察》施子夫
2026年4月16日,北京证券交易所上市委员会将召开2026年第39次审议会议,届时将审议广西双英集团股份有限公司(以下简称,双英集团)首发上会事项。
自2016年在新三板挂牌至今,双英集团的资本化进程之路已延续近10年时间。2016年6月,公司在全国股转系统挂牌公开转让,2017年9月21日起终止挂牌。2017年3月,公司向中国证监会广西证监局提交了首次公开发行股票辅导备案登记材料,辅导机构为申万宏源证券。2018年12月,公司提交终止上市辅导工作的报告,深交所主板IPO折戟。
2021年,双英集团启动港交所IPO计划,不过推进赴港上市仅一年便遭夭折。
2023年3月,双英集团与国金证券签署上市辅导协议,公司将目光对准北交所。2025年3月,公司北交所IPO获受理。2025年4月、11月,北交所下发两轮审核问询函,重点关注公司业绩增长持续性、大额银行借款、财务内控规范性、流动性风险等经营问题。
复杂的上市之路及多项经营风险问题无疑令此次上会备受瞩目。
1
毛利率低于行业均值
天眼查显示,双英集团成立于2003年,公司是一家主要从事汽车座椅、汽车内外饰件研发、生产和销售的高新技术企业。公司以汽车内外饰系统为研发单元,为客户提供集产品设计、模具开发、产品制造等全方位、一体化的汽车饰件整体解决方案。
双英集团的主要产品可分为汽车座椅、汽车内外饰件、模具等。从2023-2025年(以下简称,报告期内),公司来自座椅的收入分别为15.6亿元、17.6亿元和28.77亿元,占当期主营业务收入的71.72%、69.15%和77.48%,系公司主营业务收入的主要构成。2025年,座椅收入占比大幅增长,主要受吉利星愿、海豹05、Limo7等新增项目收入规模较大影响。
报告期内,内外饰件实现收入分别为5.08亿元、6.85亿元和7.5亿元,占当期主营业务收入的23.37%、26.91%和20.20%。2024年,内外饰件收入金额及销售占比提升,主要得益于问界、阿维塔等新能源项目销量增长。2025年内外饰件收入金额增长、收入占比下降,主要系座椅收入增长更快。
期内,模具实现收入分别为8809.22万元、8053.89万元和5372万元,占当期主营业务收入的4.05%、3.16%和1.45%。2024年度,模具受阿维塔等新能源项目影响,收入金额及销售占比略有下滑;2025年,模具收入下滑,主要系客户更多购置生产模具,相应减少了对商品模具的采购。
报告期内,双英集团来自座椅、内外饰件及模具主营业务收入占比合计分别为99.14%、99.22%和99.13%,是构成主营业务收入的主要产品,也是影响主营业务毛利率波动的主要产品。
毛利率方面,报告期内,公司主营业务毛利率分别为15.42%、15.77%和13.93%,综合毛利率分别为15.71%、16.01%和14.02%。2025年公司毛利率出现下滑,甚至明显低于2023年时期。
同一时期,同行可比公司毛利率均值分别为18.64%、16.97%和16.95%,均要高于当期双英集团毛利率水平。
对此,双英集团解释称:期内公司综合毛利率低于可比公司平均数,与继峰股份较为接近。公司综合毛利率与可比公司存在差异,主要受产品结构、业务规模、客户及应用车型不同等因素影响。
整体财务表现上,报告期内,公司实现营收分别为22.04亿元、25.79亿元和37.43亿元,净利润分别为1.11亿元、9890.09万元和1.51亿元,扣非后归母净利润分别为9919.17万元、9154.84万元和1.3亿元。
经测算,双英集团预计,2026年1-3月,实现营业收入约为7.68亿元-8.28亿元,同比增长22%-31.53%;归属于母公司所有者的净利润约为673万元-733万元,同比增长36.87%-49.08%;扣非后归母净利润约为524万元-570万元,同比增长216.96%-227.37%。
2
研发费用率低于同行,依赖大客户上汽集团
除了毛利率低于同行之外,双英集团的研发费用率也明显低于同行水平。
报告期各期,公司的研发费用分别为6879.61万元、9119.54万元和7896.27万元,占当期营业收入的3.12%、3.54%和2.11%,主要由职工薪酬、直接投入、委外设计与分析构成。
同一时期,同行可比公司研发费用率均值分别为3.98%、3.77%和4.29%。2025年,双英集团研发费用率出现大幅下滑,并低于同行业可比公司。
公司方面表示,主要系2024年度吉利星愿、比亚迪海狮05EV、比亚迪海豹05等公司研发投入较大的项目已于2024年末或2025年初投产,2025年度研发项目多处于前期阶段,部分研发人员参与整车厂新项目的前期协同设计,导致从事研发活动工时相对较少,导致2025年度研发薪酬及直接投入较2024年度减少所致。
由于所处汽车行业零部件供应商集中配套的行业特性,双英集团存在明显的客户集中度较高的情形,同时公司方面还表示,目前面临的客户集中情形仍将持续存在。
报告期各期,公司来自前五大客户的销售分别为18.25亿元、19.65亿元和30.87亿元,占比分别为82.78%、76.16%和82.47%,客户集中度较高。其中,向第一大客户上汽集团的销售分别为12.21亿元、12.38亿元和13.55亿元,占比分别为55.38%、47.98%和36.20%,对上汽集团存在较大依赖。
在下游客户集中度较高的同时,双英集团自身的应收账款整体居高不下。
报告期各期末,公司应收账款账面价值分别为6.42亿元、6.98亿元和6.71亿元,占当年营业收入的比例分别为29.13%、27.04%和17.92%。
除应收账款外,双英集团各期的存货账面价值分别为2.97亿元、4.75亿元和6.24亿元,占同期末流动资产的比例分别为15.46%、22.34%和26.10%。
报告期各期末,公司的经营活动产生的现金流量净额分别为-7585.15万元、-2.33亿元和1.45亿元,2023-2024年,经营活动产生的现金流量净额为负数,主要系公司客户结算模式通常为票据结算,公司根据企业会计准则的规定将不符合终止确认条件的票据贴现取得的现金流入作为筹资活动现金流入所致。
报告期各期末,双英集团的筹资活动产生的现金流量净额分别为4.35亿元、3.81亿元和7203.39万元。
其他财务数据方面,报告期各期末,双英集团的短期借款余额分别为4.85亿元、2.6亿元和1.62亿元,占流动负债的比例分别为25.02%、13.80%和7.33%;长期借款余额分别为1.69亿元、4.7亿元和4.27亿元,占非流动负债的比例分别为66.49%、86.81%和83.39%。
报告期各期末,公司银行借款(不含票据贴现借款及应计利息)分别为6.16亿元、5.96亿元和6.36亿元。
截止报告期各期末,双英集团的流动比率分别为0.99倍、1.13倍和1.08倍,速动比率分别为0.82倍、0.85倍和0.76倍,资产负债率(合并)分别为79.39%、78.39%和76.87%。期内,公司流动比率连续三年勉强等于1,速动比率则持续小于1,且资产负债率整体处于较高水平。
3
四次对赌实控人存回购风险,董事、高管密集离职
此次IPO,双英集团计划募集4.98亿元,其中1.65亿元用于双英集团新能源汽车座椅建设项目,1.72亿元用于重庆聚贤汽车零部件制造有限公司厂房新建项目,7387.23万元用于研发中心升级建设项目,8700万元用于补充流动资金。
截至招股说明书签署之日,杨英直接持有公司6281.12万股股份,占公司总股本的55.0663%,为双英集团的控股股东。罗德江直接持有公司1.00万股股份,占公司总股本的0.0088%;同时,杨英、罗德江二人系夫妻关系,通过柳州东和、柳州东渝间接控制公司4.5589%的表决权。据此,杨英、罗德江合计控制公司59.6340%的表决权,为公司实际控制人。
《港湾商业观察》在2025年5月26日发布的《双英集团增收不增利窘境:资产负债率偏高,递表前总裁离职换岗》一文中曾提到,双英集团共存在4次与投资者签署对赌协议或者类似特殊协议约定的情形,特殊投资条款签订时间分别发生在2015年6月、2016年12月、2019年12月和2023年12月。
截止招股书签署日,双英集团及实际控制人杨英、罗德江与温润新材等21名股东约定的对赌情形已自始无效地终止公司的回购义务以及优先购买权、共同出售权、优先认缴权、反稀释权、平等待遇、优先清算等特殊权利条款。实际控制人杨英、罗德江与温润新材等21名股东约定的回购义务已自公司向全国中小企业股份转让系统提交申报文件之日起自动终止,如存在《补充协议(三)》约定的恢复情形,公司实际控制人的回购义务将自动恢复效力。
不仅如此,在递表前夕的关键节点,双英集团的核心高管还出现密集离职的情况。
2022年8月,原董事、财务中心副总监潘文捷因任期届满卸任财务中心副总监职位。2022年8月,原副总裁林飞府因任期届满卸任,林飞府基于个人职业发展考虑向公司提出离职,公司未再继续聘任。2022年10月,原董事刘强因在柳州基金离职,柳州基金更换了委派董事。

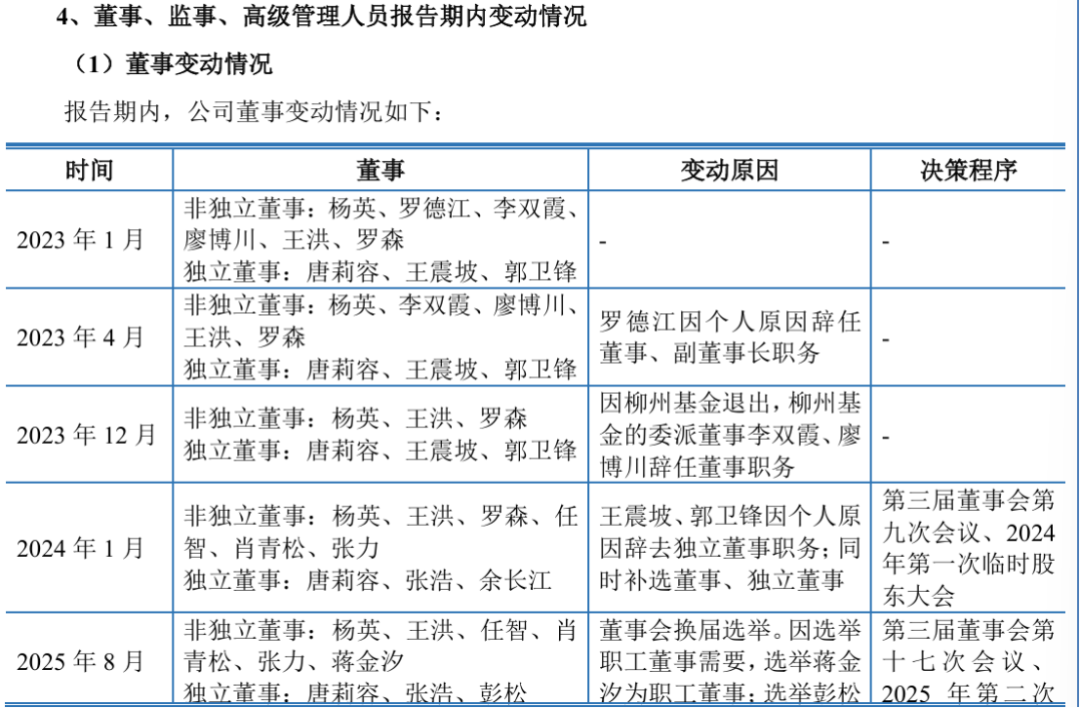
2023年4月,罗德江因个人原因辞任董事、副董事长职务。2023年12月,因柳州基金退出,柳州基金的委派董事李双霞、廖博川辞任董事职务。2024年1月,王震坡、郭卫锋因个人原因辞去独立董事职务;同时补选董事、独立董事。

2024年11月19日,双英集团发布高级管理人员辞任公告。公司董事会于2024年11月18日收到总裁李毅递交的辞职报告。辞任人员通过柳州东和投资中心(有限合伙)间接持有公司股份30万股,占公司股本的0.2630%。
中国商业经济学会副会长宋向清认为:双英集团IPO前夕9名核心高管密集离职与4次对赌协议、实控人巨额回购义务两大事项,均会对本次IPO发行上市构成显著不利影响。高管集中离职直接冲击公司治理稳定性与经营连续性,易引发监管与投资者对内部管理、战略延续性、核心团队稳定性的多重质疑,也可能导致IPO申报、问询回复等关键工作衔接不畅;而4次对赌协议叠加实控人高达4.62亿元的回购责任,虽已清理公司层面义务,但巨额个人回购压力仍隐含控制权不稳、财务风险传导、持续经营存疑等隐患,北交所大概率会就此重点问询,若公司无法充分释疑,将显著降低过会概率。
4
内控不规范频频
内控方面,截止报告期各期末,双英集团未缴纳社会保险人数分别为78人、99人和99人,未缴纳公积金人数分别为281人、283人和282人。
报告期内,为解决公司临时性用工需求增加的情况,公司存在劳务派遣用工的情形。报告期各期末,公司劳务派遣人员分别为2人、33人和26人,占公司总用工人数的比例分别为0.07%、1.03%和0.70%。
报告期各期末,公司劳务外包人数分别为1253人、2687人和3044人,劳务外包用工占比分别为30.33%、45.91%和45.06%。
招股书显示,报告期内,双英集团存在资金占用、转贷、不规范使用票据、第三方回款、个人卡收款、现金交易等财务内控不规范的情形。
2018年至2020年期间,双英实业因偿还银行贷款、支付工程建设款、补充流动资金等需要,陆续向双英集团及其2家全资子公司青岛双英、双英科技累计借款本金待偿还金额1.56亿元。
双英集团分别于2022年9月30日和2022年10月15日召开了第三届董事会第一次会议和2022年第二次临时股东大会,通过了《关于双英实业资产抵债暨关联交易的议案》,双英实业拟以资产+现金的形式清偿其欠付双英集团的借款本金和利息。
2022年,双英集团及子公司转贷金额合计约为2.55亿元。
2022年,双英集团与子公司存在无真实交易背景票据融资行为,涉及青岛双英、双英集团、重庆座椅三家主体,无真实交易背景票据融资合计开票金额2160.27万元,累计产生贴现息41.94万元。
2023年,公司在货款结算时存在票据找零的情形,金额为2685.23万元。
2023年6月,公司的三方合同约定为6.06万元。报告期内,公司第三方回款为三方合同约定收款。
2023年,公司现金交易金额为32.11万元,现金销售主要系收取的废料销售款、零星货款和房屋租金等,公司现金采购主要系购买零星辅料、耗材和低值易耗品等。
截止报告期末,双英集团及下属子公司受到行政处罚包括:
2023年3月29日,因重庆汽配占用防火间距的行为违反了《中华人民共和国消防法》第二十八条之规定,重庆市渝北区消防救援支队向重庆汽配下发了渝北(消)行罚决字﹝2023﹞0070号《行政处罚决定书》,给予重庆汽配罚款3.06万元的行政处罚。
2023年8月16日,因青岛双英烤漆间使用燃气的燃烧装置(烘干炉)未设置压力监测报警装置和自动切断装置,违反了《工贸企业重大事故隐患判断标准》(应急部第10号令)第七条第(五)项和《山东省安全生产条例》第三十条第一款第一项之规定,青岛市应急管理局向青岛双英下发了(鲁青)应急罚[2023]113号《行政处罚决定书》,给予青岛双英罚款3万元的行政处罚。
2023年5月31日,因印尼双英在2018年未及时缴纳部分税款,印尼财政部税务总局出具税务少缴评估通知函,要求缴纳罚款共计约8217万印尼卢比。
2024年2月18日,杭州市生态环境局向杭州聚贤下发了杭环钱罚[2024]8号《行政处罚决定书》,给予杭州聚贤罚款2万元的行政处罚。
2024年11月29日,因重庆汽配违反了《中华人民共和国大气污染防治法》第四十五条的规定,重庆市生态环境保护综合行政执法总队向重庆汽配下发了渝环执罚〔2024〕114号《行政处罚决定书》,给予重庆汽配罚款4.55万的处罚。
2025年3月20日,因青岛双英特种作业人员未按照规定经专门的安全作业培训并取得相应资格、上岗作业,青岛市黄岛区应急管理局对其处以8万元的处罚。(港湾财经出品)


免责声明:所有平台仅提供服务对接功能,资讯信息、数据资料来源于第三方,其中发布的文章、视频、数据仅代表内容发布者个人的观点,并不代表泡财经平台的观点,不构成任何投资建议,仅供参考,用户需独立做出投资决策,自行承担因信赖或使用第三方信息而导致的任何损失。投资有风险,入市需谨慎。

迁址公告
古东管家APP
关于我们
请先登录后发表评论