
图片来源:视觉中国
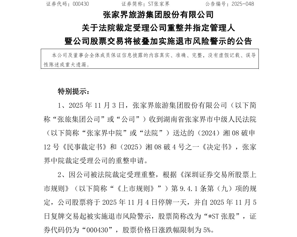
蓝鲸新闻11月4日讯(记者 孙煜)“旅游第一股”张家界(000430.SZ)11月5日起将“披星”。
11月3日晚,张家界发布公告,收到湖南省张家界市中级人民法院送达的(2024)湘08破申12 号《民事裁定书》和(2025)湘08破4号之一《决定书》,张家界中院裁定受理公司的重整申请,并指定张家界旅游集团股份有限公司清算组为重整管理人。
公告称,因公司被法院裁定受理重整,根据《上市规则》,公司股票将于于2025年11月4日停牌一天,并自2025年11月5日复牌交易起实施退市风险警示,股票简称改为“*ST张股”,证券代码仍为“000430”,股票价格日涨跌幅限制为5%。
此外,张家界在公告中做出风险提示,如果公司未能顺利实施或执行完毕重整计划,仍存在因重整失败而被宣告破产的风险。如公司被宣告破产,根据《上市规则》的相关规定,公司股票将面临被终止上市的风险。

来源:公司公告
张家界作为“中国山水第一股”,最大的资产是当地的自然风光, 拥有第一个国家森林公园、世界地质公园、国家首批5A级景区等桂冠。
在国际上而言,张家界的知名度同样很高,据湖南日报报道,2025年1-7月,张家界共接待入境游客72.23万人次,其中接待韩国游客23.85万人。
张家界此次面临重整的根源,在于“大庸古城”项目近年来对公司业绩的拖累。公司此前公告显示,2016年3月决定投资建设“大庸古城”,计划建设成为集旅游、度假、休闲、娱乐、购物等功能为一体的文旅综合体项目。大庸古城项目在此后的5年的建设周期中,总计花费超过20亿元,这也为后期大额的折旧摊销埋下隐患。
2021年6月“大庸古城”项目投入运营并转固定资产,但招商、客流量一直未有明显提升,受此拖累,张家界自2020年以来已累计亏损超10亿元。

张家界2015年-2025年前三季度净利润情况;来源:Wind
从今年业绩表现看,10月24日,张家界发布2025年三季度业绩报告,第三季度,公司营业收入1.43亿元,同比增长4.82%;归母净利润0.11亿元,同比增长405.29%,同比扭亏。
另据公告,今年前三季度营业收入3.37亿元,同比增长8.51%;归母净利润-0.22亿元,同比减亏65.40%。截至报告期末,总资产20.99亿元,较上年度末增长0.58%。
就张家界前三季度利润增长的原因,公司表示,系本报告期大庸古城折旧摊销费用降低、财务费用减少,同时获得房产税何土地使用税困难减免,致净亏损相较于上期有所减少。
从持股情况看,张家界市经济发展投资集团有限公司持股27.83%,为公司第一大股东。
值得一提的是,张家界大庸古城面临困境的背后,是古镇的严重同质化,《2024中国古镇旅游发展报告》显示,我国共有古镇、古城约2800座,国内大多数古城与古镇项目往往仅凭“仿古”概念化设计拔地而起,从建筑布景到业态设置同质化严重。未来张家界重整进展如何,仍有待进一步观察。
免责声明:所有平台仅提供服务对接功能,资讯信息、数据资料来源于第三方,其中发布的文章、视频、数据仅代表内容发布者个人的观点,并不代表泡财经平台的观点,不构成任何投资建议,仅供参考,用户需独立做出投资决策,自行承担因信赖或使用第三方信息而导致的任何损失。投资有风险,入市需谨慎。

迁址公告
古东管家APP
关于我们
请先登录后发表评论