撰稿|芋圆
来源|贝多财经
开年伊始,中国人民人寿保险股份有限公司(简称“人保寿险”)收到数张罚单,其中元旦当天所接罚单的被罚事由为业务数据不真实。巧合的是,人保寿险前不久刚刚变更审计责任人。

事实上,此次人事变更也并非人保寿险最引人注目的一次。近年来,人保寿险频繁进行人事变更,其业绩表现也随着人事变动而不断呈现起伏之势,同时,无论由谁掌舵,合规性阴云始终笼罩人保寿险,挥之不去。一、连续两年人员“大换血”,又陷合规困局
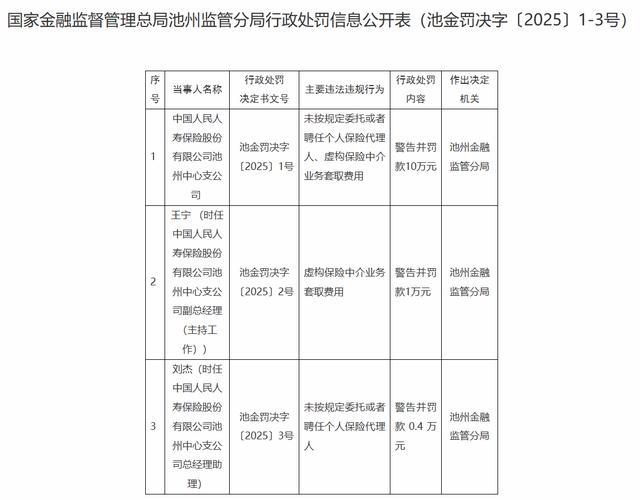
2025年1月8日,人保寿险收到一份来自国家金融监督管理总局的通告。内容显示,人保寿险因未按规定委托或者聘任个人保险代理人、虚构保险中介业务套取费用而被警告并罚款10万元。
时任人保寿险池州中心支公司副总经理(主持工作)王宁因虚构保险中介业务套取费用而被警告并罚款1万元;时任人保寿险池州中心支公司总经理助理刘杰因未按规定委托或者聘任个人保险代理人而被警告并罚款0.4万元。

截自国家金融监督管理总局官网
此次罚单已经是人保寿险进入2025年收到的第5张罚单,其中,有2张罚单金额较大,分别是:
2025年1月6日,人保寿险因保险代理人管理不到位而被罚款30万元;时任人保寿险潍坊中心支公司总经理张伟军被警告并罚款10万元;时任人保寿险潍坊中心支公司总经理王锋被警告并罚款8万元。
另在1月1日,人保寿险因业务数据不真实而被罚款50万元;时任人保寿险合肥中心支公司总经理助理谈小乐被警告并处罚款2万元;客户经营部负责人宛于瓖被警告并处罚款10万元;客户经营部内勤汪丹丹被警告并处罚款1万元;总经理林涛被警告并处罚款6万元。

截自国家金融监督管理总局官网
合规性问题困扰人保寿险已久,据贝多财经整理发现,2024年,人保寿险收到来自国家金融监督管理总局的罚单合计61张,罚款金额合计471.8万元左右,被罚事由覆盖了运营、销售、内控系统各个方面。而这已经是新董事长赵鹏上任一年经过改善的结果。
在新董事长赵鹏上任前的2023年,人保寿险收到来自国家金融监督管理总局的罚单合计47张,被罚金额合计977.6万元,虽然相比2023年,2024年人保寿险在被罚金额方面有所改善,减少51.74%,但罚单数量却增加显著,增加了29.79%。
2022年至今,三年间,人保寿险已经换任两位董事长,但合规性难题始终得不到完善解决。
2022年7月,人保寿险原董事长肖建友离任,两个月后转任人保寿险总裁,而董事长职位在空悬4个月后变更为罗熹,但罗熹仅任职4个月后便因年龄原因辞任,直至8个月后,即2023年11月29日,人保寿险才发布关于新董事长赵鹏的任职公告。
赵鹏曾于中国人民保险公司、中国人寿保险公司、中国人寿保险股份有限公司任职,历任中国人寿保险股份有限公司总裁助理兼浙江省分公司总经理、副总裁,并于2019年任中国人寿保险(集团)公司首席财务官,之后担任中国农业发展银行副行长,并于2022年7月重回中国人寿保险(集团)公司,赴任副总裁兼中国人寿保险股份有限公司总裁。于保险行业有着丰富的从业经验。

截自人保寿险公告
此外,在2023年人保寿险董事会成员累计变更人数超过董事会成员人数的三分之一,同时高级管理人员也做出大规模调整,原有高管职位中,3位高管人员离任,6位高管人员或有职位调整或进入公司董事会。
其中,值得注意的是首席投资官和首席风险官职位空悬,合规负责人和审计负责人皆出现换任。合规负责人由甘露变为由鲍为民临时负责,在2024年三季度偿付能力报告中,鲍为民已成为正式的人保寿险合规负责人。
审计负责人由王亚东变更为刘新,但在2024年12月10日,国家金融监督管理总局下发关于李雪彬中国人民人寿保险股份有限公司审计责任人任职资格的批复,表明时隔一年人保寿险审计责任人再度换人,而人保寿险的董事会成员截至2024年6月再度变更超过三分之一。二、业绩回暖,仍含隐忧
公司领导层的大规模变动也让人保寿险的业绩变现随之出现较大波动。2021年,人保寿险净利润由升转降,全年实现营业收入1235.34亿元,同比上涨2.07%;净利润41.45亿元,同比减少8.75%。
2022年,人保寿险更是出现营业收入和净利润的双降,全年实现营业收入1185.80亿元,同比下降4.01%;净利润27.06亿元,同比减少34.73%。

截自人保寿险2022年年报
直至2023年,人保寿险的营业收入表现出现回暖,但净利润继续下滑,全年实现营业收入1222.29亿元,同比增加3.08%;净利润1.75亿元,同比减少93.55%。但人保寿险的净利润在2024年出现扭转势头。
据人保寿险2024年季度能力偿付报告,第一季度,人保寿险业绩仍在下滑,实现保险业务收入545.18亿元,同比减少8.24%;净利润亏损13.12亿元,同比减少143.66%;但从第二季度开始,业绩出现回升。
2024年第二季度,人保寿险实现保险业务收入245.38亿元,同比增加26.49%;净利润36.31亿元,同比增加474.19%;紧接着第三季度,人保寿险实现保险业务收入175.67亿元,同比增加40.89%,净利润1.44亿元,同比增加108.04%。
据人保寿险2023年资本补充债券2024年三季度报告,2024年前三季度,人保寿险实现营业收入1148.93亿元,同比上涨5.72%;实现净利润24.63亿元,同比增长33.13%。不过向好的业绩中依然潜藏隐忧。

截自人保寿险2023年资本补充债券2024年三季度报告
除了上述合规性问题久病成疾,人保寿险的退保率也在悄然上升。截至2024年三季度末,人保寿险的综合退保率升至3.15%,较二季度末增加0.49个百分点,连续上涨两个季度,同时,赔付支出和计提保险责任准备金压力也在上升。
2024年前三季度,人保寿险赔付支出234.72亿元,同比上涨13.65%;截至2024年三季度末,人保寿险提取保险责任准备金569.80亿元,较2023年末上涨25.98%。
而人保寿险在最关键的偿付能力方面也出现下滑,截至2024年三季度末,人保寿险的核心偿付能力充足率为162.69%,较二季度末减少0.13个百分点;综合偿付能力充足率248.79%,较二季度末减少3.31个百分点,不过仍然显著高于同期行业平均水平。
另据联合资信报告,人保寿险的市场占有率也出现小幅下滑。2024年上半年,人保寿险市场占有率为3%,较2023年上半年减少0.4个百分点。但作为国内5家A+H股险企之一,人保寿险仍然稳坐第三把交椅。
免责声明:所有平台仅提供服务对接功能,资讯信息、数据资料来源于第三方,其中发布的文章、视频、数据仅代表内容发布者个人的观点,并不代表泡财经平台的观点,不构成任何投资建议,仅供参考,用户需独立做出投资决策,自行承担因信赖或使用第三方信息而导致的任何损失。投资有风险,入市需谨慎。

迁址公告
古东管家APP
关于我们
请先登录后发表评论