
图片来源:视觉中国
蓝鲸新闻1月9日讯(记者 胡劼)近日,一张申银万国期货有限公司(下称“申万期货”)年终奖相关的截图在网络上流传。
一名员工在有500多人的工作群“申万期货移动工作站”内发言,针对2025年度年终奖分配提出质疑和诉求:“2025年度年终奖发放后,一级部门领导30万元、普通员工1万元的巨大差距,让我们全体普通员工深感不公与困惑。”该员工提出,要求“管理层必须给普通员工一个明确说法。请管理层立即公开本次年终奖完整核算规则,针对此分配争议给出合理解释与解决方案。”

图片来源:网络
与此同时,一名自称为申万期货的员工在社交平台上开设“公司降薪维权专场”直播,引发市场关注。从直播截图画面中可以看到,当事人在进行交涉时与公司领导有肢体冲突,随后摔倒。

图片来源:网络
就此,蓝鲸新闻记者联系到该事件的当事人许明(化名)。他声称事情起因源于申万期货2025年年终奖分配事宜,员工对年终奖分配存在质疑。他在初步跟其他同事沟通相关情况后,选择在公司群里进行质问。
其表示,申万期货的年终奖原本由季度预留20%绩效、四季度绩效及年终专项奖励三部分组成,公司往年均在12月31日发放当年年终奖。但2024年公司突然停发年终奖,仅于2025年2月补发9000元 “过节费”;2025年12月31日发放的年终奖,他仅拿到1万元,较2023年的5万元大幅缩水,且公司每年获评双A评级后发放的1万元专项奖励,2025年也未兑现。
不过,对于上图中提及的“一级部门领导与普通员工年终奖30:1”的这一比例,许明表示,该数据是他从相关部门同事处获悉,目前没有财务凭证等实质证据,需要进一步核实。“我跟公司领导交涉也是想给自己和其他同事讨个说法。”
据视频内容,公司总经理要求许明关闭直播遭拒,后两人有肢体接触。其表示,对于与公司领导冲突并受伤一事,他已经报警,警方现在已经立案。


医院诊断证明(受访者提供)

当地公安立案告知书(受访者提供)
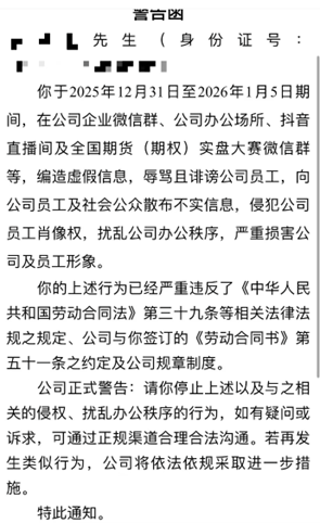
记者还获悉,许明已于1月5日起被公司停职,并收到了公司的警告函。警告函称,许明的行为涉嫌编造虚假信息,辱骂且诽谤公司员工,向公司员工及社会公众散布不实信息等。但许明对此并不认同。

警告函(受访者提供)
就该事件,蓝鲸新闻记者向申万期货方面求证,公司方面回应称,“相关信息为不实信息,公司已报警处理,目前公安机关正在调查阶段。”
公开信息显示,申万期货有限公司成立于2007年,注册资本金14.42亿元,系上市公司申万宏源(000166.SZ)旗下申万宏源证券的控股子公司,设有一家全资风险管理子公司、十家分公司、十八家营业部。申万期货现任董事长和总经理分别为尚恒和陆三江。
业绩方面,申万宏源年报数据显示,申万期货2022年至2024年的营业收入分别为23.74亿元、32.01亿元、47.19亿元,净利润分别为3.22亿元、2.57亿元、2.73亿元。
免责声明:所有平台仅提供服务对接功能,资讯信息、数据资料来源于第三方,其中发布的文章、视频、数据仅代表内容发布者个人的观点,并不代表泡财经平台的观点,不构成任何投资建议,仅供参考,用户需独立做出投资决策,自行承担因信赖或使用第三方信息而导致的任何损失。投资有风险,入市需谨慎。

迁址公告
古东管家APP
关于我们
请先登录后发表评论