文|王彦强
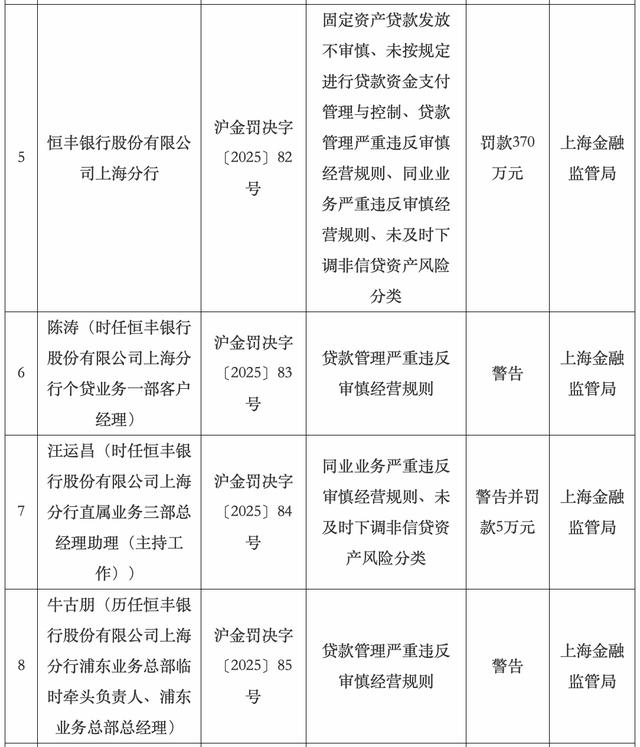
2月24日,国家金融监督管理总局上海监管局行政处罚信息公开表显示,恒丰银行上海分行,因固定资产贷款发放不审慎、未按规定进行贷款资金支付管理与控制、贷款管理严重违反审慎经营规则、同业业务严重违反审慎经营规则、未及时下调非信贷资产风险分类,被罚款370万元。

图片来源:国家金融监督管理总局官网
同时,时任恒丰银行上海外滩支行行长王云非,因贷款管理严重违反审慎经营规则,被警告。时任恒丰银行上海分行零售金融部总经理助理石堃,被警告。时任恒丰银行上海分行授信管理部总经理助理卜家彦,被警告并罚款5万元。
时任恒丰银行上海分行个贷业务一部客户经理陈涛,被警告。时任恒丰银行上海分行直属业务三部总经理助理(主持工作)汪运昌,被警告并罚款5万元。历任恒丰银行上海分行浦东业务总部临时牵头负责人、浦东业务总部总经理牛古朋,被警告。
另外,值得一提的是,在1月27日,人民银行公布的罚单显示,恒丰银行因违反账户管理规定;违反反假货币业务管理规定;占压财政存款或者资金;违反信用信息采集、提供、查询及相关管理规定;未按规定履行客户身份识别义务;未按规定保存客户身份资料和交易记录;未按规定报送大额交易报告或者可疑交易报告;与身份不明的客户进行交易等8项违法违规行为,被罚1060.68万元。
同时,时任恒丰银行内控合规部副总经理李某涛、时任恒丰银行运营管理部总经理赵某、时任恒丰银行个人信贷部数据运营岗员工秦某阳、时任恒丰银行普惠金融部副总经理曾某敏、分别被罚9.5万元、4.5万元、1.1万元、1万元。
值得注意的是,恒丰银行及分行开年以来被罚金额已超1400万元。
据公开资料显示,恒丰银行是12家全国性股份制商业银行之一,前身为1987年成立的烟台住房储蓄银行。2003年,经中国人民银行批准改制为恒丰银行。
截至2023年末,恒丰银行在全国设有330余家分支机构,主要分布在北上广深、长三角及沿长江、黄河经济带、环渤海经济带等经济发达地区,其中一级分行及总行直属分行20家。在上海设有资金运营中心、私人银行部专营机构,在青岛设有全资子公司——恒丰理财有限责任公司。
据年报显示,恒丰银行2023年实现营业收入252.75亿元,同比增0.62%;归母净利润51.46亿元,同比减少23.74%。净息差为1.59%,较2022年年末减少0.08%。
截至2023年末,恒丰银行总资产14397.05亿元,较上年末增长8.12%;贷款和垫款总额8123.06亿元,较上年末增长14.08%,增速排名股份行前列;吸收存款总额7772.14亿元,较上年末增长10.13%。
从资产质量来看,截至2023年末,恒丰银行不良贷款率1.72%,较上年末下降0.09个百分点,拨备覆盖率152.24%,较上年末下降0.22个百分点。资本充足率方面,截至2023年末,恒丰银行核心一级资本充足率为8.62%,较上年末提升0.19个百分点。
免责声明:所有平台仅提供服务对接功能,资讯信息、数据资料来源于第三方,其中发布的文章、视频、数据仅代表内容发布者个人的观点,并不代表泡财经平台的观点,不构成任何投资建议,仅供参考,用户需独立做出投资决策,自行承担因信赖或使用第三方信息而导致的任何损失。投资有风险,入市需谨慎。

迁址公告
古东管家APP
关于我们
请先登录后发表评论