
《港湾商业观察》施子夫
4月24日,北交所上市委员会将召开2026年第24次上市委审议会议,届时将审议江苏凯达重工股份有限公司(以下简称,凯达重工)的首发上会事项。
2025年6月,凯达重工的北交所IPO获受理,保荐机构为国联民生证券。2025年7月、12月,北交所分别下发第一、第二轮审核问询函,重点关注公司应收账款、研发费用、募投项目合理性等问题。
1
一季度营收和净利润大降
天眼查显示,凯达重工成立于2007年,公司专注于轧辊、辊环等钢材轧制关键部件的研发、生产、销售。公司根据客户在轧机类型、钢材品类、轧制工艺、材质和性能参数等方面的差异化需求,开展针对性的设计与优化服务,主要包括工装模具、铸造工艺、合金成分、热处理工艺、精密加工和售后支持服务等。
公司产品分为轧辊、辊环和辊轴。从2023-2025年(以下简称,报告期内),公司来自轧辊产品的销售收入分别为3.96亿元、3.94亿元和4.16亿元,占主营业务收入的比例分别为87.81%、85.60%和87.42%,主营业务突出。
2025年度,公司轧辊销售收入较2024年度增加2198.80万元,增幅5.59%,主要原因是受达涅利下游客户新建产线等原因带来的轧机及配套轧辊采购需求上升影响,2025年其对公司采购增加2279.24万元。
另一边,辊环销售收入存在波动,分别为4309.38万元、4630.77万元和4247.07万元,占当期主营业务收入的9.54%、10.07%和8.93%,主要原因是受达涅利下游客户新建产线等原因带来的轧机及配套轧辊采购需求上升影响,2025年其对公司采购增加2279.24万元。
报告期各期,公司销量分别为3.72万吨、3.91万吨和3.96万吨。
整体财务业绩上,报告期内,公司实现营收分别为4.52亿元、4.6亿元和4.77亿元,净利润分别为6531.61万元、6274.49万元和7085.32万元,扣非后归母净利润分别为6224.37万元、5929.83万元和6965.03万元。
报告期各期,公司毛利率分别为26.76%、23.93%和26.4%。2023-2024年,同行可比公司毛利率均值分别为21.38%、22.39%。
对于毛利率差异性,凯达重工表示,主要原因是公司与其在产品构成、客户等方面均有所不同。
2026年第一季度,凯达重工实现收入为8783.24万元,同比下滑19.58%;净利润为1101.11万元,同比下滑28.18%;扣非后归母净利润为1124.39万元,同比下滑24.31%。2026年第一季度,公司营业收入同比下降主要系对达涅利、英国钢铁、EVRAZ和唐山市天型钢铁有限公司销售收入下降所致。
据悉,在毛利率保持相对稳定(同比下降仅0.45个百分点)的情况下,净利润水平的下滑主要系营业收入下滑、汇兑损失较大所致。一方面,营业收入同比下降直接减少了毛利贡献;另一方面,汇兑损失进一步侵蚀了利润水平,若剔除汇兑损失的不利影响,公司净利润下滑幅度将有所收窄,与收入更趋匹配。
2
研发费用率不足2%,远不及同行
报告期内,随着营业收入扩大,公司应收账款金额也在日益攀升。
报告期各期末,公司应收账款余额分别为1.28亿元、1.26亿元和1.42亿元,占同期营业收入的28.44%、27.46%和29.83%;应收账款坏账准备分别为832.10万元、902.65万元和936.84万元,占应收账款余额的比例分别为6.48%、7.15%和6.58%。
截至2026年2月末,应收账款期后回款情况良好,报告期各期末应收账款期后回款比例分别为99.14%、93.33%和39.43%。
另一边,公司存货账面余额分别为1.44亿元、1.47亿元和1.55亿元,存货账面价值分别为1.37亿元、1.4亿元和1.47亿元,存货跌价准备分别为721.12万元、668.95万元和725.03万元。
受应收账款增长影响,凯达重工经营活动现金流与净利润表现出现背离。
报告期各期末,凯达重工的经营活动产生的现金流量净额分别为4809.73万元、6351.68万元和5099.92万元,占同期净利润的比例分别为73.64%、101.23%和71.98%。
2023年度,公司经营活动产生的现金流量净额低于净利润1721.88万元,主要系经营性应收项目增加所致:(1)公司客户主要为大型钢铁企业,信用状况良好,应收账款通常有一定信用期,同时,2023年度受个别客户回款计划影响,回款进度有所放缓,导致2023年末应收账款余额大幅增加;(2)公司客户采用承兑结算方式较多,2023年末尚未背书、到期承兑等的银行承兑汇票较多,导致应收款项融资余额较大,上述因素综合影响使得公司经营性应收项目增加较多。
2024年度,公司经营活动产生的现金流量净额与当期净利润基本一致。2025年度,公司经营活动产生的现金流量净额低于净利润1985.40万元,主要系部分原材料市场价格处于较低水平,公司储备部分原材料导致期末存货规模大幅增加,及本期销售规模扩大应收账款增加等导致经营性应收项目增加而占用资金所致。
外界还关注到,凯达重工自身研发投入偏低的情形。
报告期内,公司的研发费用分别为598.96万元、773.88万元和812.7万元,研发费用率分别为1.33%、1.68%和1.70%,主要由职工薪酬、直接投入、折旧、委外研发费及其他构成。
研发费用率明显低于自身销售费用率和管理费用率。同一时期,公司的销售费用分别为1271.14万元、1475.78万元和1491.21万元,占当期营业收入的2.81%、3.21%和3.13%;管理费用分别为2086.99万元、1729.35万元和1786.84万元,占当期营业收入的4.62%、3.76%和3.74%。
与同行比较而言,2023-2024年,同行可比公司研发费用率均值分别为4.55%、5.26%。凯达重工的研发费用率也不及行业均值水平。
截止报告期末,凯达重工的人员构成中,69.53%为大专以下学历,大专及以上学历占比30.47%。
在第二轮审核问询函中,北交所要求公司分析说明目前研发费用构成是否合理,研发活动认定的真实性及准确性。
对此,凯达重工表示:公司与所选取的可比公司在研发费用构成上呈现的差异,是由产品结构、制造工艺及研发方向等多个差异因素决定的合理结果。结合市场中类似A股上市的制造业企业案例以及公司研发核算准确合规、相关会计处理严谨且符合准则的情况,公司目前研发费用构成合理,研发活动认定真实、准确。
3
实控人夫妇100%控股,一年分红近5000万
此次IPO,凯达重工计划募集2.95亿元全部用于凯达西太湖高性能轧辊生产基地建设项目。
报告期内各期,公司产能利用率分别为93.04%、106.23%和104.23%,产销率分别为105.26%、96.78%和100.10%,整体较为饱和。在募投项目正式投产后,公司产品的总体产能将有所扩大。不过尽管扩产后,产能将大幅增加,由于自身业绩已有所下滑,令外界不免担心公司扩产后的产能消化问题。
截止报告期各期末,凯达重工的期末现金及现金等价物余额分别为3615.96万元、7671.76万元和7620.43万元,货币资金余额分别为3615.96万元、7671.76万元和8464.69万元。
偿债能力方面,报告期各期末,公司的资产负债率(合并)分别为21.27%、17.18%和19.01%,流动比率分别为4.02倍、5.18倍、3.9倍,速动比率分别为2.46倍、3.38倍和2.64倍,整体稳健。
截止招股书签署日,凯达重工的实际控制人许亚南和万亚英通过国冶控股(国冶控股和嘉德创投、嘉融创投为一致行动人)间接持有公司92.36%的股份,间接控制公司100%的表决权股份;许亚南和万亚英为夫妻关系,公司实控人控制比例较高。
2023年4月,2023年10月,凯达重工分别派发现金红利3300万元、1650万元,合计分红4950万元。由于实控人夫妇100%控股,上述分红全部流入实控人家庭。
知名律师、河南泽槿律师事务所主任付建认为,控制权集中本身并不违法,也不当然影响上市;证监会现行IPO注册办法强调公司应当股权清晰、业务完整并具备独立持续经营能力;现行公司治理规则也强调控股股东、实际控制人不得利用控制权损害公司及其他股东合法权益。证监会在2023年现金分红规则修订说明里也明确提到,对超出能力、异常高比例分红会加强约束,防止损害偿债能力和持续经营能力。只要公司能把“分红不影响经营、募资确有扩产必要,并经中介充分核查,仍然有过会可能。但如果解释不足,这类事项完全可能导致上市委继续追问。
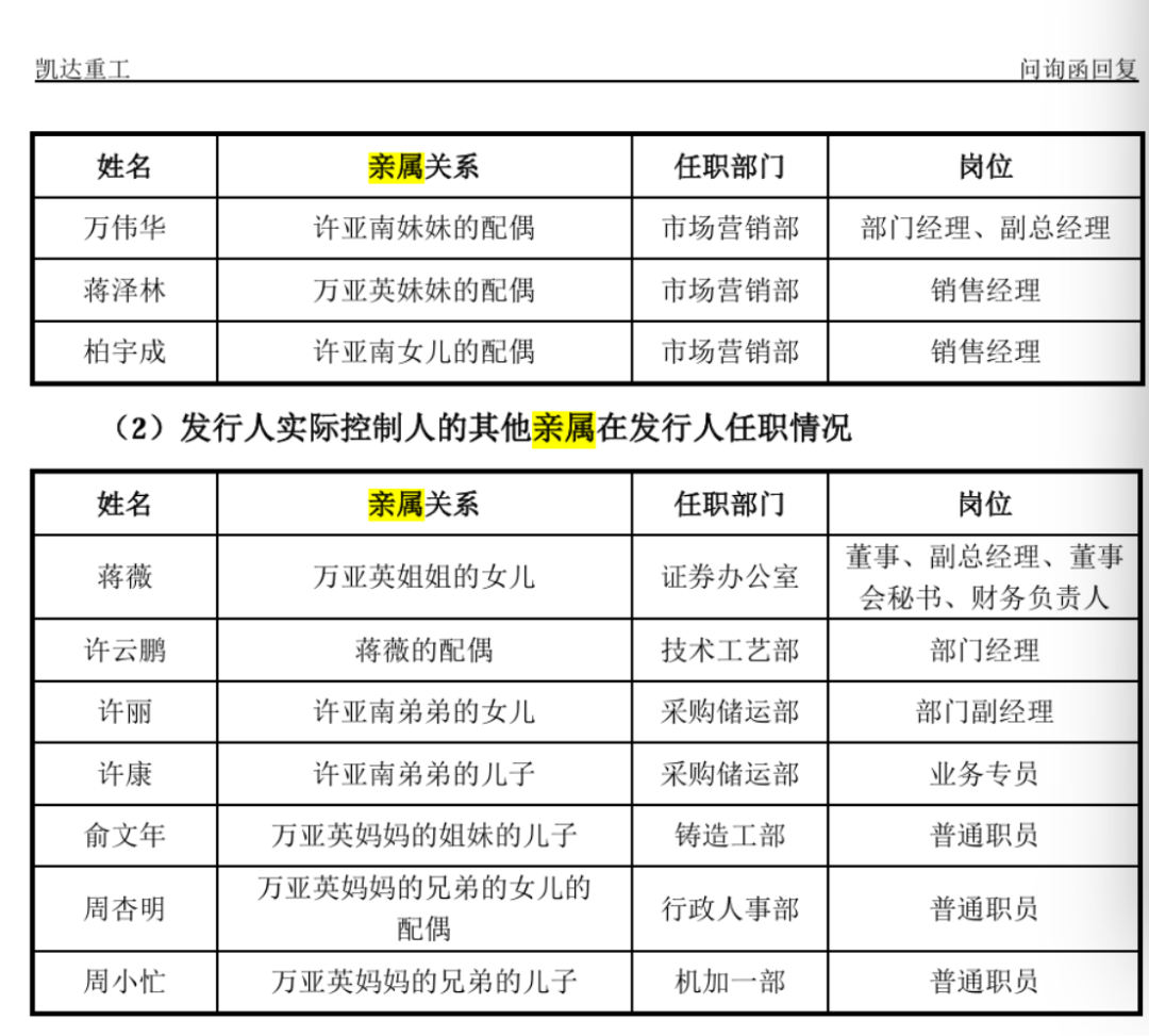
除了实控人夫妇全资控股,根据招股书显示,公司董事、副总经理、董事会秘书、财务负责人蒋薇为公司董事长许亚南配偶的外甥女。
根据第一轮审核问询函回复显示,凯达重工实控人亲属任职包括:许亚南妹妹的配偶万伟华任市场营销部部门经理、副总经理;万亚英妹妹的配偶蒋泽林任市场营销部销售经理;许亚南女儿的配偶柏宇成任市场营销部销售经理。
凯达重工实控人其他亲属在凯达重工任职包括:万亚英姐姐的女儿蒋薇任董事、副总经理、董事会秘书、财务负责人;蒋薇的配偶许云鹏任技术工艺部部门经理;许亚南弟弟的女儿许丽任采购储运部部门副经理;许亚南弟弟的儿子许康任采购储运部业务专员;万亚英妈妈的姐妹的儿子俞文年任铸造工部普通职员;万亚英妈妈的兄弟的女儿的配偶任行政人事部普通职员;万亚英妈妈的兄弟的儿子周小忙任机加一部普通职员。

凯达重工的保荐机构及律师认为,公司实际控制人的亲属、其他亲属均已在公司工作多年,积累了丰富的岗位工作经验,具备所需工作技能,能够胜任相关岗位要求。(港湾财经出品)


免责声明:所有平台仅提供服务对接功能,资讯信息、数据资料来源于第三方,其中发布的文章、视频、数据仅代表内容发布者个人的观点,并不代表泡财经平台的观点,不构成任何投资建议,仅供参考,用户需独立做出投资决策,自行承担因信赖或使用第三方信息而导致的任何损失。投资有风险,入市需谨慎。

迁址公告
古东管家APP
关于我们
请先登录后发表评论