
作者 | 花诚
来源 | 柒财经
昔日催收“一哥”——湖南永雄资产管理集团(以下简称“永雄集团”),竟然走到了折变“家当”的地步!
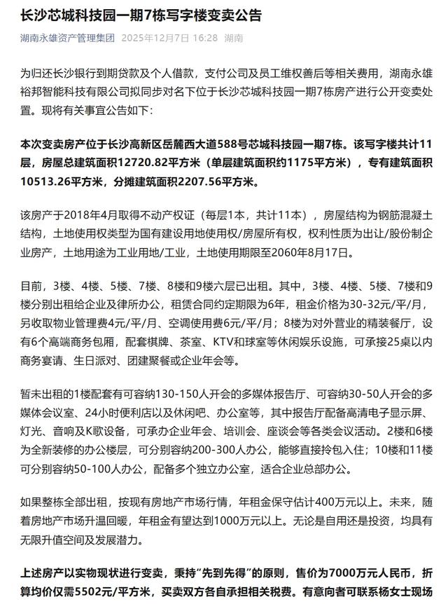
近日,永雄集团在公众号发文称,为尽快筹措资金归还长沙银行到期贷款及个人借款等,公司决定在12月7日发布的变卖公告售价7000万元的基础上,再降1000万元,亏本处置位于长沙芯城科技园一期7栋总部大楼自救求生。

不过,考虑到如今楼市的市场行情和内外部多重因素,永雄集团想靠甩卖资产来度过本次危机,怕是不容易。
01
“悬赏”卖楼,有价无市?
12月7日还叫价7000万元,12月10日便降到了6000万元。短短3日,降价1000万元,这本身就内涵了很多意思。
若以最新底价计算,永雄集团该处房产单价每平方米不到5000元,比当地周边6000至8000元/m²的市价便宜了近三成。
在“价廉”的基础上,永雄集团着重强调“物美”:如果整栋全部出租,按现有房地产市场行情,年租金保守估计400万元以上……未来有望达到1000万元以上。无论是自用还是投资,均具有无限升值空间及发展潜力。

可尽管如此,卖家仍然面临着“有价无市”的尴尬处境。
长沙本地长期从事房产中介的刘希(化名)向柒财经表示,眼下交投低迷,大家观望氛围浓厚,即便价格直降千万,永雄集团总部大楼的处置前景仍不乐观。
他进一步指出,“该写字楼位于科技园区,土地性质为工业用地,这类物业的流通性和吸引力有限,且该楼体目前仍有相当面积为永雄集团自用,并非完全空置;此外,产权人多年积累的负面声誉,让许多有意向的接盘者在决策时更为审慎甚至却步,这是资产变现中一股无形的巨大阻力。”
为了鼓励尽快成交,永雄集团开出了丰厚的条件:期限内提供客户资源促成交易者,还可享受“50万元”推荐奖励。
这一“悬赏”卖楼的非常之举,将公司的焦灼暴露无遗,外界猜测永雄集团或许面临流动性枯竭的局面。查阅天眼查App,截至目前,与之关联的债务总额近73万元,且多次遭遇股权冻结。
但名面上的数字大概只是冰山一角。2025年7月,两则税务通告证实:永雄集团拖欠城镇土地使用税、房产税,欠税总共42.89万元。
不止于此,永雄集团位于湖南娄底的“新化卫成酒店”因债权人申请强制执行,正在进行司法拍卖,所得钱款同样将用于归还长沙银行到期贷款、个人借款及公司与员工维权善后相关费用。
但和前述总部大楼的结局类似,“新化卫成酒店”在经历流拍后,也陷入“脱手难”的僵局。
02
曾经“阔”过
曾几何时,永雄集团也是声名赫赫的商业巨擘,号称“国内最大催收公司”,为中国前十大商业银行中的7家提供服务,累催超过2亿人次,但在行业剧烈变革的十字路口,其转型不利,实质已陷入运营停摆、财务拮据的困境,如今连43万元的税款都无力缴纳。
永雄集团是如何落到这般田地的?
永雄集团成立于2014年,创始人谭曼是一名律师。其实,早于2006年起,谭曼创立的湖南裕邦律师事务所,也即永雄集团的前身,便已涉足催收领域。
之后数年,乘着民间借贷和P2P兴起的“东风”,永雄集团快速崛起。上游新闻曾报道,巅峰时期,永雄集团在全国开设有40多家分公司。
不断膨胀的身躯,也一再刺激着永雄集团的野心。2019年10月,其向美国SEC递交IPO招股书,计划在纽交所上市。
招股书披露,永雄集团以银行信用卡逾期催收服务为主,小额不良消费贷催收服务为辅。2016年至2019年上半年,公司营收分别为4.36亿元、5.95亿元、7.58亿元和5.15亿元,对应净利润为0.98亿元、1.10亿元、1.24亿和0.32亿元。

数据来源:永雄集团招股书
截至2019年9月30日,永雄集团在催的逾期贷款总额为446亿元,拥有员工超万人,其中,95%为催收专员。
多位永雄集团前员工透露,公司给予催收专员10%左右的提成,属于行业头部水平,很多二十多岁的年轻人,凭借突出的业绩,一年下来能赚二三十万,在长沙早早买车买房。
但不容忽视的是,在此期间,行业无序生长,永雄集团为完成高难度的“后催”任务(逾期时间长、债务人失联率高)以获取高额佣金,想尽办法,引发广泛的社会争议。
例如,中国裁判文书网信息揭示,被告人陈某(原永雄集团催收专员)于2016年11月为催收信用卡欠款,谎报贵阳市19路公交车上有炸弹的虚假恐怖信息,导致公安机关启动紧急预案、公共交通中断4小时,造成出行秩序混乱与经济损失。

图源:中国裁判文书网
真正的临界点在2023年5月,安徽警方介入调查永雄集团,26人因涉寻衅滋事罪被移送起诉。
次年,永雄集团宣布“不再从事具体催收业务”,同步更名为“湖南永雄裕邦智能科技有限公司”,经营范围变更为人工智能类软件开发、云计算装备技术服务、教育咨询服务等。
但这次的换轨转道难言成功。柒财经注意到,天眼查App中,湖南永雄裕邦智能科技有限公司的参保人数从2022年的3205人锐减至2024年的2人,其业务招投标的记录尚停留在2021年。
眼看他起高楼宴宾客,眼看他楼塌了客散了。曾经的催收“一哥”,悄然沉入历史长河……
03
催收的故事不会结束
从“催别人”到“被催债”,永雄集团走向落幕,并不意味着催收的故事就此结束。
一方面,截至2025年9月末,商业银行不良贷款余额高达3.5万亿元。催收依然是贷后管理的重要组成部分,是化解不良贷款的有效手段,相关需求旺盛。
另一方面,在监管雷霆之下,行业全面收紧,合规成为“重头戏”,更是考验域内企业生存的关键命脉。
永雄集团的倒塌,并发偶发意外,实际是监管对过往野蛮催收行径“说不”的必然结果,折射出顶层整肃行业,维护人民群众权益的决心和力度。
2021年,“催收非法债务罪”正式纳入《刑法》,明确“使用暴力、胁迫、限制人身自由、侵入他人住宅、恐吓、跟踪、骚扰等方式催收高利放贷等产生的非法债务,情节严重者,处三年以下有期徒刑、拘役或者管制,并处或者单处罚金。”
2025年3月,《互联网金融个人网络消费信贷贷后催收风控指引》出台,作为首个聚焦催收环节的国家级规范,政策严格划定多条红线:每日22:00至次日8:00不得开展催收,语音催收每日对同一债务人不得超过3次;应只向债务人催收,向担保人等连带责任人催收须以法律法规和协议约定为限;第三方机构不得转包催收业务,全流程需留痕备查。
公安部数据显示,2025年上半年,重点省市已立案催收类案件1500多起,打掉200多个职业化违规团伙。
与之同步,催收主体正发生结构性变化,资质完备的律师事务所、金融纠纷调解中心凭借规范的作业程序和更强的合规能力,悄然跃升为市场主流。
来自互金协会的调研印证了这一趋势,2025年下半年以来,金融机构合作的第三方催收机构数量同比减少37%,而具备法律资质的合作机构占比显著提升。
同时,技术赋能也在重塑行业运作模式,AI智能催收因话术可控、情绪稳定、投诉率低、成本低等优势快速普及,推动服务逐渐向透明化、成熟化、专业化演进。
“未来行业有望彻底告别‘灰色地带’,回归‘依法主张、平等协商’的本质属性。”有业内人士称。
免责声明:所有平台仅提供服务对接功能,资讯信息、数据资料来源于第三方,其中发布的文章、视频、数据仅代表内容发布者个人的观点,并不代表泡财经平台的观点,不构成任何投资建议,仅供参考,用户需独立做出投资决策,自行承担因信赖或使用第三方信息而导致的任何损失。投资有风险,入市需谨慎。

迁址公告
古东管家APP
关于我们
请先登录后发表评论