证券之星 刘凤茹
随着近年来医美厂商的大量涌入,医美人群的加速渗透与消费者需求的深度迭代,行业进入充分竞争阶段。被誉为“医美茅”的爱美客(300896.SZ)正面临增长难题:今年前三季度,爱美客营收、净利润均双位数下滑,且连续四个季度出现营收与净利润双双下滑。今年前三季度现金流骤降超三成,进一步释放出增长失速的强烈信号。
证券之星注意到,在核心产品失守背景下,爱美客对“童颜针”生意寄予厚望,但却因收购的子公司REGEN公司与原有经销商的代理权纠纷而前途未卜。10月初,香港高等法院原讼法庭的一纸命令,再度将童颜针中国内地市场销售权的争夺战推至台前。
内忧外患之下,爱美客试图通过布局化妆品新原料寻求转型。然而,这一赛道入局者已不少,如何站稳脚跟吃到红利,考验着爱美客。
连续四个季度营利双降,前三季度现金流降超三成
资料显示,爱美客于2020年9月28日上市,是一家从事生物医用材料及生物医药产品研发与转化的企业。据爱美客介绍,其已成功实现基于透明质酸钠的系列皮肤填充剂、基于聚乳酸的皮肤填充剂以及基于聚对二氧环己酮面部埋植线的产业化,同时正在开展重组蛋白和多肽等生物医药产品的开发。目前,爱美客主要产品为Ⅲ类医疗器械,应用于医疗美容行业。
上市前三年,爱美客因业绩高增被称为“医美茅”。然而,2024年开始,爱美客业绩高增开始失速并且延续至今。
财报显示,2025年前三季度,爱美客实现营业收入18.65亿元,同比下降21.49%;归母净利润10.93亿元,同比下降31.05%;扣非后净利润为9.76亿元,同比下降36.2%。
证券之星注意到,这是爱美客上市以来三季报首次出现营收、净利润双降。单个季度来看,2024年第四季度以来,爱美客已经出现了连续四个季度的业绩双降。

对于业绩下滑的原因,爱美客并未在公告中提及具体原因。
收入端无法保持增长时,支出端的增长也会进一步挤压利润空间。2025年前三季度,爱美客销售费用同比增长12.37%至2.31亿元;管理费用同比增长30.36%至1.19亿元;财务费用则激增120.12%至543.37万元,主要由“以外币投资产生的汇兑损失所致”。
受“净利润同比下降及营运资金变动”影响,爱美客前三季度的经营活动产生的现金流量净额较上年同期下滑30.12%至10.73亿元。
核心产品失守,“童颜针”代理权纠纷悬而未决
根据德勤中国、中国整形美容协会与艾尔建美学联合发布的《中国医美行业2025年度洞悉报告》显示,2025年中国医美行业将呈现市场规模持续增长但增速放缓的特征,中国医美行业正经历从规模扩张到价值重构的战略转型关键期。高端市场与大众市场分化显现,以聚乳酸、聚己内酯为核心成分的微球新材料注射类产品成为行业焦点。
此外,随着近年来医美厂商的大量涌入,医美人群的加速渗透与消费者需求的深度迭代,行业进入充分竞争阶段。医美企业高光渐行渐远。
尽管爱美客三季报未披露具体数据,但从半年报中可以窥见,爱美客的核心产品失守。
据了解,爱美客旗下主要产品为凝胶类注射产品、溶液类注射产品。其中,以“嗨体”为核心的溶液类注射产品和以“濡白天使”为核心的凝胶类注射产品是爱美客的明星单品。2025年上半年,爱美客溶液类注射产品实现营收7.44亿元,同比下滑23.79%;凝胶类注射产品营收4.93亿元,同比下滑23.99%。
面对白热化的市场竞争,爱美客通过外延式并购加速新产品布局。今年,爱美客以1.9亿美元收购韩国REGEN公司85%股权,并于6月底完成交割,成为其控股股东。公开资料显示,REGEN的核心产品是大热的“童颜针”AestheFill和PowerFill。
爱美客曾表示,AestheFill与公司已上市的凝胶类再生产品“濡白天使”形成协同,补充再生品类产品矩阵,为公司未来业绩的持续增长注入动力。
而目前,REGEN与*ST苏吴控股孙公司达透医疗器械(上海)有限公司(以下简称(“达透医疗”)代理权纠纷愈演愈烈。
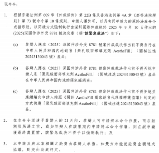
据悉,香港高等法院原讼法庭于2025年10月3日作出命令,批准申请人达透医疗的单方申请,许可其以法庭命令的方式,在香港强制执行深圳国际仲裁院于2025年9月10日作出的紧急裁决。
该命令的核心内容为:答辩人REGEN应在深国仲涉外受8781号案仲裁裁决作出前不得自行在中华人民共和国内地销售“聚乳酸面部填充剂AestheFill”产品;不得否认达透医疗是“聚乳酸面部填充剂 AestheFill”产品在中华人民共和国内地的独家经销商;不得拒绝并应继续向申请人按照《关于AestheFill独家销售代理权转让协议》约定的方式供应“聚乳酸面部填充剂 AestheFill”产品。

不过,命令还规定答辩人有权在21天内申请将此命令作废,在期限届满之前或答辩人在该期限内申请将该命令作废,在该申请权最终处置前,该紧急裁决不得予以强制执行。这场围绕童颜针之争的代理权纠纷走向何方不得而知。
布局化妆品原料端,优势与质疑并存
业绩承压下,爱美客选择转型寻找突破口。
10月21日,爱美客在官方微信公众号宣布,完成首个化妆品新原料备案,核心成分“甘草查尔酮A”。该成分源自中国特色植物甘草,可作为皮肤保护剂和保湿剂用于化妆品。
爱美客对此表示:“此次中国特色植物新原料的获批,不仅展现了公司融合本土资源与科研创新的实力,也印证了公司在化妆品领域战略布局的稳步推进。这标志着公司在化妆品领域的战略布局迈出坚实一步,展现了公司在美丽健康领域持续深耕的决心与实力。”
在行业人士看来,爱美客此次入局化妆品原料端,优势在于医美背景带来的高功效期待和研发积淀,有助于切入“医美级护肤品”赛道。押注中国特色植物成分也符合当下文化认同趋势。
证券之星注意到,爱美客布局的这一赛道,也是市场热门赛道。有数据显示,2025年上半年,化妆品新原料备案数量同比增77.8%,新增备案数超过80个。在爱美客之前,珀莱雅、贝泰妮、敷尔佳等企业均已完成新原料备案。
市场还有另一种观点认为:爱美客入局失去了先发优势,并且缺乏化妆品原料供应链管理、规模化生产及B2B市场渠道经验,能否在这一领域站稳脚跟要打上一个问号。(本文首发证券之星,作者|刘凤茹)
免责声明:所有平台仅提供服务对接功能,资讯信息、数据资料来源于第三方,其中发布的文章、视频、数据仅代表内容发布者个人的观点,并不代表泡财经平台的观点,不构成任何投资建议,仅供参考,用户需独立做出投资决策,自行承担因信赖或使用第三方信息而导致的任何损失。投资有风险,入市需谨慎。

迁址公告
古东管家APP
关于我们
请先登录后发表评论