西门子能源的燃气轮机订单已排到2030年,SK海力士的HBM产能提前一年售罄。一边是报价单上的数字疯涨并且原厂库存见底;一边是供需缺口高达30GW,三大巨头把产能锁死到2028年以后。
这两条看似八竿子打不着的产业链,正同时死死“掐住”AI时代的喉咙。存储芯片负责给算力装“脑子”,燃气轮机负责给数据中心供“心脏”,都缺货,都涨价。问题来了——到底哪个才是当下最硬的通货?
存储芯片:从库存周期到超级周期
深圳华强北从业26年的张宇林感叹:“以前内存涨四五倍就会掉头,现在涨了十多倍,从未见过。”他的感受印证了TrendForce数据:部分DDR4内存条价格从2025年初的3.2美元飙升至年末的64.5美元,涨幅高达1922.8%。这已不是普通库存周期波动,而是AI驱动的结构性“逼空行情”。

目前单台AI服务器对DRAM的需求量是普通服务器的8到10倍,目前已消耗全球53%的内存月产能。更重要的是,AI训练对存储的要求从“容量驱动”转向“容量+带宽+延迟”的综合性能驱动。高带宽内存(HBM)作为AI服务器的“性能天花板”,需求井喷——SK海力士2026年HBM产能已提前售罄,交货周期长达52周以上。
供给端收缩同样剧烈。三星、SK海力士、美光三大原厂将80%以上的先进产能优先分配给高毛利的HBM和高端DDR5,导致成熟产能大幅缩减。TrendForce数据显示,2025年DRAM行业平均库存周期降至10周,接近12周安全阈值,其中原厂库存仅剩2-4周,处于极度紧张状态。
价格传导正在全产业链蔓延。2025年9月,闪迪NAND涨价50%;11月,三星32GB DDR5内存模组从149美元跃升至239美元,涨幅60.4%;2026年1月,SK海力士全线涨价20%至60%。该公司在2月的投资者会议上明确表示:“今年没有一家客户的需求能够完全得到满足。”
这轮超级周期的持续性超出预期。平安证券认为,本轮存储周期的强度和持续性有望超过上一轮。业内普遍预期,价格上涨核心周期将持续至2026年底,产业高景气度至少延续至2027年;HBM赛道要到2028年初才可能迎来价格拐点。
燃气轮机:AI数据中心的“动力心脏”陷入产能困局
如果说存储芯片是AI算力的“记忆中枢”,燃气轮机就是支撑这一切的“动力心脏”。然而,这颗心脏的供应正面临前所未有的瓶颈。

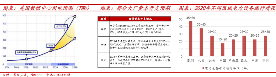
西门子能源2026财年第一财季财报显示:截至2025年底,公司积压的燃气轮机订单高达600亿欧元,创历史新高。公司总裁表示:“燃气轮机交付时间已排到2029年、2030年,2028年供应也十分有限。”GE Vernova截至2025年底的燃气轮机订单规模大幅提升至83GW;三菱重工因订单激增,计划两年内将产能翻倍。据财通证券测算,2025年全球重型燃气轮机意向订单超80GW,但实际可交付产能仅约50GW,供需缺口高达30GW以上。
这一缺口的背后,是AI数据中心对电力的饥渴需求。根据IEA预测,2024至2030年全球数据中心用电量将从约4150亿千瓦时增长至9450亿千瓦时,复合增速约15%。AI超大规模数据中心容量可达100兆瓦或更高,年耗电量相当于十万户家庭用电规模。美国电网的老化与体制分散进一步加剧电力缺口——2024年美国仅建成55.5英里高压输电线路,创2010年以来最低水平。
燃气轮机的不可替代性在此刻凸显:建设周期仅12-18个月,远优于核电、水电5-10年的开发周期;联合循环机组可用率超95%,能够快速启停以平抑新能源发电波动性;碳排放相比传统火电降低60%,契合全球“双碳”趋势。这些特性使其成为AI数据中心供电的“最优解”。
问题在于,燃气轮机行业的供给弹性极低。全球80%以上的重型燃机订单集中在西门子能源、GE Vernova、三菱重工三巨头手中,三家的供应商高度重叠。即使下游需求爆发,上游供应链扩产周期也需要3-5年,根本无法匹配需求增速。瑞银在2026年2月的研报中指出,美国AI数据中心电力需求激增导致约46GW燃气轮机装机缺口,而西方企业产能受限,中国燃气轮机企业有可能成为替代供应方。
供需紧张度对比:燃气轮机缺口更为严峻
从绝对缺口看,燃气轮机的供需失衡更为严峻。存储芯片虽然价格涨幅惊人,但原厂仍有扩产空间——SK海力士、三星、美光均计划在2026年增加资本开支,重点投向HBM等先进制程。TrendForce预计,2026年三大DRAM原厂晶圆总产出将同比增长约5%达1800万片。此外,长鑫科技、长江存储等国产厂商的产能扩张也在加速,有望在一定程度上缓解供应压力。
燃气轮机的供给刚性则更为突出。三巨头订单已排产至2028-2030年,且核心零部件如涡轮叶片的制造涉及高温合金、精密铸造等极高技术壁垒,全球仅美国PCC和HWM两家超级巨头垄断。即使主机厂有意扩产,上游供应链的产能瓶颈也难以在短期内突破。三菱重工计划两年内产能翻倍,但这一目标的实现程度仍存不确定性。
从需求持续性看,两条产业链均具备长期逻辑。存储芯片的需求与AI算力增长深度绑定,只要大模型训练和推理持续扩张,对HBM、DDR5的需求就不会衰减。燃气轮机的需求则来自多重驱动:AI数据中心供电、能源转型补位、电网升级刚需。即便AI热潮有所降温,全球能源转型和电网升级的长期需求仍将支撑燃机市场。
从国产化机遇看,两条产业链均存在结构性机会。存储芯片领域,长鑫科技IPO拟募资295亿元用于DRAM产线升级,长江存储推进3D NAND产能爬坡,通富微电定增44亿加码存储封测,佰维存储晶圆级封测项目亦在推进。不过,新产能落地普遍要到2027年下半年,短期供需紧张难解。国产厂商有望凭借自主可控逻辑实现份额提升。燃气轮机领域,东方电气、上海电气、哈尔滨电气三大集团已实现F级50MW、300MW级重型燃机的自主研制,国产燃机出海正当时。
综合以上分析,当前燃气轮机产业链的供需紧张程度略高于存储芯片。核心判断依据有三:第一,供给刚性更强。存储芯片原厂仍有扩产空间,且国产替代正在加速;燃气轮机主机厂和上游零部件供应商的扩产周期长达3-5年,短期内几无弹性。第二,产能锁定时间更长。存储芯片的交货周期虽长(HBM约52周),但燃气轮机的订单已排产至2029-2030年,产能锁定时间远超存储芯片。第三,替代方案更少。存储芯片领域,DDR4、DDR5、HBM之间存在一定替代关系,且国产厂商正在崛起;燃气轮机领域,风电、光伏、核电等替代方案的开发周期过长,无法在短期内填补AI数据中心的电力缺口。
但这并不意味着存储芯片的投资价值逊色。恰恰相反,存储芯片的价格弹性更大,业绩爆发更为直接。SK海力士2025财年营业利润率高达49%,创下历史纪录。对于投资者而言,两条产业链均处于高景气周期,只是逻辑略有不同——存储芯片更像“周期成长股”,燃气轮机更像“稀缺资源股”。
无论如何,一个清晰的趋势已经形成:在AI算力狂飙突进的时代,那些看似“不起眼”的上游零部件,正在成为产业链中最具话语权的环节。存储芯片与燃气轮机的供需失衡,不过是这一宏大叙事的开端。
免责声明:所有平台仅提供服务对接功能,资讯信息、数据资料来源于第三方,其中发布的文章、视频、数据仅代表内容发布者个人的观点,并不代表泡财经平台的观点,不构成任何投资建议,仅供参考,用户需独立做出投资决策,自行承担因信赖或使用第三方信息而导致的任何损失。投资有风险,入市需谨慎。

迁址公告
古东管家APP
关于我们
请先登录后发表评论