3月26日,光通信方向算力硬件板块盘初下挫,算力ETF方面,同类费率最低创业板人工智能ETF华夏(159381)盘中一度翻红,截至10:24跌幅为0.53%。同指数规模最大通信ETF华夏(515050)跌0.9%。华工科技、兆易创新、三安光电、致尚科技等股调整居前。
消息面上,国家超算互联网宣布启动新一轮词元(Tokens)赠送活动。该活动面向平台全体用户,限时免费发放单人最高3000万词元(Tokens)额度,以降低科研专属“龙虾”SClaw等智能体体验门槛。此外,超算互联网用户享0.1元/百万Tokens的特惠续用价,将延至4月6日。
摩根大通预测,中国的AI推理Token消耗量预计将从2025年的约10千万亿增长至2030年的约3900千万亿,五年间增长约370倍。伴随这一趋势,包括阿里、腾讯、字节、百度等在内的互联网厂商也纷纷下场“养龙虾”。国海证券研报指出,Tokens消耗数量持续攀升;AI算力瓶颈短期仍将持续。AI时代算力和Tokens的需求持续上涨或将使云服务商及相关上下游企业获益。
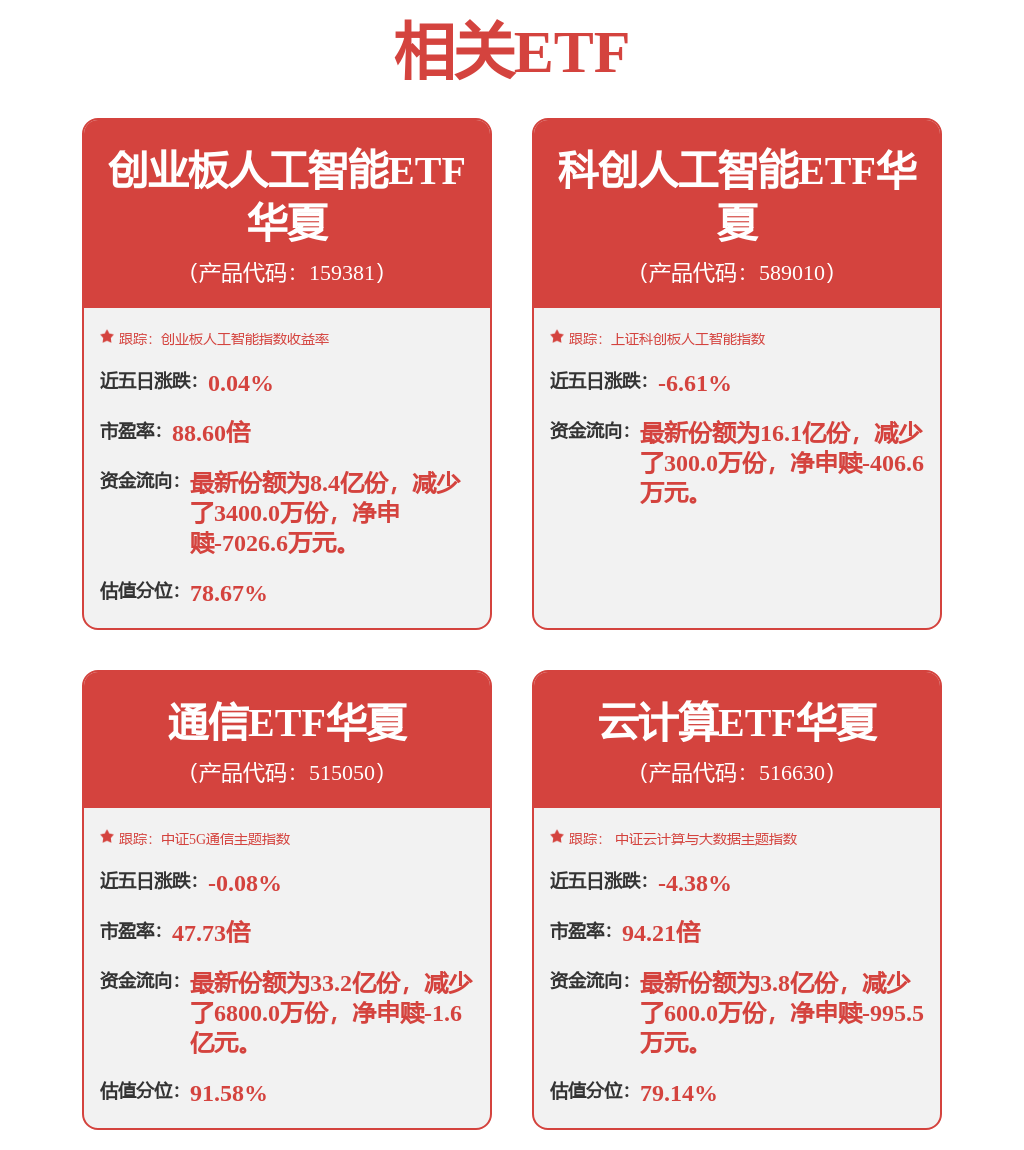
算力ETF:
通信ETF华夏(515050)深度聚焦电子(芯片、PCB、消费电子)+通信(光模块、服务器、光纤光缆)算力硬件。前10大持仓股:新易盛、中际旭创、立讯精密、工业富联、兆易创新、东山精密、天孚通信、华工科技、沪电股份、中兴通讯。场外联接(A类:008086;C类:008087)
创业板人工智能ETF华夏(159381):跟踪指数的一半权重集中在光模块CPO板块,另一半权重覆盖AI软件应用领域,形成“硬件+应用”的均衡布局。前10大权重股为新易盛(15.07%)、中际旭创(14.87%)、天孚通信(9.85%)、蓝色光标、润泽 科技、协创数据、北京君正、昆仑万维、网宿科技、同花顺。目前基金规模近20亿元,场内综合费率仅0.20%,为同类最低,适合追求高弹性、看好AI+主线的投资者。场外联接(A类:025505;C类:025506)。

免责声明:所有平台仅提供服务对接功能,资讯信息、数据资料来源于第三方,其中发布的文章、视频、数据仅代表内容发布者个人的观点,并不代表泡财经平台的观点,不构成任何投资建议,仅供参考,用户需独立做出投资决策,自行承担因信赖或使用第三方信息而导致的任何损失。投资有风险,入市需谨慎。

迁址公告
古东管家APP
关于我们
请先登录后发表评论