
文|恒心
来源|博望财经
近日,湖北襄阳一家精神病院的骗保丑闻,意外地将其背后复杂的股权链条引向了资本市场熟知的一个人物——爱尔眼科董事长陈邦。
一石激起千层浪,尽管爱尔眼科紧急发布声明试图划清与涉事医院的界限,但资本市场反应迅速且果断。2026年2月6日爱尔眼科股价下跌约4%,最新市值定格在1000亿元附近,较其高峰时期的4000亿元市值已缩水约四分之三。

一家旗下拥有数百家医疗机构的眼科巨头,却因旗下精神病院的骗保丑闻陷入漩涡,这不仅是公司治理的危机,更是中国民营医疗行业转型的阵痛。
当资本盛宴遭遇合规铁幕,眼科巨头的隐秘关联与商业模式正迎来最严厉的审视。
01
股权迷踪:一场精心设计的法律切割游戏
爱尔眼科董事长陈邦,正通过一套复杂的股权设计,试图将上市公司与千里之外的骗保丑闻进行切割。
然而,穿透层层架构后的最终控制权,让这场“法律隔离”在公众与监管面前显得苍白无力。
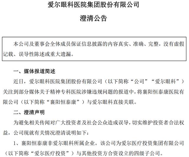
2026年2月初曝光的湖北襄阳恒泰康医院骗保案,其最终股权指向了陈邦。根据天眼查公开信息显示,涉事医院由湖南恒泰康康复医疗产业发展有限公司全资控股。进一步穿透股权可见,湖南恒泰康的间接控股股东为爱尔医疗投资集团有限公司。


关键点在于,这家爱尔医疗投资集团,正是上市公司爱尔眼科的第一大股东,持股比例高达34.34%。而陈邦本人,则通过持有爱尔医疗投资集团79.99%的股份,成为这一系列公司的最终实际控制人。

更值得关注的是,襄阳恒泰康并非孤例。
据《清流工作室》报道,在陈邦实际控制的医疗版图中,至少7家精神病专科医院曾因套取医保基金遭到监管部门处罚。这些医院的违规手法高度一致,包括重复收费、超标准收费、分解项目收费等。例如,汤阴恒泰康精神卫生专科医院在长达三年半的时间里,持续存在重复收费、超标准收费的行为,且屡罚屡犯。

面对汹涌的舆论,爱尔眼科的回应迅速而果断——坚称涉事医院“不属于上市公司体系”,与上市公司“无经营和业务关联”。爱尔眼科试图在资本市场划出一条清晰的法律红线。

然而,在实质重于形式的原则下,陈邦作为最终受益人的身份无法被切割。
这种“同一实控人、不同资本平台”的操作,虽然在法律层面或许成立,但在公众认知和监管审视中,却构成了一个整体商业生态的信任基础问题。
当资本运作的精密设计与医疗行业的公共属性发生碰撞时,单纯的法律切割已难以应对复杂的伦理追问。
02
模式之困:当狂飙突进的扩张遭遇合规铁幕
爱尔眼科赖以成功的“三级连锁+合伙人机制”商业模式,曾是其市值突破4000亿元神话的引擎。
如今,这套扩张模式正遭遇前所未有的合规挑战,增长乏力与违规风险并存的困局已然显现。
从财报数据可以清晰看到这一转折。2024年,爱尔眼科营收209.83亿元,增速骤降至3.02%,增长疲态初显。进入2025年,情况进一步恶化,前三季度归母净利润同比下降9.76%,这是其2009年上市以来首次在三季报中出现负增长。

这种业绩下滑的背后,是其全国数百家医疗机构管理半径的极限挑战。快速的规模扩张必然带来管理难度的几何级数增长,而医疗行业特有的专业性和合规要求,使得这种挑战尤为严峻。
值得注意的是,此次骗保风波虽不直接涉及爱尔眼科主体,但上市公司的合规记录同样不容乐观。2025年9月,武汉市中心医院急诊科主任艾芬举报浙江象山爱尔眼科医院串换项目收费,经查实造成医保基金损失2.78万元。这只是冰山一角,各地医保局对爱尔眼科旗下机构的处罚记录时有出现。

从商业逻辑上看,爱尔眼科的困境具有代表性:在医疗行业,规模效应与质量控制、快速扩张与合规经营之间存在着天然张力。当资本市场对增长故事的追逐,遭遇医保监管日益收紧的铁腕,这种张力便以危机的形式爆发出来。
眼下的挑战不仅是处理一次公关危机,更是对过去十年狂飙突进发展模式的系统性反思。
当医保基金监管从“宽松粗放”转向“精细严格”,所有依赖医保支付的医疗机构都面临重新校准商业模式的紧迫任务。
03
行业转折:民营医疗的信任重建之路
陈邦与爱尔眼科的这场风波,或将成为中国社会办医发展史上的一个分水岭事件,迫使整个行业从对规模和速度的崇拜,转向对质量和信任的敬畏。
从行业地位来看,爱尔眼科绝非普通玩家。根据Frost&Sullivan数据,2024年民营机构已占据中国眼科医疗服务市场的42%,而爱尔眼科是其中绝对的龙头。其市值波动、合规状况和发展模式,对整个社会办医领域具有风向标意义。

此次事件暴露的根本矛盾在于:民营医疗机构在快速扩张过程中,如何平衡商业利益与医疗伦理、股东回报与社会责任?当实控人的非上市资产出现重大违规时,即便法律上可以切割,市场对其整体商业伦理的质疑却无法被轻易消除。
监管环境正在发生深刻变化。国家医保局针对此次事件已迅速行动,印发《关于对精神疾病类医保定点医疗机构开展集体约谈的通知》,并要求各地本周内完成约谈。更严厉的监管措施正在路上——2026年,精神类定点医疗机构将成为专项飞检的重点对象,违规者将面临从重处罚甚至移送司法机关。

对于整个民营医疗行业而言,这一事件敲响了多重警钟。
首先,医保基金监管只会越来越严格,任何试图打擦边球的行为风险极高。
其次,公众和媒体对医疗机构的监督意识日益增强,信息透明度成为必须而非选择。
最后,资本市场也开始更审慎地看待医疗企业的ESG(环境、社会和治理)表现,而不仅仅是财务数据。
信任的建立需要数年甚至数十年,但崩塌可能只需一朝一夕。对于爱尔眼科和陈邦而言,当下的危机处理不仅是法律层面的切割和声明,更是向公众、患者、投资者和监管部门全面展示其治理结构改善、合规体系强化和商业伦理重塑的过程。
中国社会办医行业正站在一个关键的十字路口:是继续依赖粗放扩张和资本故事,还是转向精细化管理和可持续信任建设?爱尔眼科的选择,将在很大程度上影响整个行业的未来方向。
总结
风波中的爱尔眼科,正经历着上市以来最严峻的考验。
从表面看,这是一次由实控人非上市资产引发的关联危机;从深层看,这是中国民营医疗行业野蛮生长时代终结的缩影。
监管的缰绳正在收紧,资本市场的耐心正在消减,公众的审视正在加强。在这样的大背景下,单纯的法律切割声明已显得单薄。对爱尔眼科而言,真正需要的是一次彻底的治理结构透明化,一次从实控人到上市公司全面的合规体系重建。
医疗行业的特殊性在于,它处理的不仅是商业交易,更是人的健康与信任。当这两者发生冲突时,商业逻辑必须让位于医疗伦理。这或许是此次风波留给整个行业最深刻的启示。
千亿市值的爱尔眼科能否跨越这道信任鸿沟,不仅关系到一家上市公司的命运,更将为中国社会办医的未来发展提供重要的参照系。在规模与质量、速度与合规、利润与责任之间,整个行业都在寻找新的平衡点。
至于结局如何,博望财经将持续关注。
免责声明:所有平台仅提供服务对接功能,资讯信息、数据资料来源于第三方,其中发布的文章、视频、数据仅代表内容发布者个人的观点,并不代表泡财经平台的观点,不构成任何投资建议,仅供参考,用户需独立做出投资决策,自行承担因信赖或使用第三方信息而导致的任何损失。投资有风险,入市需谨慎。

迁址公告
古东管家APP
关于我们
请先登录后发表评论