
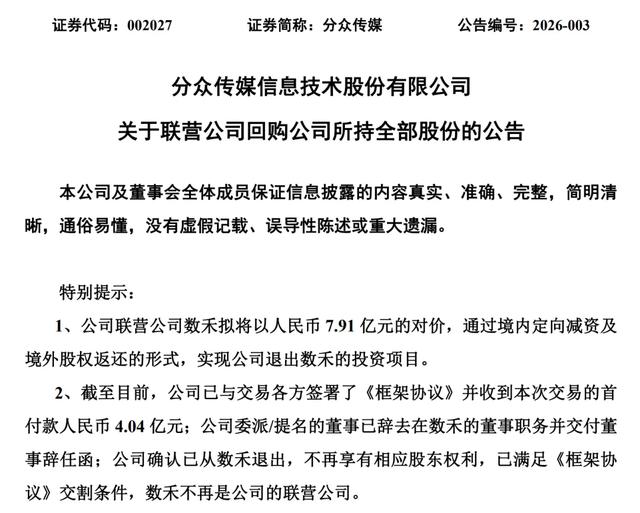
2026年开年,分众传媒一纸股权退出公告,为持续受助贷新规冲击的金融科技行业再添注脚。
1月24日,分众传媒披露以7.91亿元对价清仓所持数禾科技54.97%股权,这笔交易不仅意味着其对数禾科技的财务投资正式落幕,更折射出资本在监管高压下加速撤离金融科技赛道的趋势。

随着2025年10月助贷新规(9号文)的持续发酵,行业盈利逻辑重塑、估值体系重构,加速出清已成必然,而存活下来的企业正被迫寻找新的破局之路。
资本退潮的信号,在分众传媒的交易中体现得淋漓尽致。作为数禾科技的早期财务投资者,分众传媒自2016年初始投资1亿元后,仅在2017年转让部分股权便收回1.2亿元本金并实现盈利,此次退出后累计现金净流入达8.11亿元,斩获了8倍多的回报率。
但光鲜回报背后,是行业基本面的急剧恶化。
助贷新规实施后,数禾科技核心业务受直接冲击。公告显示,根据中联资产评估咨询(上海)有限公司出具的《资产评估报告》,以2025年12月31日为评估基准日,分众所持54.97%数禾股权账面值(未经审计)为294383.96万元,评估值仅78162.84万元,评估减值216221.12万元,减值率73.45%。
分众传媒在公告中明确提及,行业政策后续调整存在重大不确定性,此次退出是主动回笼资金、聚焦主业的战略选择,本质上是资本对金融科技赛道风险的用脚投票。
无独有偶,不久前哈银消金1.6667%股权拍卖流拍,起拍价4205.45万元却无人问津,进一步印证了当前资本对消金行业股权投资的谨慎态度,小比例财务投资因话语权缺失、盈利前景不明,已难以吸引投资者青睐。
上市金融科技公司的市盈率变化,更直观地反映了资本信心的短期流失。助贷新规落地前后一年间,奇富科技、信也科技、乐信三大头部平台的估值持续承压,市盈率中枢不断下移。据瑞银报告显示,2025年10月新规实施后,金融科技贷款机构股价暴跌超30%,市场对行业盈利预期大幅下调。
从估值水平看,当前行业估值已接近2021-2022年监管收紧周期的底部,奇富科技前瞻市盈率已逼近3-4倍区间下限,信也科技、乐信市盈率也同步处于历史低位。
即便考虑股东回报、净现金等因素调整后,估值溢价空间仍被大幅压缩,这背后是资本对行业增长逻辑、盈利稳定性的重新审视——在“银行主责、平台受限”的新监管框架下,平台以往依赖助贷业务的高增长模式难以为继,估值锚点被迫向下重构。当然这是不是跌出了一个大机会?仁者见仁了。
回到分众传媒与数禾科技的7.91亿元交易对价,这为当前金融科技企业的估值提供了重要参考标尺。
此次交易采用市场法评估,分众所持54.97%股权对应评估值7.82亿元,推算数禾科技整体估值约为14.23亿元。对比数禾科技过往业绩,2024年其净利润达9.42亿元,2025年前三季度净利润仍有7.85亿元。对应2024年净利润,市盈率仅约1.5倍。因此,这一退出时机被认为并不合适。
从专业角度看,这一观点贴合会计核算逻辑。虽然《资产评估报告》,减值率73.45%,但需要注意的是,该减值并非实际现金损失,核心源于长期股权投资的权益法核算规则:前数年数禾科技持续盈利,其收益按持股比例计入分众账面利润,推动股权账面价值逐年攀升至29.44亿元;而2025年10月助贷新规实施后,数禾科技核心业务受直接冲击,四季度单季净亏损6.84亿元,触发非暂时性价值下跌迹象,分众需按准则计提减值,本质是将前期计入账面的浮盈回吐,属于会计层面的利润调整。
而从现金流维度看,分众此次退出实则实现了稳健盈利。初始1亿元投资成本,叠加2017年部分股权转让回款1.2亿元、本次清仓回款7.91亿元,累计现金流入达9.11亿元,扣除成本后净收益8.11亿元,且已收到4.03亿元首付款,剩余款项将按约定结清。
更关键的是,减值计提仅影响当期账面净利润,不涉及实际现金流出;后续2026年一季度,与该投资相关的约5.65亿元资本公积还将转入投资收益,对冲部分账面影响。分众传媒也在公告中明确,此次退出是主动回笼资金、聚焦梯媒主业的战略选择,既规避了金融科技赛道的政策不确定性,又通过现金回收优化了资产结构,账面波动并未影响其核心经营现金流。
几位行业人士认为,大家非常关注这一估值水平,主要是看到了行业逻辑快速发生了重大变化。过往盈利表现不再是估值的主要支撑,当前政策风险已成为核心定价因子。企业业务合规性、应对政策冲击能力、转型潜力的综合考量还有海外业务培育情况等,成为最新估值的影响因素。对于腰部及以下平台而言,若过度依赖传统助贷业务,估值大概率将面临大幅减值的命运。有些平台正在清盘,同时也在考虑引入新资方“接盘”。如何审计定价,也是一项重要的工作。
消金界了解到,目前一家背靠流量平台的腰部机构正在寻求新的“接盘”机构,原有股东有意通过降低自身持股来实现降低风险。
不过,整体来看头部平台估值修复空间短期受限,但凭借规模、资金优势具备估值韧性,在经历了几轮周期后,也有应对风险的方法与打法。
然而仅从业务角度看,行业内切换24业务确实不容乐观。头部几家或许还能打平或微利,但新规后腰尾部平台实际业务切换率仅2-3成且风控不稳,这印证了当前估值体系已充分反映行业悲观预期。
面对持续发酵的新规影响与加速出清的行业格局,2026年金融科技企业的出路有哪些呢?消金界了解到,主要有以下几点:
其一,聚焦核心能力输出,从“助贷”真正转向“科技赋能”。在出清中小平台之际,银行自营业务持续加大,必将投入更多资源。头部平台不再新增的同时,可将将技术优势聚焦于风控建模、用户运营、贷后管理等领域,与银行、持牌金融机构开展风控与运营合作,弱化对贷款规模、利差收入的依赖或许是转型的直接路径。头部几家上市系平台,金融科技成色已经历过市场多轮检验,在行业稳定后还将有自己的一席之地。市场不用过度恐慌。
其二,布局海外市场寻找第二增长曲线,这已成为部分头部企业的重要尝试。某平台业务2026年预期盈利翻倍,而海外市场的估值溢价尚未完全体现,成为其估值支撑的重要亮点。对于头部或者腰部而言,东南亚、拉美等新兴市场法律法规也在正在完善,如果能高举高打,也有望复制国内市场的技术赋能模式,开辟新的增长空间。当年捷信全球业务布局为其带来了跨国集团的规模与体量。后期资金相对多而资产相对少的话,马太效益应该会更加强化。头部优势反而会放大。
其三,深耕细分场景与客群,强化自营能力建设。在助贷业务受限的背景下,拥有小贷牌照的中小平台可寻求摆脱对银行资金过度依赖,通过逐步降低规模,自营一定的业务实现盈利。同时优化股东结构,提升治理效率与做好舆情管理,还是有望在行业出清后获得市场空间的。
助贷新规引发的行业变革,按照政策的意思,是金融科技行业从高速增长向高质量发展的必经之路。这个过程中,资本退出与行业出清带来的短期阵痛,最明显的表明就是加速多余产能淘汰,推动资源向大企业集中。因此,对于行业从业者而言,“树挪死人挪活”,也要看清形势为变化而动起来。
2026年已至,目前多家平台还在观望与徘徊中不前,但分众传来的消息表明,当前真的是“估值重构+路径探索”的关键期。快速且大胆做出抉择或许就已很难得了。
免责声明:所有平台仅提供服务对接功能,资讯信息、数据资料来源于第三方,其中发布的文章、视频、数据仅代表内容发布者个人的观点,并不代表泡财经平台的观点,不构成任何投资建议,仅供参考,用户需独立做出投资决策,自行承担因信赖或使用第三方信息而导致的任何损失。投资有风险,入市需谨慎。

迁址公告
古东管家APP
关于我们
请先登录后发表评论