
图片来源:视觉中国
蓝鲸新闻1月5日讯(记者 胡劼)过去一年,AI在证券行业的战略地位快速提升,从顶层设计到实际应用全面深化,部分券商甚至喊出了“All in AI”的口号,即,AI要在公司各个业务条线落地,包括投行、机构、财富管理、交易等。
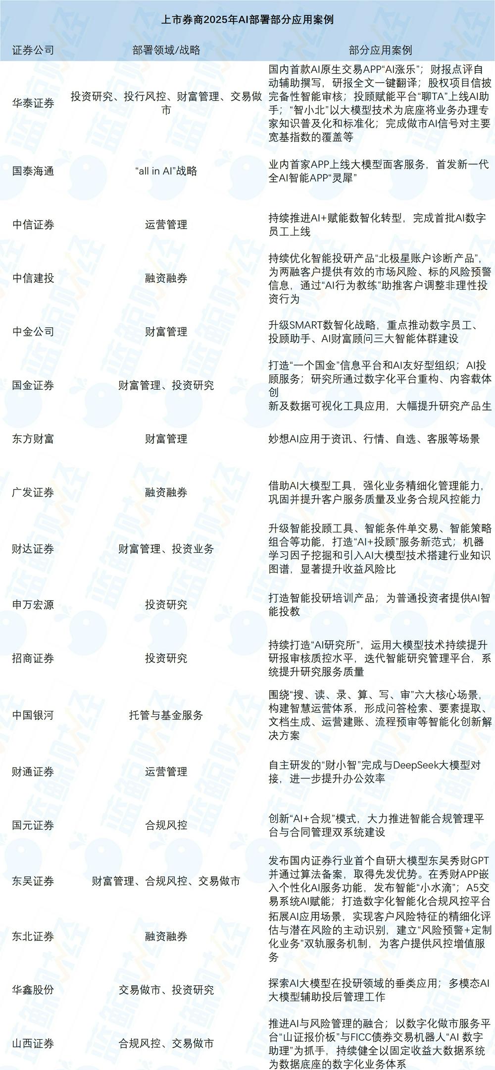
从记者观察来看,AI已是券商对外输出的关键词,从头部券商到中小券商,均试图在不同的业务场景中积极探索或展示自身的AI实力,业务应用层面,财富管理和投研是覆盖较为广泛的领域。
不过,在业内人士看来,在财富管理领域,AI尚不具备以投资顾问的身份为投资者直接提供投资建议,随着技术成熟,未来可能允许AI在特定条件下提供有限建议,但需满足严格的合规要求。此外,AI在投顾和研究分析方面的“功力”尚有较大的提升空间,为后期“人工复核”的工作带来挑战。可见这场AI竞速赛,可能还是“热身”阶段,还远未到“白热化”阶段。
除了赋能业务外,中信证券、华泰证券、国金证券、光大证券等一些中大型券商还通过引入、培养AI人才,推动AI友好型组织建设,实现AI的资源投入与组织变革齐头并进。以湘财证券、长江证券为代表的中小券商,则聚焦于自身的核心优势和客群定位,有针对性地打造AI解决方案,试图以“小切口”在细分市场上建立差异化竞争优势。
需警惕的是,虽然不少券商在内的金融机构“高举高打”推进AI,但随着应用增多,还应避免陷入忽视实际需求、业务价值等陷阱,本质仍要以业务价值为核心驱动,确保AI应用落地理性,避免盲目跟风,“小步快跑”来实现长期胜出。
财富管理、投研是集中应用场景
从业绩报告和对外宣发来看,国泰海通、华泰证券的“AI含量”较为“浓郁”——国泰海通率先提出“All in AI”策略布局,是业内首家APP上线大模型面客服务的券商,首发新一代全AI智能APP“灵犀”。
华泰证券也将AI贯穿到投资研究、投行风控、财富管理、交易做市多条业务线当中,包括财报点评自动辅助撰写功能,研报全文一键翻译功能,股权项目信披完备性智能审核。最让业内人士有“感知”的,可能当属华泰证券推出国内首款AI原生交易APP——“AI涨乐”。彼时,业内纷纷感慨,不论前中后台,华泰证券相关方工作人员纷纷在朋友圈进行了一波垂域宣传,“想不知道都难。”据悉,该APP依托全 AI 驱动模式,不再是简单的“AI功能叠加”,而是通过重构服务逻辑,让AI深度融入选股、分析、交易等核心场景。

图片来源:蓝鲸新闻制图
记者关注到,随着客户需求的升级,越来越多的投资者希望获得更个性化、低成本的服务,AI则通过算法匹配投资组合等功能,以更便宜的投顾费用和多元的服务,为客户提供定制化的资产配置建议,同时也能提高券商提供投顾服务的效率。
目前,多家券商在财富管理领域加码AI布局。其中,国金证券深化AI投顾服务;中金公司升级SMART数智化战略,重点推动数字员工、投顾助手、AI财富顾问三大智能体群建设;东吴证券在自研“秀财APP”平台发布AI服务官智能“小水滴”,集深度对话、投资陪伴、特色盯盘、业务咨询、办理服务于一体;东方财富自主研发的“妙想”大模型,应用于资讯、行情、自选、客服等场景;财达证券升级智能投顾工具、智能条件单交易、智能策略组合等功能,打造“AI+投顾”服务新范式。
投研是另一个AI集中部署的业务领域。有了AI的辅助,分析师团队能将琐碎的可自动化处理的数据派给AI,释放出更多人力投入在主观分析上,大大缩短产出周期。
去年以来,有华泰证券、国金证券、申万宏源、招商证券、华鑫股份等多个券商选择将AI重点布局在投研领域。其中,申万宏源打造智能投研培训产品;国金证券研究所通过数字化平台重构、内容载体创新及数据可视化工具应用,大幅提升研究产品生产效率。招商证券持续打造“AI研究所”,运用大模型技术持续提升研报审核质控水平,迭代智能研究管理平台,系统提升研究服务质量。
一些券商根据自身禀赋和业务发展需要,选择将AI应用在合规风控、运营管理、托管等不同领域。其中,广发证券、中信建投、国元证券、山西证券、东北证券将AI的应用场景拓展至合规风控领域,助力AI与风险管理的融合;财通证券、中信证券推进AI赋能运营管理,提升办公效率;中国银河则将AI嵌入到托管与基金服务当中。
不过,结合目前的推进情况,有业内人士对记者指出,AI尚不能以一个投资顾问的身份给投资者直接提供投资建议,随着技术成熟,未来可能允许AI在特定条件下提供有限建议,但需满足严格的合规要求。
此外,AI在投顾和研究分析方面的“功力”尚有较大的提升空间,后期“人工复核”的工作量并不轻松。“AI有时提取的数据是滞后的,像我接触了很多AI总结的研报,它可能提取的是2023年的数据,在此基础上推导的结论并不具备前瞻性和指导性,分析的有效性不足,因此后期还需要大量的数据审核,模型训练的工作。” 该人士表示。
广发证券副总经理、首席信息官辛治运曾在对外发言中提及,2025年被称为智能体元年,大量智能体应用进入爆发期,正从单一智能体向多智能体发展。从券商应用来看,大模型研发策略趋于一致,回归“大模型+微调”模式,AI应用向深度和广度拓展,同时券商大力加强AI算力和知识库建设,以提升大模型应用水平、防范风险。
其认为,需要通过AI中台统一规划破解行业AI应用碎片化问题。“中台是关键,它如同金融业务的智能操作系统,底层整合算力、数据、算法三要素,中层沉淀NLP自然语言处理、图像识别等能力,构造智能体平台,支持投顾、风控、投行等应用场景。这不仅避免重复造轮子,更能实现专业知识积累。”
中小券商的“小而精”式突围
AI技术的应用不仅体现在业务融合,还体现在升级组织管理模式。
记者了解到,一些中大型券商通过引入、培养AI人才,推动“AI友好型组织”建设,实现AI资源投入与组织变革的齐头并进。
作为券商“老大哥”,中信证券去年9月在其官网发布秋季校园招聘简章,排在第一位的岗位是“AI”,职责是探索大模型及AI技术与公司业务结合的场景开发工作等。此外,银河证券也设立人工智能岗,旨在进行智能量化因子挖掘、评价等数据应用工作,协助制定智能应用建设规划,为公司的智能应用建设提供服务支持等。
在构建“AI友好”型组织方面,国金证券设立实体 “人工智能实验室”,负责前沿技术探索、大模型基建与业务协作;同时将全司对口各业务的产品经理纳入虚拟AI组织,打破部门壁垒,实现 “从实验室到全业务体系” 的落地。
广发证券开展人工智能主题全员分层级学习项目和青年人才AI训练营,助力员工探索AI在全业务场景中的创新应用。
在业内看来,“AI并不是要取代人,而是要放大超级员工的价值”。未来证券及金融行业的核心竞争力,体现在企业能否培养既懂金融又懂IT及AI模型调优的复合人才,能否持续优化模型,使企业AI应用水平和模型达到前沿智能水平。
相较而言,一些中小型券商缺乏头部机构的资金实力、人才和技术等优势,但通过聚焦能快速显效的场景,借力生态资源,仍旧可能以“小步快跑”式推进AI落地。
如,湘财证券以“投顾精细化运营”为切口。在投顾精细化运营当中,借助AI降低客户分级分类成本,将传统需要大量数据分析人员的高成本、粗颗粒度的分类模式升级为精细化模型。
“以前投资顾问靠电话、本子、电脑服务客户,一个人可能只能服务200人,现在借助AI,如客服中心给客户打电话转文本后做语义分析、意图洞察,将洞察变成标签贴到员工企业微信和工作流,投资顾问说不定可以服务3000人。”湘财证券总裁周乐峰对外分享道。他认为,在AI能力的复用下,未来对于客户分级分类的效率会大幅提升,对客户分类的细致颗粒度会大幅提高,这是应用技术的核心价值,对于很多IT人员还不到100人的券商而言,这是莫大的一种能力的支持。
长江证券不久前推出的“长小牛”AI APP,则是以“超越工具属性的投资搭子”为核心定位,为投资者提供全流程的智能化陪伴,希望通过年轻化视觉设计与IP化形象,链接新生代用户。首创的“AI播客”功能,以双人对谈形式重构资讯消费场景,精准适配了新生代用户碎片化的信息获取习惯,为行业财富管理转型再添创新实践样本。
由此来看,中小券商聚焦于自身的核心优势和客群定位,有针对性地打造AI解决方案,在细分市场上建立差异化的竞争优势,是在这场AI竞赛中走出可行路径的突围之道,有望在效率提升、客户体验优化和风险管控等关键环节实现“小而精”的突破。
免责声明:所有平台仅提供服务对接功能,资讯信息、数据资料来源于第三方,其中发布的文章、视频、数据仅代表内容发布者个人的观点,并不代表泡财经平台的观点,不构成任何投资建议,仅供参考,用户需独立做出投资决策,自行承担因信赖或使用第三方信息而导致的任何损失。投资有风险,入市需谨慎。

迁址公告
古东管家APP
关于我们
请先登录后发表评论